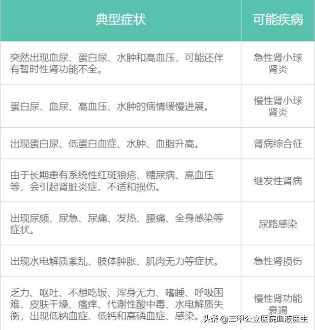
悪い腎臓が最も顕著に現れるのはいつですか?
悪い腎臓が最も顕著に現れるのはいつですか?
悪い腎臓は間違いなくあなたの結婚生活に影響を与えますが、あなたが結婚生活を持っているとき、それは本当に最も明白ですか?腎臓が悪いと、夫婦生活に影響があるのでしょうか?夫婦生活に影響はありますか?それとも、夫婦生活に影響はないのでしょうか?
今日はこのトピックについてお話しします。

腎臓が良くない場合、最も心配なのは「腎虚」の問題である!
なぜですか?
につき多くの人は、インポテンツは腎臓が弱いからインポテンツになるのだと思っている。!
では、この2つは本当に必然的に、あるいは直接的に関係しているのだろうか?
につき「腎虚」は中国の医学用語である。そのため、誤解を招かないよう、当院の漢方薬局部長にも相談した!
まず、両監督と合意したポイントのひとつがある:腎臓が弱いとインポテンツになりやすいのは事実だ。院長はまた、クリニックでは腎臓不足が原因のインポテンツの男性をたくさん見かけたと言った。したがって、現実には、腎臓不足が原因のインポテンツは、かなりの数、かなりの割合で存在することになる!

しかし、これはあなたがインポテンツを言うことではありません、あなたの男性のインポテンツにつながる私たちの腎臓の不足によって引き起こされなければならない、そのような伝統的な漢方薬、瘀血、肝臓のうつ病、湿熱、ガス欠などの多くの理由を持って、人 "インポテンツ "につながる可能性があります。.このように、腎臓不足はインポテンツの原因の一つに過ぎない。インポだから腎臓が弱いのだろう、と思わないでほしい。!
人々が「腎臓不足」を心配するのは、実は次のような理由からである。歴史的な理由がある。実際、海外に行ったことのある人や海外の友人に聞いてみると、次のようなことがわかる。もちろん、外国人の腎臓が私たちよりも優れていると言っているわけではない。腎臓が弱い」なんてことはない。
そして、なぜ私たちの国やアジアの国々にそれがあるのか?実は、私たちと同じなんだ。衣食住の問題は、その時は特に貧しい、食べることができない、悪い、飢えと寒さを着用し、多くの場合、食品は、多くの人々が栄養失調につながる実り豊かではありません、そして、これはゆっくりと内臓の消費を引き起こし、その結果、腎臓の欠乏症の多くの人々であるしかし、これがインポテンツの原因であれば、多くの場合、いくつかの「栄養補助食品」を使用することができ、いくつかの腎臓の強壮法を通じて、インポテンツの治療により良い役割を果たす。しかし、もしこれがインポテンツの原因であれば、多くの場合、いくつかの「栄養補助食品」を使用することができ、いくつかの強壮腎臓の方法を通じて、インポテンツはより良い治療の役割を果たす。
と訊かれた時だ。何十年にもわたる努力の末、我が国は "殴られ屋 "の "飢え "問題を解決し、栄養失調はほとんど見られなくなった。どうして私たちの周りには、いまだに「非力」な人が多いのだろう?
それは事実で、年を取るにつれて、この腎臓の欠乏症が増えている理由の一部でもある。しかし実際には、腎臓が弱くない若者でもインポテンツになる人は多く、最近はこうした若者も関係している。長期の喫煙、夜更かし、残業、生活習慣の悪化は密接に関係している。この要因は、「若いインポテンツ」同志のより一般的な原因である。特に特別な精神的緊張、圧力、それはインポテンツにつながる肝気の停滞の漢方薬に表示されやすく、この要因は、現在、 "若いインポテンツ "同志より一般的な理由です!

もちろん、いくつかの飲食、いくつかの脂肪、甘いと厚い味を食べることである、そこに起因する湿気と熱がある;さらに、いくつかの活動、長期的な座りっぱなしを愛していないです、その結果、血液の循環が悪く、血液のうっ滞につながるなど、これらは実際にはまた、 "インポテンス "を引き起こす可能性があります。
だから腎不全はインポテンツの原因となりうるが、腎不全とインポテンツを同一視することはできない多くの原因がインポテンツを引き起こすが、最も重要で基本的な原因は、陰茎の海綿体に血液が滞ることである。腎臓が弱いのは普通のことで、多くの人が腎臓を患っているが、すべての人がインポテンツというわけではない。
したがって、腎臓がよくない、多かれ少なかれ私たちの結婚生活に影響を与えるが、腎臓は必ずしも「インポテンス」ではないので、最も明白なパフォーマンスは、必ずしも結婚生活ではありません!

腎虚」と「インポテンツ」の問題を解決した後、悪い腎臓について話そう。
まず、腎臓を見てみよう!

ご覧のように、腎臓は背骨の両側、後腹膜腔にあり、腹膜外に左右1つずつある実質的な臓器である。肝臓が押し出しているため、右の腎臓は左の腎臓より1~2cmほど低い位置にある。この2つの腎臓の構造上、体内の腎臓は強い代償機能を持っている。
簡単に言えば、それはつまり、片方の腎臓が悪くても、それほど深刻な腎障害でない限り、もう片方の腎臓の機能で補うことができ、通常の生理機能に影響を与えることはない。つまり、腎臓が悪いと、たとえステージ1~3aの慢性腎臓病であっても、基本的には無症状なのだ。また、悪い腎臓というものは存在しない。!
しかし、腎臓がある程度損傷している場合、例えば慢性腎臓病(現在、私たちは非常に高い頻度で発症している。CKDステージ3bになる頃には、症状は非常に明白になります。この時期、患者は以下のような不快感を示す可能性が高い!
まず、朝起きると、まぶたが腫れ、下肢も腫れていて、押すと「穴」が開いていた!
その主な理由は腎臓の調子が悪いと、血管内の内容物の量が増え、腎臓が排出されなくなり、その結果、血管内の水分が多くなり、水圧が高くなりすぎて、水分が組織の間隙に押し込まれ、まぶた、外陰部などの皮膚組織が弛緩し、水分がたまりやすくなり、浮腫を引き起こす。。

また、下肢のような下半身も腫れやすい。脛骨の前の骨、皮膚の下を手で押すと、しばらくして手を離すと、より顕著なクレーターが現れるのがわかるだろう。これは実際に典型的な腎水腫である。

二つ目は、朝一番の泡で、長く続き、細かい泡状の尿に見えた。
これは、蛋白尿の典型的な特徴である。通常の場合、尿は糸球体濾過、尿細管および集合管での再吸収の後、タンパク質を含まない。しかし、腎臓に問題がある場合、尿にタンパク質が混じってしまう。その現れとは、長く続く、途切れることのない泡たんぱく尿。

もしこの時、乏尿の症状があれば、病院に行って尿検査をし、腎臓の病気を除外する必要がある。
尿検査で蛋白尿が検出された場合、70%以上の確率で腎臓病による「悪い腎臓」と判断される!

第三に、早漏が起こり、腰痛、脚力低下、耳鳴り、長く透明な尿などの症状も伴う。
このような状態は、一般に腎臓不足による早漏の可能性が高いと考えられている。なぜなら、腎臓は生来の早漏の男性の中には腎臓の欠乏が関係している人もいるが、完全に腎臓の欠乏だけが原因というわけではない。腎に精髄が隠されていることは周知の事実だが、腎精がしっかりしていないと確かに早漏になりやすいが、これは理由の一面に過ぎない。
先に述べた「湿熱」や「肝鬱」、その他の感情的な内蔵の傷と同様、これらは実際に早漏を引き起こす可能性がある!だから、純粋な早漏は悪い腎臓の現れではないかもしれないが、もし早漏だけでなく、腰痛、脚力低下、耳鳴り、尿が透明で長いなどの症状があれば、これは腎臓が即座に大きく関係している。一般的に、通常の夫婦生活の後、それほど明白な背中の痛み、脚の脱力感、さらには耳鳴りの症状ではないので、なぜそこに、何度も私たちの "腎臓 "に関連する理由!

に対して腎臓が悪い、弱いもしまだ質問があれば、下にメッセージを残すことができます。私は、あなたに最高で、最も包括的で、最も実用的な健康科学と技術をもたらすために、コーディングの最も原始的な方法で、私たちが理解できる言葉を使用することにこだわります。もし気分がよければ、"医療探偵"と言って、あなたの周りのより多くの人に転送してください!
こんにちは、私は腎臓内科医です。経済の発展や人口の高齢化が進むにつれて、中国の慢性腎臓病の発生率は年々増加し、まだ「未診断」の患者も少なくありません。「私は西洋医学の医者ですが、西洋医学と漢方医学の「腎臓」は異なる概念であることを伝えたいと思います。いつが一番わかりやすいですか?
反証ポイント私たちは知らない、腎臓の問題は、人々の口だけでなく、「悪い腎臓」を説明するのはとても簡単で、21世紀に入って、私たちの国の医療技術レベルは質的な飛躍を遂げ、「精密医療」に注目しています。だから、腎臓病も同じと考えられ、異なる原因やメカニズムに応じて、腎臓病の数百に分けることができます。そのため、腎臓病の種類が異なれば、当然臨床症状も異なる。腎臓の問題が "最も明らか "なときに標準化するのは、医学的な厳密さに反すると思う。今日は、より一般的な臨床症状をいくつか取り上げてみよう。共に学び、議論する。

夜間頻尿
この症状は、主に高血圧性腎症、糖尿病性腎症、痛風性腎症などの慢性腎臓病との関連で分析される。というのも、これらの慢性疾患は、病態の観点から、腎臓における病理学的特徴が類似しているからである。良性の小動脈性腎硬化症(弧状動脈、小葉間動脈、小入球状動脈など)の原因である。
この腎臓の細い動脈が硬くなると、内皮が狭窄して内腔が狭くなり、腎臓への血液供給が不足しやすくなります。平たく言うと腎臓には豊富な血液が必要なので、腎臓への血液供給不足が続くと虚血性腎症になる。
腎臓への血液供給が不足すると、糸球体や尿細管は虚血や低酸素状態に陥る。しかし、尿細管は比較的敏感であるため、尿細管へのダメージは「夜間頻尿、低比重尿、低浸透圧尿」などの形で現れます。夜間頻尿とは?つまり、人間の1日の尿量は上下で約1500mlであり、昼間の尿量は尿量全体の2/3、夜間は1/3を占めている。
夜間頻尿とは、夜間排尿の増加量が500mlを超える場合、または夜間尿量が昼間の尿量と同程度かそれを超える場合をいう。前立腺肥大による夜間頻尿とは病態が全く異なるので、混同しないように注意する。このため、高血圧、糖尿病、痛風などの慢性疾患は、夜間頻尿が増加した場合、特に注意が必要である。

浮腫は朝は軽く、夕方にはひどくなる。
なぜ腎性浮腫が起こるのかという疑問については、数日前にQ&Aを捧げて詳しく説明した。経験上、腎性浮腫はまぶたや足から始まることが多く、浮腫の程度も朝はそれほど急激ではなく、1日活動すると浮腫の程度がはっきりしてくる。これは、体内の余分な水分が体のたるみや緩んだ部分に行くためであり、浮腫の比較的初期の症状である。 未診断・未治療のままだと、浮腫は悪化の一途をたどり、時間に関係なくおさまらない。

尿がほとんど出ない
腎臓は毒素や余分な水分を体外に排出する役割を担っているため、このような症状は多くの種類の腎臓病で起こる可能性がある。尿の成分を見てみると、毒素、微小グロブリン、カリウム、カルシウムなどの要素は比較的微細である。だから、マクロはまだほとんど水分ベースなんだしたがって、腎臓に問題があると、腎臓の代謝機能が損なわれる。したがって、腎臓に問題があると、この腎臓の代謝機能が損なわれ、臨床的には乏尿(400ml/日未満)または無尿(100ml/日未満)となる。そして、毒素の蓄積、水分やナトリウムの貯留、血圧の上昇といった一連の副作用が身体に起こる。
排尿時の異常
排尿時により明らかな異常は血尿と泡状尿であり、これは腎機能低下の徴候である。血尿尿は、あるはずのない赤血球が尿の中に混じっている状態であり、泡状尿は、あるはずのないタンパク質が尿の中に混じっている状態である。.IgA腎症の最も一般的な症状は血尿であり、ネフローゼ症候群の最も一般的な症状は蛋白尿である。そのため、排尿時に血尿や泡状の尿が出た場合は特に注意し、速やかに医師の診察を受ける必要がある。

腎臓をケアするために何をすべきでしょうか?
避けられない腎臓病もあるが、本当に避けられるものもある。ここで強調したいのは、やみくもに恣意的に腎臓を補わないことだ。我々はまた、一部の人々は医者に行くことをいとわないが、食べるためにヘルスケア製品を購入することは本当にお金を費やすことをいとわない、マーケティングの一部の企業は、特定の特別な植物から再生するように、その有効性を提唱し、腎臓に良い腎臓の希少元素から抽出された海洋生物は、実際には、それを確認するための臨床試験はありません。私は医師として、いわゆる健康食品の摂取は決して勧めない。もうひとつは、健康的なライフスタイルを維持し、栄養バランスに気を配り、不調があればすぐに医師に相談し、コンプライアンスを守ることが腎臓をケアする正しい方法です。

著者のメッセージこの記事は医療行為を推奨するものではなく、また医療指導を行うものでもない。健康科学目的のみ..個人的な経験から要約したもので、コラムに追加したものではない.無料でお読みいただけます。お役に立てたなら幸いです。学んだとしても、意地悪はしないでね。リツイートをタップして、より多くの人を助けてください。
皆さん、こんにちは!コミック・ブック・ガイです!
腎臓がよくない、または腎虚と呼ばれる、しばしば人々の生活の中で表示され、腎臓がよくない人は、精神状態は確かに影響を受けるだろう、腎臓の不足がある場合、カップルの生活の中でパフォーマンスの低下の可能性と関連している。しかし、実際には、腎臓が良好ではない、パフォーマンスだけでなく、全身の衰弱があるかもしれない、髪なども問題があるかもしれないので、今日は、あなたと一緒に漫画の話は腎臓が良好ではない、麻斜めのパフォーマンスを持っていますか?性能はいつより明らかですか?

腎臓が悪くなる兆候とは?
まず理解しなければならないのは、男女ともに腎臓が悪かったり、腎虚の症状が出たりすることがあり、そのような時に、その人の腎臓が良いか悪いかを判断しなければならないが、それは次のような観点から見ることができる。
腎臓は、問題がなければ、まずそこからアクセスできる。かみ健康で元気な腎臓があれば、髪は黒く、太く、つやがあり、抜け毛はめったにない。腎臓に問題があれば、髪はくすみ、乾燥し、黄色くなり、抜け毛は非常に深刻になる。

腎臓が悪いと現れる第二の症状は骨粗鬆症である。若くて健康な人は骨が強く、骨密度も非常に高く、骨も丈夫である。骨粗鬆症.骨粗しょう症は、骨折してからでないとわからないと言う人もいるが、腎臓が悪いために起こる骨粗しょう症は、どのように発見すればいいのだろうか。腎臓が悪い人は歯が抜けているので、虫歯になっている可能性もある;

腎臓が悪いことの3つ目の兆候は元気がない連日しっかり休んでいても、疲労感や倦怠感が抜けず、横になって眠りたくなることがある。このような時は、腎臓の病変が起きていないかどうか、腎機能をチェックすることをお勧めします。
第四の側面は、腎臓が悪いと、次のような形で現れる可能性があるということだ。腰痛背中の痛みがある場合、根本的な原因は腎虚にあることを知るべきです。同時に、便秘などの症状が現れる人もいます。長期的な腎虚は、背中の痛み、頻尿、尿意切迫感などの泌尿器系の症状が現れることもあります。

第五の側面は、腎臓が欠乏している場合、多くの場合、頭部も欠乏していることである。めまい、耳鳴り、不眠、不眠症の症状腎臓は体の重要な臓器の一つで、他の臓器は他の臓器の機能を養い、もし他の臓器や臓器の病気が長く続くと、腎臓を巻き込む可能性がある。例えば、生活の中で深呼吸をしたい時があるが、その時、いつもガスが足りないと感じ、息切れ、しばらく呼吸すると鼻粘膜の虚血などを引き起こす可能性がある。腎精が不足すると、腎臓が腎臓の水を目に送ることができず、長い時間の後、圧力がますます高くなり、緑内障になり、物を見る能力に影響を与える。また、早起きするとかかとが不快で、太ももの横が痛くて力が入らず、よく痒くなるのは、腎臓が悪いことの現れである。
腎臓が悪くなる原因は?
中国医学の腎臓と西洋医学の腎臓はまったく同じではない、私は古い中国医学の専門家が、中国医学の腎臓は全体であり、この臓器の腎臓だけでなく、泌尿器系や周囲の結合組織の一部なども含めて、腎臓の役割は、臓器の腎臓だけでなく、全体によって決まると言った前に覚えている。

腎は精を貯蔵し、髄を生成し、髄は脳のために集まるということわざがあるように、腎虚は延髄の死を引き起こし、脳は栄養を失う!
つまり、腎臓に関連するものはすべて、腎虚や悪い腎臓につながる可能性があるのだ;
しかし、西洋医学の観点から、腎臓が良くない、いくつかの炎症に関連している可能性があり、糸球体と尿細管再吸収およびろ過機能が損なわれている。
腎臓が悪くなるのは、いつごろが顕著ですか?
腎臓が悪いと、男性の場合は、永久的な痛みである、夫婦生活では、それは非常に腎臓が悪い発生する可能性が高く、弱さの症状が続く、この時間は、適切に医師の助けを求める必要があります。また、長期的な腎臓の悪い人があり、インポテンツの前駆症状である可能性があり、夫婦生活が満たされていない場合は、自分の理由を見つけなければならない、体がいくつかの問題を持っていない。インポテンツは、現代人に発生することが非常に一般的であり、主な理由は、近年、より多くの人々が好きと関連している可能性があります。夜更かし、喫煙、残業、悪習慣も関係している。神経質になってストレスを感じると、伝統的な中国医学でいうところの「ストレス性神経症」になりやすい。インポテンツにつながる肝気の停滞。

コミック・レビュー
腎臓のためによくない、単純な髪、色、骨粗しょう症、腰痛の性能かどうかなどから見ることができる、参照してください、同時に、また、全身の精神が貧弱であることを示すでしょう、ない精神は、腎臓がよくない、つまり、腎虚の性能が発生する可能性があり、さらに、エネルギーの不足の性能で夫婦生活になります、したがって、それは友人の上記の性能を持っていることをお勧めします、私たちは、生活の悪い習慣を変更するには、病気の原因を探さなければならない、適切な減圧は、過度のストレスを与えない。同時に、また積極的に運動を強化し、栄養を強化し、深刻な、あなたが伝統的な漢方医の助けを求めることができる、過剰なストレスを与えないでください。
昔から言われていることだ。腎臓はエッセンスを蓄えている。腎臓はまた、解毒、排泄、造血を促進するだけでなく、重要な臓器のカルシウムとリンの不均衡の調節と、その主な機能のため、人間の発育、生殖だけでなく、部門の重要なコンポーネントの人間の代謝と生殖の調節を促進することである一方、エスケープするために体から本質的な損失を防ぐ、それは、必要な条件のその生理的効果を再生するために体である、ので、人の腎臓の一部が問題である場合、結果は非常に深刻であり、その後、それらでは、腎臓に問題があることを反映している側面は何ですか?
腎臓は、背骨の両側、肋骨の下端、腹部の後部にあるこぶし大のレンズ状の臓器で、私たちの体内で非常に大きな役割を果たしている。

第一に、腎臓の主な機能は以下の通りである。デトックス、ドレナージュ、内分泌機能ビッグブラザーは、我々はしばしば人間のフィルター(内部の重要な臓器は糸球体濾過膜である)と呼ばれるものに腎臓に比べて、それは私たちの体に良いものを置くことが可能である、つまり、体内に滞在する栄養素(例えば、赤血球、白血球、血小板、アルブミンなど)、いくつかの廃棄物、体外に排出される残渣、例えば、廃棄物、毒素の体の代謝は、体の外側に排出される尿と排尿を選択する腎臓を介してこれらの腎臓のフィルタリング!その
この腎臓がどのように機能しているのかが理解できる。逆に、この腎臓の臓器に問題が生じ、濾過が壊れてしまうと、例えば、尿が排泄されなくなる。人体の浮腫,

腎臓の悪い生物の原理
さらに腎臓のもう一つの機能は、内分泌機能を調整することである。主な目的は、エリスロポエチンを産生し、造血を促進し、カルシウムとリンの不均衡を調整することである。この部分に問題がある場合、例えば慢性腎臓病では、時間の経過とともに腎臓の機能が低下し、腎臓の解毒能力が低下し、その結果、体内に毒素が蓄積することになる。貧血、および低カルシウム高リン症候群は、その後の尿毒症の発症に直結する。
通常、時間が経つにつれて、人間の体が腎臓病を持っている場合は、次の現象が発生し、我々は十分な警告を提起する必要があります、できるだけ早く治療のために病院に行くことを確認してください。

まず、夜の部。尿量の異常な増加もし、普段の生活の中で、夜トイレに行く時間が変わったら。そして最も重要なことは、尿の色が紅茶のような色になったり、泡尿が非常に多くなるなど、尿の色の変化を見ることである。これが意味するのは、体内のタンパク質が腎臓から流れ出ているということであり、糸球体の問題があるということであり、もう少し深刻なのは糸球体の問題があるということである。尿血頻尿や尿意切迫感、尿の濁り、これは非常に深刻です。早急に治療しなければならない。
第二に、腎臓に問題がある場合、腎臓に問題があることを示すもう一つの視覚的サインがある。かゆみを伴いやすい乾燥肌腎臓のもう一つの働きは、血液を促進し、血液中のミネラルと栄養供給のバランスを維持することだと先に述べたので、問題があると、皮膚は乾燥し、かゆくなる。

第三に、腎臓に問題がある場合、その腎臓の機能が低下するという事実もある。足や脚のむくみ。体内のナトリウム塩の排泄の腎臓が正常ではないので、なぜ、尿が排泄することができない、または正常ではない、直接全体として人体に影響を与え、いくつかのケースでは、深刻な、生成されます。全身、目、指の腫れ。。
第四に、腎臓の不快感によって、非常に気分が悪くなることがある。疲労と力不足腎臓の主な機能は、赤血球ホルモンを生成することであり、赤血球ホルモンは酸素を運び、全身に運搬する。人々は言いようのない疲れを感じる。を伴うものもある。貧血、体重減少。または不眠症とその他の健康問題。
第5位腰痛が目立つ背中の痛みは、実は腎臓の問題なのだ。慢性腎臓病、腎臓腫瘍、急性腎炎、腎臓結石はすべて背中の痛みの原因となる。.カップル、特にゲイの男性に関しては、確かに冗談が多い。
腎臓は、夫婦生活のいくつかの側面では、パフォーマンスが非常に面白くない、エネルギーと疲労の欠如など、高齢者は、それ自体が高血圧を伴うために、良好ではありません、糖尿病患者は、トリガになりやすいです。,

腎臓の定期的な健康診断。
私たちの腎臓の毎日の検査は、主に尿酸尿素窒素、クレアチニン3つの指標をチェックすることであり、尿素肝臓とクレアチニンがより重要である、それは腎臓の役割によって生成された廃棄物の代謝の過程で人体の反射である尿を介して廃棄物を排除することである、腎臓に問題がある場合は、体外に廃棄物の排出は、直接、上記の2つの指標のクレアチニンと尿素肝臓で明らかに、腎臓が正常ではありません。
また、精密検査が必要な場合は、尿蛋白、血尿検査、尿蛋白定量検査、尿赤血球形態検査、尿微量検査、アルブミン検査など様々な検査指標をチェックし、症状を治療する。
予防とケア
それは人々が、既存のライフスタイルを変更する必要があり、定期的な運動、有酸素運動、適切な減量に加えて、タンパク質や塩分の摂取量を減らし、喫煙や飲酒をしない、減塩塩の使用を維持し、1日あたり2,300ミリグラム以上、毎日、適切な飲料水は、あまりにも多くの飲料水にすることはできません、一度過度の飲料水は、それが動作するように腎臓の負荷を増加させるため、お勧めします。さらに、男性と女性決して尿を我慢しないこと。尿回路は時間が経つと尿路感染症を引き起こしやすくなり、腎炎を誘発し、ひどい場合は尿毒症になる。

薬剤の正しい適用、薬剤の無分別な使用ではなく、医師の指示に従ってください、鎮痛剤、イブプロフェンなどの腎臓に損傷を与える薬剤の一部の長期使用を禁止し、高血圧、糖尿病患者のために、それは定期的な健康診断が必要である、高血圧は腎臓に大きな負担をもたらすことができますので。
栄養補助食品:古代の言葉;平性強壮の方法。食品サプリメントは、強壮腎臓の本質である、我々は、蓮の種子、竜眼、シナモン、クルミ、強壮腎臓などのいくつかの食材を選択することができます私たちはまた、黒豆、黒米、黒ゴマなどの豆類を食べることができますだけでなく、鶏肉、キノコ、黒ブドウなど、野菜とするとき。ネギこれは、次のような動物によく見られる。ビーフホイップ, ラムホイップ, ナマコ, 昆布, 海藻など、どれも腎臓の強壮に最適なエッセンスである。
悪い腎臓が最も現れるのはいつですか?
腎臓は強力で、その主要かつ最も重要な働きは、尿を生成して排泄することであり、尿を通じて人体で生成されるクレアチニンや尿素窒素などの老廃物を排泄し、水分や電解質、さらには酸や塩基のバランスを調整し、最終的に人体内の環境を安定に保つという目的を達成することである。

腎臓は尿を作り、尿や老廃物を排泄するだけでなく、赤血球の産生を促進し、骨の成長を調節し、血圧を調節・維持するなど、内分泌器官としても機能している。
腎不全の原因としては、急性腎炎、慢性腎炎、長期にわたる血圧の上昇、腎機能が徐々に障害されることによる血糖値の上昇、痛風による腎障害、尿路閉塞による腎障害、多発性嚢胞腎などの遺伝的に誘発される腎病変、腎臓に害を及ぼす薬物や毒物などがある。
悪い腎臓が最も現れるのはいつですか?
腎臓は肝臓のように、強い代償予備機能を持っているので、腎臓が損傷し始めると、正常な腎臓の機能は、損傷した腎臓の機能と機能を置き換えることができ、この時点で、患者は不快感を持つことはできませんが、腎臓は確かに損傷の真っ只中にある、人々は感染症に遭遇したとき、突然の水とナトリウムとカリウム電解質の負荷の増加は、障害の機能不全の内部環境に表示されます。

腎臓がさらに傷んで腎不全になると、夜間の排尿回数が増える、つまり夜尿や尿が増え、軽い貧血、血圧の上昇、夜尿の増加もあり、尿の泡が消えずに長く続き、食欲が少し落ちて食べ物のことを考えなくなり、軽い吐き気や嘔吐、腹部不快感などがあり、朝起きて顔面部やまぶたに浮腫が現れ、昼に起きて動き回るとおさまり、安静にしていると楽になります。朝起きてから顔面部やまぶたに浮腫が出現し、昼に起きて動き回ると治まる。 また、労作によって浮腫が増悪し、休息すると軽快することもある。さらに、疲労や背部痛を伴うこともある。
さらに病状が進行すると腎不全の段階に入り、明らかに夜間頻尿が増加し、血圧が明らかに上昇し、浮腫が顔面から体幹、下肢にまで広がり、浮腫が悪化し、貧血が悪化し、食欲不振、吐き気、嘔吐、腹部膨満感が明らかになり、排尿が減少し、頭痛食欲不振などの尿毒症の既往症が現れることがあります。
最終的に尿毒症の段階に入り、尿の量が減ったり、尿が出なくなったり、体内でクレアチニン尿素窒素などの毒素が排出されなくなり、血圧の上昇、浮腫、吐き気、嘔吐、食欲不振、口の中が尿の味になる、疲労感、不眠、集中力の低下、性格の変化、判断力の低下、記憶力の低下、下肢の灼熱感、しびれや痛み、震え、筋肉の萎縮、骨粗しょう症、貧血がより顕著になり、胸のつかえ、息切れ、さらには呼吸困難が現れることもあります。貧血がより顕著になり、胸部圧迫感や息切れ、あるいは呼吸困難が現れることがあり、しばしば夜間に悪化する。全身の様々な血液系の病変として現れる。
慢性腎炎、高血圧、糖尿病、高尿酸血症痛風、先天性遺伝など、腎不全の原因の多くを完全に取り除く方法はなく、慢性腎炎をコントロールし、血糖値と血圧値をコントロールし、尿酸値をコントロールし、同時に疲労、感染症、ショックなど、腎臓へのダメージを悪化させる要因を避けるしかない。
質問者は、漢方でいう腎臓なのか、西洋医学でいう腎臓なのかを尋ねているのだろうか。この2つは異なる概念で、例えば漢方で腎臓が悪いというと、普通は腎虚、腎虚などを指し、西洋医学では腎臓の機能が低下して腎不全などの問題があることを指す。

さて、この悪い腎臓を西洋医学の観点から専門的に分析し、どの時点で腎臓に問題があることがわかるのか。私の足跡をたどりながら、さらに詳しく学び、自分も腎臓が悪いかどうか、自分自身と比較してみることにしよう。
腎臓は体内の老廃物を代謝する器官であり、体内で生成された老廃物の一部や、肝臓で分解・代謝された有害物質の一部は、腎臓を通して排泄される。もし腎臓の状態が悪く、問題があれば、腎不全を引き起こし、最終的には体の代謝に影響を与え、毒素を蓄積させ、さらには腎不全を引き起こし、最終的には尿毒症を引き起こす。だから私たちは腎臓を大切にしなければならない。
さて、本題に戻るために、腎臓が悪くなるのはどんな時か、そしてそれが最も顕著に現れるのはどんな時かについて話そう:
まず、最も顕著なのは夜中である。

腎臓に問題があれば、腎臓のろ過・再吸収機能に影響を及ぼし、腎臓の正常な代謝機能にも影響を及ぼす。夜寝ている時、腎臓の濾過と再吸収の機能が弱まっているため、尿の量が多くなり、一晩に何回も排尿することがあります。夜間頻尿と言われるように、一晩中排尿のために起き、睡眠の質に深刻な影響を与えます。
つまり、夜中によく排尿し、一晩に何度も起きるような人は、腎臓に問題がある証拠なのだ。
第二に、朝起きたときに最も顕著に現れる。
腎臓が悪い人は、夜間の排尿に加えて、朝にも明らかな症状が出るが、最も顕著なのは目の腫れ、特に目の下の水腫袋の出現で、何人かの人は下肢の水腫も出現する。これらは動物によって引き起こされる腎臓が悪いためである。

腎臓の正常な機能が損なわれ、水分の代謝が正常に行われなくなり、電解質が乱れやすくなり、水腫を起こしやすくなるからです。そして最も重要な点は、腎不全が深刻な段階まで進行すると、乏尿が起こるということです。なぜ乏尿が起こるのか?摂取した水分が腎臓で正常に排泄されないため、ナトリウム貯留が形成され、体内に大量の水分が沈着し、浮腫を引き起こしやすくなるからです。

また、朝一番の尿は、尿の色に異常がないか、特に濃い黄色で濁っていないか、濃い紅茶や醤油のような色をしていないか、尿の泡が長い間出ていないかにも注意する必要がある。
つまり、腎臓が良いか悪いかは、この2つの時期から知るのが一番簡単なのだ。もちろん、腎臓に問題があれば、これらの症状に加えて、血尿、たんぱく尿、腰痛、脱力感、貧血などの症状が現れる。このような症状が現れたら、病院に行って定期的な尿検査と腎機能検査を行い、異常がないかどうかを確認し、治療するのが一番です。長い間気にしないでいると、腎不全が徐々に腎不全(尿毒症)に向かって進行したときに、後悔しても手遅れになります。

著者注:私は皆のために健康関連の知識を普及させるために非常に満足している、私は専門的な医療知識を普及させるためにあなたのための簡単な言葉で毎日、医療を言うために左利きだ、コードワードは簡単ではありません、あなたは私の記事のような場合は、賞賛を指すように私を助ける!あなたはまだ質問がある場合は、コメント欄にメッセージを残すことができ、前方に注意を払うことを歓迎し、あなたのサポートに感謝します!
私は臨床的にパフォーマンスの5つの側面が顕著であることを経験する:1.エネルギーの不足は、 "腎臓は、脳を介して、主な骨髄、本質を隠す"、腎臓不足の本質的な損失は、より少ない骨髄は、脳をサポートすることはできませんので、エネルギーの不足。 2.寒さと暑さの環境に適応する能力は、魏の気は主に腎臓の陽に由来するため、夏の人々の腎臓不足は明らかに暑さを恐れている、冬は明らかに寒さを恐れている。3.性機能の低下、少ない性欲のパフォーマンス、あるいはインポテンツ、子宮の寒さ、不妊症。 4.免疫機能の低下、さまざまな骨の病気になりやすい。 5.寿命を短くする、心臓、脳、肝臓、血管は、老化の変化の前にされ、最終的に人の寿命を減らす;一方、薬や食品の老化と戦うために腎臓を調えることは、このプロセスを逆転させることができるので、人の健康と長寿。従って、多くの健康法では、腎臓を養うことは長寿への重要な方法である。
伝統的な中国医学によると、「腎は生来の性質の基礎」であり、身体の気、血、陰、陽はすべてこれと結びついている。腎は精の水穀の五臓六腑を隠し、内臓と全身の組織を養うことができる。腎臓がよければ、血液が十分で、顔がつやつやと赤く、エネルギッシュで、抵抗力が強く、腎臓が不足すれば、人体の臓器、血液、気、陰陽が影響を受け、病気になりやすい。

悪い腎臓が最も顕著に現れるのはいつですか?
1.尿の異常
尿は腎機能の「バロメーター」であり、夜間頻尿、多尿、尿泡、頻尿・尿意切迫感、尿蛋白、血尿などの尿異常は機能異常の現れである。
2.浮腫
腎臓は、人体の水分代謝の重要な器官であり、腎臓が良くないと、水が排出されにくくなり、体内に水がたまりやすくなり、人体に水腫が現れ、腫れぼったい目や足として現れ、特に朝は腫れぼったい目で自分自身を見つけるために起き、それは腎臓の問題かもしれません。
3、疲労と衰弱
腎臓が良くない、体の栄養素が腎臓から "漏れる "のは簡単で、尿を通して、長期的な栄養失調、体の弱さ、疲労の症状を撃った。
4、背中の痛みと脚の脱力
腎臓が悪い人は寒さをより怖がり、しばしば腰や膝の痛み、口の軽さ、のどの渇きを伴い、腎虚の人の中には息切れや喘鳴を経験する人もいる。

5、便秘
伝統的な中国医学によると、腎は二陰交のオリモノを開き、二回目の便通に関与しており、頻繁な便秘は腎の健康状態が悪いサインでもあります。正常なお通じを望むなら、腎のエネルギーを刺激し、養うことで可能になります。
6.めまいと耳鳴り
多くの人がめまい、耳鳴り、目のかすみを経験するが、これは腎臓の機能に関係しており、調節されていないと難聴になりやすい。
7.目のかすみ
腎臓に問題があると、眼球に水分がスムーズに運ばれず、ドライアイになりやすく、視界がぼやける。
8.貧血
腎臓には造血ホルモンを分泌する機能があり、体内の血液に一定の影響を与えるため、腎臓が悪い人は貧血になりやすい。
さらに、糖尿病、高血圧、尿路感染症、痛風、高尿酸血症などは腎臓の衰えと関係しており、腎臓の機能低下の現れである。
こんにちは、私は医療従事者の張です、開業医、あなたのために健康知識を普及させることができます、あなたがもっと知りたければ、私に注目してください!
腎臓の健康維持もホットな話題で、多くの人が若くして慢性腎臓病になり、中には腎不全の段階にまで深刻になり、血液透析に頼って生活を維持している人もいる。腎臓と尿管、膀胱、尿道は、私たちの体の泌尿器系の4つの部分であり、腎臓は尿の生成、代謝産物の排泄、体液のバランスと体の酸塩基平衡の維持、内分泌機能、これらの3つの基本的な機能を持っているので、腎臓の良し悪しとこれらの3つの側面は非常に多くの接触を持っています。

腎臓が悪くなるのはどんな時か?
1、難聴 腎臓の聴力が良いという言葉がある。 耳の聴力は腎気の盛衰と密接な関係があり、腎の聴力は良い。逆に、耳鳴り、胸焼け、難聴などの症状がある場合は、腎が良くない可能性が高い。
2、肌が悪い 肌のツヤがいい人もいれば、くすんでいる人もいる。実は、肌の善し悪しは腎の善し悪しを表し、腎が良ければ肌も良い。だから、肌がくすんできたり、目の下が黒ずんできたり、目の下の袋が目立ち始めたら、腎が悪いので要注意だ。
3、貧しい髪の質 黒と光沢のある髪だけでなく、良好な腎臓から、血液から髪が、その活力はまた、腎臓にある、腎臓が良好ではない、髪は光沢の損失、特に頻繁に脱毛、早期に白になります。
4、めまいと耳鳴り 多くの人がめまいを感じたことがあり、目のかすみ、回転、吐き気や嘔吐は良い味ではありません、めまいはしばしば耳鳴りを伴い、聴覚を阻害し、長期的には、難聴につながる。めまいや耳鳴りの原因は、肝臓や腎臓に関係していることもあります。
5、便秘便秘は、多くの場合、肛門裂傷、痔などの病気の排便困難が原因で、仕事、生活、茅葺きに影響を与える。便秘は、大腸の伝導機能に異常があるが、根本的な原因は、腎虚のためであるに属しているが、腎臓の開口部2明、主な2つの便は、正常な役割を果たすために、腎臓の気の興奮と栄養を介して便の伝導。
6、尿の善し悪し そう、尿にも善し悪しがある。透明で泡が少ない尿は良い尿で、逆に泡が多く、濃いお茶や醤油のような色、あるいは米のとぎ汁のように濁っている人は、腎臓が良くない可能性が高い。
7、冷たい手足の恐怖冷たい "寒さの恐怖 "は、寒さと風の感覚の恐怖を指し、"冷たい手足 "は、手や足の冷たい、さらには症状の肘関節、膝関節に冷たいの四肢を指します。「冷え症」は、腰や膝の痛み、疲労感や倦怠感、息切れや怠さ、のどの渇きなどの腎虚の症状を伴うことが多い。
8、腎虚の根本の腰痛腰痛は、内傷と緊張に分けることができます。内傷腎虚とは、一般的に先天性の腎虚、慢性的な病気や過度の疲労、屈伸や直立の軽度な困難、激しい踵の痛み、腰部の衰弱などを指します。歪みとは、物理的な負担が重すぎること、または仕事の同じ固定された位置(コンピュータの使用、運転など)での長期的な関与を指し、時間が経つにつれて、腎臓の気を損傷し、腎臓の本質が不足することになります。
9、夜間多尿一般夜間頻尿2回以上、または尿量が全日の1/4以上、深刻な夜間頻尿時間、尿量が昼間の尿量に近いかそれ以上、このような状況は「夜間多尿」に属する。昼間の排尿は正常で、夜間の排尿だけ、これも腎臓が悪い。 [症状7】漢方では、「腎は精を蔵し、髄を生成し、脳に集まる」と言われているので、腎が不足すると、延髄が不足し、脳に栄養が行かず、めまいや耳鳴りが起こる。

では、普段の生活で腎臓を守るにはどうすればいいのか。その注意点とは?
1、より多くの水を飲む、有害物質の濃度を低減し、廃棄物の排泄を促進する。水を飲むことは、次の点に注意を払う必要があります:まず、水を飲むためにイニシアチブを取る、喉の渇きだけ水を飲む必要があることを考えないでください、実際には、体が渇いているとき、体は水不足であった。第二に、水を飲まない、水を飲むと、心臓、肺、胃や腸の負担が増加し、消化不良を誘発する。第三に、あまりにも多くの水を飲まないでください、あまりにも多くの水を飲む、また、不利な結果を引き起こす可能性があり、関係する臓器の負担を増加させます。 第四に、暖かい沸騰した水を飲む冷たい沸騰した水を飲まない。
2、尿を保持しないでください 水を飲むと、自然に排尿する必要があり、膀胱や腎臓の損傷のために尿を保持することは比較的大きい。毎日多くの水を飲むだけでなく、適切な量に注意を払う、尿を保持しないでください。
3、衛生習慣は非常に重要である女の子は毎日外陰部を洗浄し、下着を交換し、男の子はまた、尿道を洗浄する必要があります。
4、ナトリウムの摂取量を制限するために合理的な食事は、栄養は合理的であり、軽野菜に、あまりにも多くの肉を消費しない。防いで、吐いて、利尿剤を塗りすぎて、電解質がまぶしくなる。健康的で合理的な食事がある限り、身体のための最良のケアであり、バランスのとれた適切な量が鍵です。
5、十分な睡眠 夜更かしをしない、肝臓や腎臓を傷つけるだけでなく、睡眠の6〜8時間を確保するために一日。十分な睡眠は腎臓の解毒を助長する。
6、感染症の予防と治療 溶連菌感染症、例えば上気道感染症、慢性膿皮症などの予防と治療。上記疾患の発症時には、尿検査を行い、腎炎症状の増悪の有無を確認し、早期発見、早期治療、綿密な経過観察を行う。
7、寒さと湿気を避ける 寒さは腎動脈の痙攣を引き起こし、腎虚血を悪化させ、腎炎の回復に影響を与える。湿気は溶血性連鎖球菌の増殖と繁殖を助長し、感染しやすい。そのため、室内はできるだけ暖かくし、十分な日照と風通しを確保したほうがよい。湿気を避けるために適切な服装をする
8、薬を内服しない スルホンアミド系やアミノグリコシド系など、腎臓にダメージを与える薬の内服は避ける。何を見ても、過去に腎炎の病歴があることをその都度医師に伝え、服薬に注意するよう医師に念を押すこと。
9、運動を強化する 生活は運動であり、運動を強化し、血流を促進することができ、腎臓の血液循環を駆動し、腎臓の放電代謝を助長し、腎臓の健康を促進する。

結論:腎臓の健康は非常に重要で、結局のところ、五臓の一つである。最も基本的なのは、腎臓は体の代謝老廃物の排泄を助けるということで、もし腎臓がよくなければ、問題の排泄機能は、排泄老廃物は人体に長く停滞し、時間が経つにつれて、悪い腎臓は全身の問題に影響を与える。そのため、私たちは普段の生活にもっと注意を払うべきで、もし体に違和感を感じたら、肝臓と腎臓の機能チェックは間違っていない。
この質問に答える前に、2つの概念を整理しておこう。中国伝統医学(中医学)と現代医学では、腎臓に対する理解が異なっている。中医学では、腎臓は人体の生来の中心であると考える。腎は主骨であり、骨は骨髄を生成し、骨髄は脳につながる。腎は性の主体であり、腎虚は腰や膝が弱く、インポテンツや早漏である。腎は気を含み、腎陽が不足すると喘息になる。腎は耳に通じ、腎虚は耳鳴りや難聴になる。西洋医学では、腎臓は主に人体の泌尿器、体内の水分や電気の質の酸塩基平衡を維持し、さらに一定の内分泌機能を持つと考えられている。そして人間の性機能、直接の関係はありません。腎臓の濾過機能は、主に腎臓の皮質層にある糸球体によるものである。腎臓は1日に約180リットルの血液を濾過し、体内の代謝産物や有毒な水分を濾過し、血液やタンパク質などの有用成分を再利用して原尿を形成する。腎炎によって糸球体濾過膜が損傷すると、タンパク質や血球が漏れ出します。最初の症状は、尿中に多数の気泡が出現し、長期間消えず、尿蛋白は10~40です。時には、洗浄水のような形で肉眼的血尿がみられることもある。まぶた、頭皮の浮腫は、徐々に全身に拡散する。糸球体が硬化、萎縮している場合、数は半分に減少し、濾過機能が低下し、クレアチニン、尿素窒素および他の代謝産物が体内に保持される。この過程は非常に陰湿で、腎不全の最初の症状は食欲不振、吐き気、嘔吐などの消化不良です。患者はしばしば消化器科に行くが、詳しく調べないと、胃炎などと誤診されやすい。糸球体の1日の濾液の約99%は尿細管再吸収によって、濃縮され、わずか1%が排泄され、尿の約1.8リットル、再吸収率が98%にダウンした場合、排泄された尿の量は約2倍、約3.6リットル。一次尿の浸透圧と体液の浸透圧は同じ280-310mO / L、比重1.010(等張尿)、体は通常、尿の浸透圧660mO / L以上、比重1.018以上を排出しながら、これは腎尿細管再吸収と高張環境濃度の腎髄質によって完成されています。高齢者の夜尿症の多くは、腎濃縮機能の低下によるものです。また、尿毒症は腎尿細管障害や濃縮機能の低下、あるいは下垂体アドレナリンホルモンの不足も関係している。3.腎臓の酸性化機能。正常な腎尿細管は水素イオンを排泄し、ナトリウムイオンとカリウムイオンを再吸収することができる。尿細管の酸性化機能が損なわれていると、尿を酸性化することができず、尿のPH値は5.5以下(人間の血液のpH値は約7.45前後)に低下することができません。体は酸塩基平衡異常の電解質障害になりやすい。高クロレム性代謝性アシドーシスである腎尿細管性アシドーシス、低カリウム性筋肉痛、腎排尿障害、病的骨折など 4.腎臓の内分泌機能。腎傍糸球体細胞はレニンを分泌することができ、レニンは肝臓で合成されたアンジオテンシノーゲンに作用してアンジオテンシンIを形成し、肺循環中のACEの作用によりアンジオテンシンIIに変換され、血管収縮を引き起こし、アルドステロンの分泌を促進して血圧を上昇させることができる。臨床的な腎動脈狭窄や腎虚血はレニン分泌を促進し、腎血管性高血圧を引き起こす。個人差はあるが、腎部の聴診で血管雑音が聴取されることがあり、腎超音波ドプラは初期スクリーニング検査として使用できる。レニン腫瘍による症候性高血圧もまれである。また、腎臓で産生される赤血球生成酵素は、血漿中の肝臓で産生されたエリスロポエチノーゲンに作用し、エリスロポエチンに変換する。骨髄による赤血球の産生を促進する。慢性腎不全では、エリスロポエチンの産生が低下し、腎性貧血が一般的な症状で、患者の顔は黄色く、めまいや疲労感がある。ヘモグロビンはほとんどが100g/L以下である。エリスロポエチンの補充は腎不全患者に対する最も重要な補助療法である。
要するに、腎臓が悪いと、尿量の異常、尿の泡立ち、臨床検査での蛋白質、赤血球の異常が主な原因となる。顔色が悪い、食欲がない、血圧が高いなどは深刻に受け止める必要がある。しかし、性機能の低下、インポテンツ、早漏とは何の関係もない。腎臓学は広大で奥深い学問であり、人体には腎臓に関係する100種類以上の病気がある。誰もが腎臓、腎臓病は病院の腎臓科の診断と治療に注意する必要があります、処方の処方は、後悔の深刻な結果をもたらすことを信じてはいけません。


この質問と回答はサイト利用者のものであり、サイトの立場を代表するものではありません、侵害など、削除するには管理者に連絡してください。