前胸部痛の原因は?
前胸部痛の原因は?
心血管疾患、消化器疾患、炎症反応、ウイルス感染、運動または外傷、心理的影響胸痛は、胸痛を含む18の異なる原因によって引き起こされる。 胸痛の症状は原因によって少しずつ異なり、さらに他の症状との組み合わせによって判断することができる。
の使い方を覚えておこう。疝痛、ひきつれ、圧迫感、灼熱痛胸痛」などと曖昧な表現で詳しく説明しても、医師が胸痛の原因を特定することは困難です。以下では、胸痛の原因別の特徴と、その他の合併症について説明します。
心血管疾患
1.心臓発作(最も緊急な状況)

症状
胸痛が5分以上続き、安静やニトログリセリンで緩和されない;
胸の締め付け感、重苦しさ、圧迫感、鋭い灼熱感や痛み;
痛みや不快感は、背中、肩、首、顎、歯、腕、手首などに放散することがある;
息切れ、めまい、失神、吐き気、嘔吐、速い心拍または不整脈、意識の混濁、死の予感。
原因がある:心臓発作のほとんどは、冠動脈のいずれかを血栓が塞ぐことによって起こる。しばらくしても心臓に十分な酸素が供給されない場合、心筋は機能不全に陥り、死亡するか、永久的な障害が残ることになる。
反応だ:応急処置が必要な緊急事態だ!すべてを捨てて応急処置をしてください!120に電話してください。
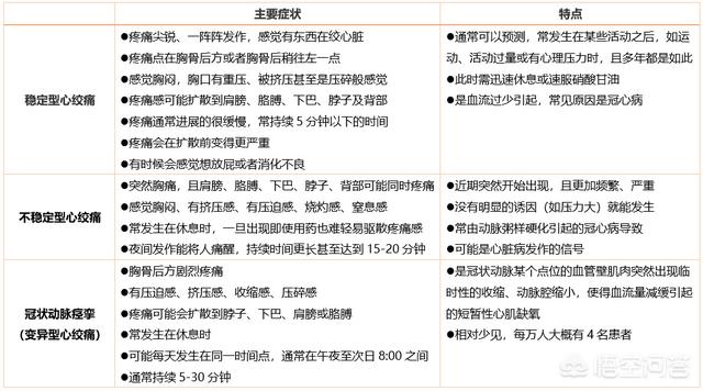
2.狭心症
症状胸の痛みは肩、腕、首、のど、あご、背中にまで広がることがあり、胸の締めつけ感を伴うこともある、心拍数の増加、息切れなどの症状は、狭心症の種類によって若干異なるが、以下の表の通りである。

原因がある:狭心症は、心筋への血液供給不足によって生じる胸痛や胸部不快感であり、心臓病変(通常は冠動脈疾患)や微小血管病変(シンドロームX)の症状の一つである。
反応だ:
すべての活動を中止し、直ちに休息する;
薬物療法(ニトログリセリン、硝酸イソソルビドまたは亜硝酸イソアミル)を症状緩和のために使用することがあるが、高リスク群では薬物療法に関するカウンセリングと知識を必要とする;
救急車を呼び、病院で検査を受ける。
3.大動脈梗塞
症状胸部または背中の肩甲骨の間の引き裂かれるような激しい痛み、突然の意識消失、痛み、しびれ、手足の脱力感、息切れまたは呼吸困難、しゃべりにくさまたは不明瞭な言語、吐き気、発汗。
原因がある:大動脈の内膜が部分的に裂け、裂けた部分や巻き込まれた部分に血液が衝突し、他の内膜が破れたり、他の臓器への血流が遮断されたりする可能性があると、脳卒中、心臓発作、うっ血性心不全を引き起こす。
反応だ:生命を脅かす深刻な緊急事態である大動脈瘤は、多くの場合、高血圧によって引き起こされ、死亡率が高く、早期に診断され、手術や薬物療法によって治療される。
4.肺塞栓症
症状肺に十分な血液が行き渡らない、咳が出る、食事をしたり前かがみになったりすると胸が痛み、活動すると悪化する。運動をやめてもよくならない。
原因がある:体内に血栓が存在し、肺に入り込んで肺塞栓症を形成すること。
反応だ:できるだけ早く病院に行くことで、血栓ができたり大きくなったりするのを防ぐことができる。

心臓病のリスクが高い人:コレステロール値異常、高血圧、喫煙、糖尿病、過体重または肥満、メタボリックシンドローム、運動不足、不健康な食事、高齢(男性は45歳以上、女性は55歳以上)、男性(ほとんどの患者は40歳以上)、家族歴または初期の心臓病。
消化器系の疾患
5.胃食道逆流症(胸やけ)
症状胸部、食道、胸骨のすぐ後ろが痛む。ほてりしゃっくり、食物の口への逆流、吐き気、嘔吐、灼熱感がしばしば首やのどに広がる。
病因:消化不良、アルコール、喫煙、アスピリン、非炎症性薬剤、柑橘類、就寝前の食事などが引き金となることが多い。
反応だ:市販の制酸剤、食生活の改善。

6.食道裂孔ヘルニア
症状胸痛、胃痛、食道痛、むくみ、しゃっくり、喉の酸味;
原因がある:咳をしたり、重いものを持ったり、排便時に強く力を入れたりすると、胃と食道のつなぎ目に圧力がかかり、圧力が強すぎると胃の一部が食道口に押し込まれ、食道裂孔ヘルニアを引き起こすことがあります;
反応だ:ほとんどのヘルニアは治療する必要はありませんが、中には医師の指示に従って手術が必要な場合もあります。
7.胆石
症状突然胃が痛んだり、胸や背中、右肩が痛んだりすることもある。消化の悪いものを食べるその後に起こる可能性が高い。
原因がある:胆嚢内の消化液である胆汁が硬く凝固し、結石を形成し、胆嚢と胆管の間の通路を塞ぐ。
反応だ:病院に行って診断を確認し、結石の大きさに応じて投薬や手術を行う。

炎症反応
8.胸膜炎
症状:深呼吸咳やくしゃみをすると胸が痛む。
一要素ウイルスや細菌の感染、特定の薬の副作用。
応答水分を十分にとり、市販のイブプロフェンなどで緩和する。発熱や胸の痛みが数日間続く場合は、病院に行く必要があります。
9.肋軟骨炎
症状運動や体を大きく動かすと悪化する。
一要素関節炎、怪我、感染症による肋軟骨の炎症。
応答治療法はなく、1年ほど続くことがあります。市販のアセトアミノフェンやイブプロフェンで症状を和らげ、患部に温湿布を貼って痛みを和らげることができます。
10.喘息
症状胸部圧迫感および胸痛、咳、くしゃみ、呼吸困難、喘鳴。
原因がある:喘息発作時には、気道周囲の筋肉が収縮して気道が狭くなり、さらに気道の内層が腫れて空気の流れが悪くなり、ラ音が出てくる。
対応方法:アレルゲンやその他の誘因、緊急時の短時間作用型気管支拡張薬や経口コルチコステロイド薬、吸入コルチコステロイド薬、ロイコトリエン調節薬、長時間作用型β作動薬、ハイブリッド吸入薬、オマリズマブなどの長期管理薬から離れる。

11.上気道感染症(肺炎、気管支炎)
症状胸の灼熱感やヒリヒリ感、咳による症状の悪化、咳(黄緑色の膿の痰)、息切れや呼吸困難、発熱、悪寒。
原因がある:上気道感染による肺炎や気管支炎は、咳を引き起こし、胸のつかえや痛みの直接的な原因となる。
反応だ:感染の原因に応じて抗生物質や抗ウイルス薬で治療し、イブプロフェンを使用する、
- 医師の指示に従い、アセトアミノフェンやその他の薬で症状を緩和する。
ウイルス感染
12.帯状疱疹感染
症状胸の痛みは、胸や背中に痛みを伴う発疹や水疱を伴い、痛みは非常に強く、発熱、悪寒、全身倦怠感、頭痛、リンパ節の腫れ、目のかすみなどを伴うこともある。
一要素水痘ウイルスが胸の皮膚の神経に感染して起こる胸の痛み。
応答帯状疱疹は自然治癒することもありますが、症状を和らげ、回復を促す薬を処方してもらうこともできます。
13.梅毒感染
症状肺に水分が貯留すると、胸の鋭い痛みや咳の際の粘液のほか、発疹、脱力感、頭痛、筋肉痛が起こる。
一要素肺障害を引き起こすまれな性感染症。
応答薬については医師の指示に従ってください。
スポーツまたは外傷
14.筋肉痛
症状:胸の筋肉が痛み、特定の姿勢で座ったり立ったりすると悪化する。
原因:一度に激しい運動をしたり、深呼吸をしたり、痛いところを押したりすると、体を痛めることがある。
対応:運動量を減らし、痛みがよくなるまで重いものを持ち上げないようにし、ホットパックやコールドパックを貼って痛みを和らげる。
15.肋骨骨折
症状胸部の損傷部位に激しい痛みがあり、深く呼吸したり圧迫したりすると痛みが増強する。
原因がある:肋骨、または肋骨と胸骨をつなぐ軟骨にひびが入ったり、折れたりするのは、通常、胸部への直接的な衝撃が原因です。交通事故や転倒が最も一般的な要因です。激しい咳も肋骨骨折につながることがあり、特に骨粗鬆症の人は注意が必要です。
対応方法:病院の整形外科を受診し、画像診断によって原因疾患の治療法を決定した。
心理的影響(急性不安障害)
16.急性不安障害(パニック発作)
症状胸の痛みに加えて、強い恐怖感が繰り返し予告なしに起こり、息切れ、自分の鼓動の触知、手足のしびれ、めまいや死への恐怖、震えやけいれん、息苦しさなどを感じることもある。通常は5~20分ほど続き、パニック発作が起こってから10分ほどでピークに達する。
原因がある:ストレスが溜まって落ち込んだり、気分が落ち込んだりしたときに起こる不安障害である。
対応方法:恐怖のエピソードは自力で改善するのは難しく、カウンセリングや、場合によっては鎮静剤、抗うつ剤などが必要になる。
その他の理由
17.脾臓梗塞
症状胸痛以外の症状がないこともある。
一要素脾臓梗塞は、左胸腔の下部にあるリンパ器官である脾臓(感染症と闘うための器官)への血液供給が、血栓や感染症、病気などのために遮断され、脾臓の組織が死滅し始めることによって起こる。
応答画像診断で原因を特定し、医師の指示に従って薬物療法や手術を行う。

18.神経痛
症状胸や背中の痛みは、上記のすべての原因や症状に当てはまらない場合、神経の問題を考える。
一要素首や鎖骨の神経が圧迫されると、神経がうまく働かなくなる。
対応方法:神経を圧迫している骨棘などの原因を除外し、骨棘の除去や場合によっては手術を行う。その間に、鎮痛剤やステロイドを服用して神経の痛みを和らげることができる。
上記のコンテンツは、米国の家庭医シンクタンクの "Ask the Doctor "チームが編集したものです!
前胸部痛を引き起こす可能性のある病気はたくさんあるので、すべてを挙げることはしません。今日は、最も重要で致命的な3つの病気についてお話しします。冠動脈疾患、肺塞栓症、大動脈解離です。臨床的には、これら3つの病気を総称して胸痛三徴と呼びますが、これは胸痛の診断におけるこれら3つの病気の重要性を物語っています。
I.冠状動脈性心臓病
冠動脈疾患には狭心症と心筋梗塞がある。これらの疾患は、主に前胸部痛と呼ばれる前胸部と後胸部に胸痛を引き起こし、頸部、腕の内側、背中などに放散することがある。胸痛の性質は、圧迫感、締め付け感、狭窄感、ひどい場合には死にそうな感覚を伴うことが多い。多くは感情的、身体的活動によって誘発され、安静またはニトログリセリンが狭心症を緩和することができますが、心筋梗塞を緩和することはできません。
II.肺塞栓症
肺塞栓症の痛みは胸膜痛と狭心症様痛に分類されるが、肺塞栓症は前胸部痛として現れることもある。しかし、肺塞栓症はしばしば原因不明の胸部圧迫感、呼吸困難、喀血を伴う。臨床的には、呼吸困難、胸痛、喀血を総称して「肺塞栓症三徴」と呼ぶ。しかし、私の臨床経験では、肺塞栓症の三徴候を同時に呈する患者は非常に少なく、多くの場合はやはり前胸部痛や胸部圧迫感などの非典型的な症状である。この病気は冠動脈疾患と混同されやすい。
III.大動脈瘤
前胸部痛もまた大動脈瘤の一般的な症状である。大動脈弁閉鎖不全症患者の約90%が前胸部痛で始まり、その多くは切開や引き裂かれるような痛みで、背部、腹部、腰部に放散することがある。大動脈弁閉鎖不全症患者の95%には高血圧の既往がある。
これら3つの疾患は、前胸部痛の発症に関与する多くの要因の中で最も危険なものであり、それゆえ一般の人々の間でより注目され、普及するに値する。
より多くの健康情報については、張志英医師のヘッドラインをフォローしてください。
前胸部痛は生活の中で頻繁に起こるものですが、その痛みの性質は様々で、刺すような痛み、鈍い痛み、けいれんするような痛み、引きつるような痛みなど、様々な形をとる傾向があり、それは主に痛みを引き起こす原因の違いによるものです。では、前胸部痛を引き起こす病気にはどのようなものがあるのでしょうか?

まず、最も一般的なのは、狭心症、心筋梗塞などを含む心血管疾患で、主に前胸部に現れる退屈な痛みで、死にそうな感覚を伴い、時には肩の後ろへの放散痛、喉頭の窒息感、胃の痛みなどがあり、痛みは通常あまり長くなく、3、5分~30分程度であることが多い。
さらに、肺塞栓症は、肺の血管の不十分な血液供給が虚血と低酸素症を引き起こし、前胸部の呼吸器系の痛みが発生し、活動時に、より深刻な。
消化器系の病気も原因となり、食物の逆流が起こると、これらの食物には多量の胃酸が含まれているため、食道への刺激物として作用し、灼熱感に加え、びらんがひどい場合は前胸部痛が起こることもある。胆汁の逆流でも同じことが起こりうる。
前胸部痛は、交通事故や喧嘩などの胸部外傷により、局所の筋肉や肋骨に損傷や骨折などの病変が生じた場合にも起こることがある。
さらに、前胸部の痛みは、帯状疱疹などの皮膚疾患が胸部にある場合にも起こることがあり、この疾患による痛みはより強く、和らげるのがより困難である。

以上の説明から、前胸部痛には様々な原因があるため、前胸部に痛みが発生した場合は、具体的な原因を分析し、病気の原因別に適切な治療法を選択することで、良い治療効果が得られることがわかります。
答え:シュー・シャ医学博士
ライフ・コーリングへようこそ。
病院に行って診察を受けると、救急外来には胸痛センターがあり、「胸痛優先」「初診料支払い後治療」などと書かれているのをよく見かける。だからといって、胸痛が非常に危険だというわけではなく、救急外来でも「胸痛優先」「初診料支払い後治療」など、いいことが書いてある。実は、胸痛は良いことではなく、適時に救護しなければ、命に関わる非常に危険なものであるとも言える。では、前胸部痛の原因は一体何なのでしょうか?以下、胸痛のそれらについてお話しします。

多くの人は、胸痛は肺に問題があるから胸痛の症状が出るのだと思っているかもしれませんが、実は胸痛の原因はたくさんあり、胸には肺だけでなく、心臓、胃、胸膜、心膜、胸骨などの臓器や組織があり、これらの臓器や組織に問題がある限り、胸痛の症状が出やすいのです。これらの病気の原因は、不吉な原因と一般的な原因に分けられるので、以下に説明します。
I. 胸痛を引き起こすいくつかの脅威的な原因
救急外来では、「胸痛患者優先」という言葉をよく見かけますが、これは胸痛の危険な原因を指しており、胸痛によって引き起こされる冠状動脈性心臓病、大動脈梗塞、肺塞栓症などを指します。もしこれらの病気による胸痛の治療が間に合わなければ、患者の命が危険にさらされることになりやすいので、救急科では、いくつかの病気による胸痛であることが確認され次第、直ちに救護を行う必要があり、この時、患者はグリーンチャネル、つまり、料金を支払った後、最初の診断と治療を受けることができます。

第一に、狭心症、急性心筋梗塞などの心血管系疾患である。
循環器疾患、すなわち狭心症や急性心筋梗塞に罹患すると、前胸部、胸骨の前方、胸骨の後方に胸痛を感じるようになり、この胸痛は放散性で、肩の後ろや首などにも痛みを生じます。また、この胸の痛みの感覚によって、締め付けられるような感覚や圧迫感を感じたり、死にそうになることもあります。
もちろん、このような胸痛は突然起こり、長時間は続かず、多くの場合は3~5分程度で、30分以上は続かない。一般的に、狭心症による胸痛であれば、ニトログリセリンを服用することでよく緩和されますが、心筋梗塞による胸痛はニトログリセリンを服用しても改善されません。このようなときは、いつ命にかかわる事態が起きてもいいように、すぐに病院に行って治療を受けることが必要です。
第二に、肺塞栓症は胸痛を引き起こす。
私たちの肺血管塞栓症、つまり血管塞栓症が肺動脈や血管の他の枝をブロックしたとき、それは激しい痛みを引き起こすだろう、これは血管が痛みの出現につながることはありません、また、伝統的な漢方薬によって、しばしば "スルーは痛みではない "と言われています。したがって、肺塞栓症が発生すると、胸痛の明らかな症状があるだけでなく、呼吸困難、喀血、胸部圧迫感などの症状を伴うことになります。
胸痛が肺塞栓症によって引き起こされた場合、治療が間に合わなければ、命に関わるだけでなく、障害が残ります。
第三に、大動脈瘤は胸痛を引き起こす。
大動脈瘤とは、大動脈の壁の内膜が破れ、そこから血管の血液が動脈壁の中層に入り込み、瘤状の血腫が形成されるものです。大動脈瘤が発生すると、しばしば心臓、消化管、腎臓などの臓器が巻き込まれます。 大動脈瘤患者の約90%は明らかな胸痛があり、この痛みは突然の激しい切り裂かれるような痛みで、実は大動脈内皮と大動脈の中間層が剥がれることによって発生した大動脈瘤血腫であり、激しい切り裂かれるような痛みを引き起こします。
胸痛の原因が大動脈弁閉鎖不全症である場合、血管破裂を起こしやすく命にかかわるため、早急な救命処置が必要である。

胸痛の一般的な原因
上記の狭心症、急性心筋梗塞、肺塞栓症、大動脈梗塞などの胸痛を引き起こす攻撃的な疾患以外にも、胸痛を引き起こす臨床疾患は数多く存在する。
例えば、胃酸の過剰分泌によって起こる胃炎や食道逆流性胃炎は、胸骨の後ろに灼熱感を引き起こしやすく、これは通常胸焼けと呼ばれるもので、胸骨から頸部に放散する胸痛の症状として現れることが多い。自然気胸もまた、息苦しさや刺激性の咳とともに胸痛を引き起こすことがある。最後に、一部のがんが骨転移を起こした場合や、肺の悪性腫瘍が前胸部神経を圧迫した場合などにも、胸骨圧迫による胸痛を引き起こすことがある。

III.前胸部痛が生じた場合、どうすべきか?
胸痛があるとき、私たちは注意しなければならないが、多くの病気が胸痛を引き起こすことができると言われているが、胸痛を引き起こす病気のいくつかは、狭心症、急性心筋梗塞、肺塞栓症、大動脈梗塞などの非常に致命的な非常に危険な病気であり、タイムリーに治療しなければ、生命を脅かす傾向がある人の命を救うことができない。特に、高齢者や高血圧、糖尿病、肺性心疾患などの心血管疾患を患っている人は、胸痛に注意する必要があります。
狭心症、急性心筋梗塞、肺塞栓症、大動脈弁閉鎖不全症など胸痛が原因で起こる病気、胸膜炎、心膜炎、胃炎など胸痛が原因で起こる病気であることは誰も保証できないからです。自分で注意してこそ、危険を回避できるのである。

著者注:私はあなたのために健康関連の知識を普及させるために非常に満足している、私は専門的な医療知識を普及させるためにあなたのために簡単な言葉で毎日、医療を言うために左利きだ、コードワードは簡単ではありません、あなたは私の記事のような場合は、賞賛を指すように私を助ける!あなたはまだ質問がある場合は、コメント欄にメッセージを残すことができ、前方に注意を払うことを歓迎し、あなたのサポートに感謝します!
前胸部痛の原因は?
胸痛もまた複雑な概念であり、外来救急で最もよく見られるものである。毎日循環器科を訪れる患者の10人中6人は、胸痛のために来院したと言う。
実際的には、胸痛=心臓病ではないし、胸痛の一般的なイメージもある。毎日100人が受診するが、最終的に心臓病による胸痛と診断されるのは20%以下である。
胸痛は単なる感覚であり、それが心臓病であることを意味するものではなく、異なる特徴を持つ胸痛の可能性のある原因は数十まであり、それは非常に広い概念である。人々は理解していないが、初めて心血管疾患であると疑われる場合は、病院に行って検査を受けるのが正常であり、正しいことである。
通常、胸痛は主に運動後にみられ、労作後に胸が締め付けられるような痛みが起こります。 経験した場合は、それを当然と思わず、病院に行って心電図検査を受け、心臓に関連する問題がないか調べることをお勧めします。
胸痛には通常、いくつかの可能性がある:
1-急性心筋梗塞
通常、安静にしていても軽減せず、発汗、疲労感、吐き気、死にそうな感じ、胸の締め付け感、息苦しさを伴うことが多い。
2-肺塞栓症
呼吸困難を伴う胸痛が特徴で、時に喀血や激しい咳を伴うこともあり、重症の場合は失神することもある。
3 - 呼吸器系の問題
また、肺の特定の病変を含む胸膜炎などの胸痛を誘発することもある。
4 - 肋間神経痛を含む
具体的には、軟骨炎、神経炎、あるいは頸椎症の圧迫、食道逆流、食道炎などである。 胸や背中が針で刺されたように痛むのが特徴で、通常は自然に治るが、感情的な緊張や不安定な睡眠を伴うことが多い。
5-植物性機能障害
神経症性胸痛は漠然とした痛みで特徴付けられ、しばしば胸部圧迫感、息切れ、不眠、不安感を伴い、ストレスのエピソードが続くことが多い。
6 - 肋軟骨が胸の痛みを引き起こす
外傷が肋軟骨炎を引き起こすことがあるが、この肋軟骨炎は痛むポイントが非常に限定されるという特徴があり、安静にしていても回復しない場合は、できるだけ早く医師の診察を受けることが望ましい。
胸痛がある場合はどうすればよいですか?
胸の痛みの後、私たちは脇の下を絞ったり、胸を叩いたり、ハードな活動をしてはならない、これは心筋の酸素消費量を増加させ、状態を加速させる。この時、すぐに120番通報して、静かに座るか、体を傾けて、楽な姿勢を見つけて、リラックスして救急隊員の到着を待って、血圧が正常なら、ニトログリセリンを舌下錠して、病歴がなければ、アスピリンを噛むことができます!
それでも、胸痛は単なる感覚であり、病気ではないが、様々な罹患の前兆かもしれない、我々は同時に警戒しているあまり神経質になるべきではない、毎日、病院の検査と治療の後、できるだけ早く胸痛を発見した。
心臓病、肺炎、結核、がんなど、さまざまな原因が考えられます。以下、私の個人的な経験をもとに図解してみよう。
それは2013年、私がまだ大学3年生だった時、毎日普通に勉強し、普通にクラスメートと一緒に娯楽に参加し、時にはルームメイトと一緒にインターネットカフェに行ってゲームをプレイし、何度も週末は徹夜で乾燥し、翌朝、寮に戻って朝食を食べた後、睡眠、半分以上の睡眠は午後までです。
突然、ある時期があり、1ヶ月間 "風邪 "を引き、毎日咳き込み、頭から汗をかいて眠り、毎日風邪薬を飲んだが、少しも効果がなく、保健室の点滴にも行ったが、結果は効果がないだけでなく、吐き気、嘔吐、抗生物質の点滴を感じるだけでなく、汗をかいた!医師は私をビビらせ、あなたは炎症を起こしている可能性があり、白血球数が少なく、抗生物質はもう使用すべきではないと言った。結局、数回の点滴は効かず、点滴に行かなかっただけだった。
私は食べるために食堂に行き、また、食べることができない、豚の舌を食べ、私のクラスメートと私は一緒に食べ、彼は大丈夫ですが、私はしゃっくり、数日間連続して良好ではありませんが、病院に戻ってしゃっくり薬を購入するだけでなく、輸血、医師はあなたが少し悪い胃かもしれないと言った、ゆっくりと私のしゃっくりはよく。
その次も風邪はまだよくなかったが、もっと深刻で、胸の前面がピリピリし、まるで針で刺されたように感じ、毎日、いつものように汗をかき、咳き込んだ。ある朝、トイレに行くと、突然目の前が真っ暗になり、何も見えなくなった。でも、あえてしない。
肺がん、肺炎、結核......さまざまな可能性をネットで検索し、先のことは考えなかった。悲しみと絶望を抱えながら、病院で検査を受け、フィルムを撮ったところ、左肺に影が写っていた。 医師は、結核はこうだ、肺炎はこうだ、がんはこうだと、こういう場合はさらに診断を続けるべきだと散々私に語りかけ、入院するように言った。私は生きた心地がせず、勉強するお金も借金だと思うと、親の負担を増やしたくないので、学校の先生に帰ってもらいました。
家に着くと、両親にどうやって帰ってきたのかと聞かれ、学校に行きたくないと答えると、両親はとても怒ったが、反論できなかった。私は毎日ベッドに横たわって、刺すような痛みの左前胸のバースト、徐々に左背中の痛みは立っていることができない、私はベッドから出ることさえできない、悲鳴を上げ、ボウルの半分の食べ物しか食べることができません。ママとパパは私を病院に連れて行き、私が字が読めないと言った理由を理解した。
医師が診察し、フィルムを撮り、CTを撮り、超音波を撮り、採血をし、さまざまな身体検査をした。両親は私を入院させたが、その心配と悲しみを見ると、本当に精神的にいい気分ではない。医者によると、左肺に胸水が溜まっているとのことで、具体的な原因は今後の検査を待つことになった。
入院したとき、体温が39.3度、心拍数が133、血圧が高かったことをはっきりと覚えている。 普段は普通の人だったのに、どうしてこんなことになってしまったのだろう?医師は、私の左肺は液体に包まれており、治療を受けて液体を抜かなければ、呼吸に影響を及ぼし、命の危険にさらされると言った。医師は私の両親を診察室に呼び、何を言われたのかと思った。後になって、それが命にかかわる告知書にサインをすることだと知り、私の状況がどれほど深刻なものになるのかを考えた。
私はそのままICUに入った。一日クーリングをした後、医師は体温が下がるまで輸液ができないと言ったので、医師と看護師は物理的なクーリングだけでなく、私を冷やすための輸液をしてくれた。体温が下がるのに1日しかかからなかったので、医師は信じられないような気分だった!その後、針の吸引を受けることになった。医師は麻酔を打ってくれましたが、左胸の奥からゆっくりと刺された針を今でも感じることができます。 その時は見ませんでしたが、針がとても長かったので、その夜、バッグ1個分以上の量が注入されたことを後で知りました。できるだけ多くの体液を送り出すために、私は3日間そのようにバッグをつけられたままだったが、私の背後には体液がひとつも出てこず、医師がゆっくり吸収するしかなかった。トイレに行って通路に出ると、多くの患者家族が袋をぶら下げた私を見て、どんな重病かと不思議そうな顔をした。だんだん良くなっていったので、3日間ICUにいた後、普通の病棟に移りました。
しかし、それでも正確な原因は分からず、医師から「細菌が検出されなかったので肺炎の可能性は否定できる」と言われ、さらにがんの可能性も否定されたときはいつもほっとした。最後は結核かどうかの確認でしたが、結核菌は検出されず、体液検査で滲出液であることが証明されたと言われました。CDCで喀痰塗抹などの検査を受けましたが、こちらも結核菌は検出されませんでした。入院患者の主治医は、たとえ菌が検出されなかったとしても、彼女の経験に基づけば、これは結核性胸膜炎であり、心配する必要はない、結核の薬を6ヵ月から1年飲めば治る、と言った。彼女は、CDCが半年分の結核薬を無料でくれると言った。
そうして13日間入院し、CDCに退院して結核治療薬を処方してもらったが、医師から肝機能が正常でないと言われ、さらに1ヵ月間肝臓保護薬を服用し、ようやく肝機能が正常になった。CDCの医師は、リファンピシンやイソニアジドなどの結核治療薬を半年分出してくれ、それを飲み続け、時々病院に行って肝機能と回復具合をチェックするようにと言った。薬を飲んでいるときは尿が赤かったので怖かったのですが、先生は「薬のせいだからあまり気にしなくていいよ」と言ってくれました。このように、私は家の中で普通に薬を服用し、最初は家に戻って、病院の薬のメンテナンスなしで、突然耐え難い胸の痛みを感じ、主治医は、ポンプで注入された液体は、回復のプロセスを持っていると述べ、私は本当にいくつかの鎮痛剤を服用するために我慢できないようにさせ、結核の薬を服用することを主張する。
それをきっかけに1年間学校を休み、家で結核の薬をコツコツと飲み、検査のたびに良くなっていった。ヶ月になる頃には、検査結果は変わっていなかったが、フィルムは完全に吸収されておらず、医師からは、すでに石灰化した病巣だから心配ないと言われた。
結局、胸膜炎は治ったのだが、まだ後遺症が残り、ときどき胸が痛むことがあった。 医師は、これは胸膜が厚くなっているためで、正常なことだからあまり心配する必要はないと言った。私が言いたいのは、風邪をひいたら、私のように先延ばしにしてはいけないということだ。あの時、どうやって結核に感染したのか、ネットカフェに行ったのか、抵抗力の弱い別の場所で感染したのかはわからないが、追求はしない。。
新型クラウン肺炎の流行が続いている今、誰もが外出時には適切な自己防衛策を講じなければならない。命を大切に、まずは身の回りの小さなことから!
前胸部痛の原因はいろいろあるが、最も怖く、脅威的なのは急性心筋梗塞と大動脈瘤である。
一昨日の昼近く、県内のある鎮の保健所から、急性心臓発作と思われる43歳の患者を収容したので、当院に転院して治療してほしいとの電話を受けた。発症から診察、そして患者との対面まで7時間、患者の後胸骨痛はまだ強いものの、心電図はダイナミックに変化しており、心酵素は引き続き陰性であった。途中、病歴を追求し続け、5年前から普段の高血圧を訴え、コントロールが悪く、朝起きると突然咳き込み、すぐに胸の痛みが現れ、後胸骨の痛みの真っ只中で、数時間耐え、本当にどうすることもできず、地元の診療所で診察を受けた。

急性梗塞の典型的な症状は胸痛であり、胸部圧迫感、発汗、あるいは不整脈を伴うこともあり、重症例では突然死することもあり、通常、心電図の動態や血中心酵素の異常を伴う。発症に先立ち、狭心症の頻発、階段を上るときの胸部圧迫感などの前駆症状として、数日前から断続的に胸郭部に不快感を感じることがある。しかし、この患者の心電図、血液キナーゼ検査はあまり適合しておらず、巻き込みの可能性についてさらなる調査が必要である。

遠距離のため、保健所から当院まで高速道路で2時間かかった。病院に到着すると、ベッドサイドの超音波検査に連絡し、救急部で待機した。病院に戻り救急部に到着後、すぐに心臓と腹部大血管の超音波検査を行い、同時に心筋酵素の検査を行った。超音波検査の結果、大動脈瘤が示唆された。診断がはっきりしたのは医師にとっては良かったが、治療はもっと難しかった。患者のリスクも高く、費用もかかる。
大動脈瘤は、大動脈壁の内膜の裂け目によって起こり、血液が動脈壁の中間層に入り込み、徐々に連続的に進行して大動脈の内膜と中間層を剥がし、心臓、腎臓、消化管など複数の臓器を巻き込む。主な臨床的特徴は、切ったり裂いたりするような激しい痛みが持続することである。高血圧は大動脈瘤の最も重要な危険因子です。

巻き込みの状態を把握するために、大動脈のCTAをさらに精密化したところ、心臓の大動脈の出口から大腿の付け根の両外腸骨動脈に至るまで、動脈全体の内膜に複数の裂け目があり、頭幹、左総頸動脈、左鎖骨下動脈、腸管動脈、上腸間膜動脈、腎動脈の集積を伴うA型巻き込みが示唆され、CTでは左側腎組織の大部分に虚血性変化が認められた。大げさに言えば、巻き込みは上から下まで裂けており、複数の臓器が虚血の改善と壊死の可能性を示していた。
当院のレベルが限られていたため、患者はすぐに地方病院に移送され、外科的治療を受けた。

医師も患者も、見逃しや誤診を避けるために、胸痛の原因を特定することに常に用心すべきである。
ヒーラーラブ鍼灸です!
急性胸痛の三銃士」、つまり胸痛で最も危険な3つの状態、急性心筋梗塞、大動脈解離、肺塞栓症である。

これら3つの病気のため、死亡率は極めて高い。
胸痛として現れる疾患は非常に多いからだ。
救急外来を受診する人のうち、胸痛が占める割合は2番目に多い。
三銃士のほかにも、気胸、食道炎、肋軟骨炎、心膜炎、骨折、胸膜炎などがある。
しかし、この三銃士以外の病気はそれほど危険ではない。
だから今、わが国は胸痛センター、グリーンチャンネルを推進している。胸痛患者の死亡率を下げ、より重症の胸痛患者を救うためである。
王医師は、まず間違いなく除外できることを簡単に説明する。点状の痛みなら、ほんの一瞬、あるいは数秒の痛みなら、あるいはピンピンとした痛みなら。おめでとうございます、これは心臓の痛みではありません。安心してください。
もちろん、一番心配なのは狭心症だ。狭心症はとても危険だからだ。
狭心症は単に労作性狭心症と不安定狭心症に分けられる。
労作性狭心症は安定狭心症とも呼ばれ、おそらく活動後にのみ発症し、安静時には発症しない狭心症を意味する。
不安定狭心症、多くは安静時に襲う狭心症で、活動後に確かに強くなる狭心症が不安定と呼ばれるのは、この種の狭心症では心臓の血管内のプラークが破裂しやすく、破裂後は急性心筋梗塞となり、急性心筋梗塞は致命的で、もちろん生命を脅かすからである。
そして、誰もが狭心症を理解しなければならない。
狭心症は、歯の痛み、喉の締め付け感、胸の痛み、背中の痛み、左腕の痛み、腹痛など多岐にわたります。胸の締め付け感、息苦しさ、動悸、発汗、息切れなども狭心症の可能性があります。
主なものは、自然、通常、エピソード、突然の発作、数分突然よく、よく正常である;その後、ほとんどと活動に関連する、活動の後、労作後、有意に上記の症状を悪化させる、あなたが停止する必要があり、狭心症の典型的なものでもあり、ゆっくりと緩和を停止します。
心筋梗塞の場合、一般に上記の症状はより重く、20分以上続き、大量の発汗などを伴う。
少し長くなるが、以下の5つのポイントに留意してほしい:
1.退屈で、押しつぶされそうな痛み;
2.痛みが数分間続き、活動すると悪化し、安静にしていると緩和し、何事もなかったかのように楽になる;
3.背中や左肩に放散することがある;
4.ニトログリセリンを約2分間服用すると、すぐに緩和される;
5.胸部圧迫感、息苦しさ、発汗などの症状を伴う。
以上の5点のうち1つ以上当てはまれば、狭心症や心筋梗塞は緊急事態である可能性が高い。
大動脈瘤もまた、緩和されない引き裂かれるような胸痛が続き、そのほとんどは重度の高血圧を伴う。
肺塞栓症、典型的な症状、胸痛や息苦しさ、息苦しさ、血圧低下、心拍数の低下。
実際、誰もがそうであることは言うまでもないが、医師でさえ、それが何であるかをすぐに特定できないことがある。
胸の痛みは小さな問題ではないので、できるだけ早く検査を受けてください。
前胸部痛の原因は?
胸痛は非常に一般的で、胸痛の主な原因はやはり胸部の病気です。もちろん、胸部の病気以外にも、肝膿瘍、一部の痛風患者、食道炎、食道腫瘍、過換気症候群などの病気も胸痛を引き起こすことがあります。

胸部は胸壁、呼吸器系、循環器系、縦隔で構成されているため、これらの部位のいずれかに疾患があれば、胸痛が生じる可能性がある。
胸壁病変による胸痛は、主に帯状疱疹、肋軟骨炎、肋骨骨折、肋間神経炎などでみられる。
呼吸器疾患による胸痛は、主に自然気胸、胸膜炎、部分肺炎を伴う気管支炎、胸膜腫瘍、肺がんなどでみられる。
また、心血管疾患による胸痛は、主に冠攣縮性狭心症、心筋梗塞、心筋症、肺性心疾患、急性心膜炎、胸部大動脈瘤、肺梗塞などで見られる。

現実には、胸痛を引き起こす胸部疾患の多くは、通常、特定の部位、すなわち
狭心症や心筋梗塞の胸痛は、胸骨前庭部、剣状突起下、胸骨後方に起こり、頸部や頬、左肩、左上肢、さらには小指や薬指に放散することもある。
肺尖がんは、主に脇の下や肩に胸の痛みを引き起こす。
帯状疱疹による胸痛は、片側の肋間神経上に広がる水疱または発疹の群れの分布と一致する。
肋軟骨炎は、主に第1肋骨軟骨と第2肋骨軟骨に痛みが生じます。
肝膿瘍は、主に右下胸部に胸痛を起こす。
胸部大動脈瘤は主に胸部に痛みを引き起こし、腰、下腹部、鼠径部、下肢を侵すこともある。
胸膜炎は、主に胸部外側に胸痛を起こす。
食道や縦隔の病変による胸痛は、胸骨の後方に起こることが多い。
胸痛に直面した場合、一般市民も医療関係者も警戒する必要があり、主に冠攣縮性狭心症、心筋梗塞、自然気胸、肺塞栓症、大動脈瘤、心タンポナーデ、食道穿孔などの致命的な胸痛に対して、これらの疾患は徒競走的に対処する必要があるため、これらの症例は速やかに受診する必要がある。

ご招待ありがとうございます
狭心症、肺感染症、結核、肋間神経炎や肋軟骨炎、胸椎病変、帯状疱疹、食道逆流、消化性潰瘍など、前胸部痛の原因はさまざまである。
狭心症
狭心症の痛みの場所:広い狭心症の一部は前胸部に起こる。通常は心臓の少し左側にできるが、首の前面にできることもあり、その大きさは握りこぶしほど、あるいは胸の前面全体に大きくできることもある。
狭心症の発症は次のような傾向がある。軽度から重度へ徐々に進行し、その後徐々に緩和する。,時間は3~5分程度発作が15分以上続く場合は、心筋梗塞を避けるため、直ちに医師の診察を受ける必要がある。

狭心症は鈍い痛みを伴うことが多い。圧迫感、息苦しさ、閉塞感、締め付け感、温感など、軽症から重症まであり、重症の狭心症ではしばしば大量の発汗と死に近い感覚を伴う。
肋間神経炎
ほとんどの患者は数時間から数日間持続リビア・アラブ・ジャマーヒリーヤ可逆的多くの場合、数カ月以内に自然治癒し、個々には数年続くこともある。

肋間神経炎は胸部肋骨、背中から脇腹を通って胸部へ神経の炎症性疼痛半円形の胸部と腹部激痛の。激痛が生じると、患者は振り向くとき、大声で笑うとき、深呼吸をするとき、あくびをするときなどに耐え難い痛みを感じる。
消化性潰瘍
消化性潰瘍は主に胃や十二指腸に発生する慢性潰瘍を指す。潰瘍は発生後、自然治癒することもあるが、治癒後、良好な再発を繰り返すため、しばしば慢性再発性心窩部痛病気の特徴病気の全経過は平均6〜7年で、長いものでは1〜20年、もっと長いものもある。胃の病気は治りにくいとよく言われるのはこのためなのですね。

この質問と回答はサイト利用者のものであり、サイトの立場を代表するものではありません、侵害など、削除するには管理者に連絡してください。