乳タンパク質アレルギーはどのようにして発見するのですか?
乳タンパク質アレルギーはどのようにして発見するのですか?
乳タンパク質アレルギーを診断することは困難である、アレルギー検査は、1年未満の年齢で発生したほとんどの赤ちゃんの乳タンパク質アレルギーに加えて、一定の制限があり、子供が小さすぎる食品単一、6ヶ月未満のみ母乳や粉ミルク、テストは、タンパク質アレルギーではないと診断することはできませんが、唯一のそれが陰性である場合、参照として使用することができますが、また、アレルギーの複雑さのアレルギー媒介メカニズムにアレルギーがないと診断することはできませんが、陽性である場合、また、アレルギーにアレルギーがあると診断することはできません。検査が陽性であっても、アレルギーであることを確認することはできず、偽陽性の可能性がある。一般的には、2~4週間乳製品を避け、粉ミルクをアミノ酸ミルク・深層加水分解粉ミルクに置き換えて、食物回避と刺激テストを行って診断します。2~4週間で症状が消失し、その後乳製品を摂取すると再び症状が出現します!,その後、アレルギーを診断し、乳製品の摂取を避け、少なくとも6ヶ月間はアミノ酸ミルクや深部加水分解ミルクを与え続ける。
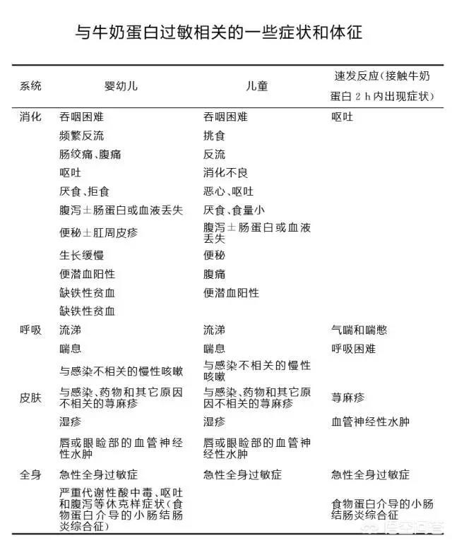
牛乳アレルギーの臨床症状:
皮膚症状:主に湿疹だが、かゆみ、発疹、じんましん、口、舌、唇などの浮腫もある。
胃腸症状:下痢、嘔吐、便秘、血便、粘液便。
呼吸器症状:咳、くしゃみ、喘鳴。重症の場合、急性喉頭浮腫や呼吸困難を伴う気管支閉塞が起こることがある。
また、ヤギのミルクや豆乳を飲むように言う人もいるが、実はこれは当てにならず、牛乳アレルギーの赤ちゃんの92%がヤギのミルクにもアレルギーがあり、60%が豆乳にもアレルギーがあるという調査結果もあり、総合的に判断すると栄養価が低いのでお勧めできない。
小児のミルクアレルギーは、時に症状がやや複雑で、また、関与するシステム、症状、重症度のレベルが異なるため、誤診や誤治療が起こりやすい。

1、発疹、粘膜症状 深刻ではないが、湿疹が現れることがある 深刻ではないが、じんましんまたは重篤なアレルギー反応、アナフィラキシーが現れることがある。
2、呼吸器系 咳、くしゃみ、断続的な咳、繰り返しの咳、喘鳴などの症状が現れる。
3、消化器系 時々嘔吐する、ミルクを欲しがらない、泣く、疝痛、便に粘液が混じる。
4.一般的な状況 育てにくく、成長も発達も遅れ気味で、いつも泣いたりけんかしたりする。

牛乳アレルギーを診断する方法ですが、症状を見て、2番目の基準アレルゲン検査が、アレルゲン検査はゴールドスタンダードではありませんが、多くの子供のアレルゲン検査陽性が、子供は牛乳アレルギーの症状を持っていない、除外することができ、アレルゲン検査が陰性であるが、子供は牛乳アレルギーの症状を示している場合も、考慮する必要がある、第三は、子供が子供の乳タンパク質アレルギーの症状が再び現れた刺激するために、通常の粉ミルクを与えられた場合、抗アレルギー粉ミルクの症状が消えた与えるために子供を見て、牛乳タンパク質アレルギーを診断することができます。もし子供に抗アレルギー粉ミルクを与えて、症状が消えたら、もし子供に普通の粉ミルクを与えて、症状を刺激したら、子供の乳タンパクアレルギーの症状が再び現れたら、乳タンパクアレルギーの診断ができる。
そのため、小児のミルクアレルギーには総合的な判断が必要であり、もしミルクアレルギーであれば、子供の月齢、症状の重症度、抗アレルギー粉ミルクの選択と移行に応じて、管理を調整する必要がある。しかし、ほとんどの小児科では、1歳を超えると徐々に耐性がついてきます。

(インターネットからの画像、そのような侵害は削除されます、私に連絡してください)
柯医師は豊富な臨床経験を持つ主任小児科医で、小児の消化器・呼吸器疾患、慢性咳嗽、ヘリコバクター・ピロリ感染症、慢性胃炎、機能性便秘、肝機能異常、慢性下痢、乳タンパクアレルギーなどの難問を専門とし、乳幼児の栄養発達や摂食指導も行っています。小児科のアドバイスについては、Good Doctor OnlineのDr. Ke Youjianをご覧ください。
健康は仲間であり、医師は友人であり、賞賛、コメント、注意、賞賛、共有を転送することを歓迎します。質問がある場合は、メッセージを残すことができ、博士柯は彼の休憩中に典型的な質問にお答えします。
子供が乳タンパク質アレルギーを発症した場合、親はどうすればよいのでしょうか?
病歴聴取と身体診察がアレルギー診断の第一歩である。
乳タンパク質アレルギーが疑われる場合は、速やかに病院を受診し、専門家による検査を受けてください。
医師は、特異的IgEおよび皮膚スポット刺激テスト、乳タンパク診断回避テスト、乳タンパク経口誘発テストを実施する必要がある。この作業は医師に任せてください
乳タンパク質アレルギーの兆候は?
牛乳タンパク質アレルギーの症状は、主に皮膚、消化管、呼吸器といった複数の器官を巻き込む可能性がある。


方法には大きく2つのカテゴリーがある:
1つ目は医療検査で、これは病院でのアレルゲン検査を意味する。
しかし、この方法には限界があり、牛乳アレルギーについては一般的な判断しかできないことが多い。臨床の現場では、検査結果はアレルギーを示しているが、牛乳に対する反応がない(これは牛乳に含まれるタンパク質の種類に関係している)ケースもある。
第二に、日常生活の要約、一般に食事日記として知られている。
毎日の食事記録をつけることで、今日遅くに何を食べたか。そして、突然アレルギーが見つかったら、最後の2日間の食事からアレルゲンを探すことができる。この方法はより正確な傾向がある。それは、一定の時間的スパンを必要とすることである。
赤ちゃんが生まれてからというもの、私たち母親や父親は、わずかな風にも神経質になるものだ。発疹、咳、嘔吐、下痢......。

どっちが人を怒らせない?
しばらく前、ある母親が私たちに必死の助けを求めてきた:赤ちゃんはいつも下痢をしていて、夜泣きもします!
病院に行っても、血液検査、便検査、超音波検査などの結果はすべて正常でした。赤ちゃんはどうしたのでしょうか?

という状況を無視してはならない。赤ちゃんが乳タンパク質にアレルギーを起こすことだ。
これを見ると、パパやママは疑問を抱かずにはいられない!
乳タンパク質アレルギーとは何ですか?
乳タンパク質アレルギーは乳幼児期に多い食物アレルギーのひとつ。

乳幼児期の主食は牛乳だが、牛乳にさらされる子供もいる。未熟な免疫システム牛乳に含まれるタンパク質を有害物質として扱い、体内で激しいアレルギー反応を引き起こす可能性がある。
研究によると、乳幼児の2~7%が乳タンパク質にアレルギーを持っているが、そのうちの何人かは3~5歳を過ぎるとアレルギーが消えていく。
赤ちゃんが乳タンパク質アレルギーかどうかを見分ける方法

1.乳タンパク質アレルギーの一般的な症状は何ですか?
湿疹、赤い発疹、風やけ;
嘔吐、下痢、便秘、血便;
鼻水、咳、喘息、呼吸困難、鼻炎;
成長遅延;
タンパク質アレルギーを持つ人の92%は、以下のような症状を持つ。2名以上パフォーマンスだ。

2.赤ちゃんが乳タンパク質アレルギーかどうか、どうすれば確認できますか?
これは次のようにして行うことができる。回避-興奮テスト明確な診断は次のようになされる:
牛乳の使用を止めると、もともとのアレルギーは消失した。牛乳の使用を続けると48時間以内症状があるかどうか。
症状の発現と持続時間、臨床症状は、3回の中止または牛乳の使用後も同様であった。
赤ちゃんが乳タンパク質にアレルギーがある場合、どうすればよいですか?
そんな赤ん坊のために。アレルギーを防ぐ最善の方法は母乳で育てること母乳には適度に加水分解された低分子タンパク質とプロバイオティクスが含まれているからです。母乳には適度に加水分解された低分子タンパク質とプロバイオティクスが含まれているため、消化吸収がよく、天然の抗アレルギー食品です。

でもね。母乳で育てられない、あるいは母乳が十分でないとき、ママたちはどうしているのだろう?
予防は治療に勝るものだと思いますし、もし赤ちゃんが粉ミルクでアレルギーを起こすことを心配しているのであれば、次のことを検討してみてはいかがでしょうか。母乳育児 プロテアーゼ乳タンパク質アレルギーを防ぐために特別に作られた。
台湾からの輸入原材料で作られている。主にプロテアーゼを含む,プロテアーゼは、ヒト血清lgErおよびアレルゲン部位リストへのタンパク質の結合を破壊・分解し、タンパク質のアレルゲン性を低下させることができる。

ラクトフィブリノゲンを授乳に使用したことのある親はたくさんいる。赤ちゃんの症状が緩和され、自ら通常のミルクに切り替えるその結果、乳タンパクアレルギーを再発させることになる。
一般的に、私たちのミルク回避には通常3~6カ月持続通常の食事に戻すかどうかを決める前に、小児科医が状況を判断する必要がある。
牛乳タンパク質アレルギーに対処する方法、これを参照してください、両親は学んだか?
右上隅をクリックしてフォローしてください。お母さんと赤ちゃんの疑問について、いち早くお答えし、ご案内します。
子供の乳タンパク質アレルギーを発見するのは難しい。
生後1ヵ月の男児が[半月前から咳、痰、息切れ]で入院したが、その間発熱はなく、混合栄養であった。両親は授乳のたびに泣いていた。
入院期間中、肺炎の診断が繰り返され、胸部X線検査や抗菌薬投与などの治療が行われたが、症状は再発し、長期化した。少年の症状は最終的に分析され、乳タンパク質アレルギーと診断された。
乳児乳タンパク質アレルギーは、乳児の免疫系が乳タンパク質に過剰反応することによって起こる。乳幼児アレルギーは、生後1年間に発症する最も一般的な食物アレルギーである。乳幼児の約2.5%が、程度の差はあれ、ミルクアレルギーを持って生まれてくる。
上記の男児の症状は、乳タンパク質アレルギーによる呼吸器症状であり、非感染性の鼻水、慢性の咳、喘鳴があると表現される軽度・中等度のアレルギーである。
重度の乳タンパク質アレルギーは急速に進行し、2つ以上の臓器系、特に心臓血管系を巻き込み、血圧低下や不整脈、あるいはアナフィラキシーショックなどの症状を呈する。
子供がアレルギー体質かどうか、親はどのように判断すればよいのでしょうか?子どもが粉ミルクを嫌がり、授乳後に嘔吐する、粉ミルクが腸に入ると下痢をする、体に湿疹ができる、粉ミルクを飲んでも体重が増えない、などです。
お子さんに上記のような症状が現れたら、すぐに病院に行ってアレルゲンを調べ、関連する検査をしてもらい、一刻も早く症状を改善し、より的を射た粉ミルク選びができるようにしましょう。

この質問と回答はサイト利用者のものであり、サイトの立場を代表するものではありません、侵害など、削除するには管理者に連絡してください。