60歳の血圧の正常値と、血圧が高いのに違和感がない理由は?どのようなことに注意すればよいのでしょうか?
60歳の血圧の正常値と、血圧が高いのに違和感がない理由は?どのようなことに注意すればよいのでしょうか?

すなわち、収縮期血圧が140mmHg以上、または拡張期血圧が90mmHg以上であれば高血圧と診断でき、収縮期血圧または拡張期血圧のどちらか一方が診断基準を満たせば高血圧と診断できる。
血圧と血管硬化症には一定の関係があり、血管の老化が進むにつれて、血圧の低下の弾力性が上昇するが、人から人へどのくらい上昇するので、60歳の人は、男性であれ女性であれ、血圧はどのくらいあるべきか、明確な基準はないが、正常な血圧は140/90mmHg以上であってはならない。
血圧と病気の研究では、次のことがわかった:人間の血圧120/80mmHg以上、つまり、血管が微小損傷を引き起こし、条件を作成するためにアテローム性動脈硬化症の発生にこの損傷は、特に血圧が125/85mmHg以上である場合、血圧は急速な増加の期間を入力します、つまり、血圧の上昇率が加速し始め、血管への損傷も悪化する。

そのため、人体には血圧を一定に保ち、安定させる血圧調節機構が備わっている。しかし、このメカニズムは、年齢、喫煙、飲酒、運動、日常生活など、さまざまな要因によって影響を受け、異常をきたすと血圧の上昇につながります。
血圧の上昇は漸進的なプロセスであり、1日や2日で上昇するのではなく、数年、数十年にわたる緩やかな上昇のプロセスが存在する可能性があり、その間に人体は徐々に血圧が上昇し、ある程度の適応と耐性を生み出すが、不快感は生じず、明らかな徴候や症状はないが、このような状況が長く続くと、脳梗塞、脳出血などによる多くの人々のように、損傷の組織や臓器になる!例えば、脳梗塞や脳出血を起こした人の多くが、実は長年高血圧であったことに気づき、高血圧が脳血管障害につながるのです。
したがって、症状がないことは、血圧が上昇しないことを意味するものではありません、血圧上昇の初期段階は、任意の症状の症状を持つことはできません、時間内に血圧上昇を検出するための最も効果的な方法は、定期的に血圧を測定することである、特に45歳以上、少なくとも3〜5回、年間の血圧をテストする必要があり、測定に注意を払う必要があります:

血圧は季節によって変化する。 血圧は1年の四季で1回ずつ測定する必要があり、夏の血圧が1年で最も低く、冬の血圧が1年で最も高く、2つの季節で最大20mmHgの差がある。
朝の6:00~10:00と午後の16:00~18:00は、1日のうちで最も血圧が高くなる時間帯であり、高血圧は1日のうちで最も高い血圧のレベルによって診断されるため、血圧の測定はこの2つの時間帯を選ぶ必要がある。
家庭血圧測定と診療所血圧測定は高血圧の診断において異なり、家庭血圧は135/85mmHg以上で高血圧の可能性を示唆し、診療所血圧は140/90mmHg以上で高血圧の発生を考慮するため、血圧測定の際にはこの点に特に注意する必要がある。
私はこの答えがあなたを助けることができることを願って、注目をクリックし、メッセージを残すために歓迎し、より多くの健康知識を理解するために学ぶために一緒に]。
60歳男性の血圧の正常値は?そんな質問が多いが、何歳であろうと、人の正常血圧は130/80以下であり、高血圧が130/80以上、まだ140/90以上でなければ、正常血圧が高いというレベルであり、140/90以上であれば、高血圧の問題と診断してよい。
血圧がまだ正常であるかどうかを確認するために、特定の年齢のために、より多くの我々は傾向を強調し、特定の値をカウントするためにあまりしないようにする必要があり、血圧自体が揮発性の一定程度を持って、異なる時間に測定され、異なる日に測定され、値の違いを考え出すことができるかもしれない、血圧の昨日の測定値が135/88である場合、今日の測定値は140/90であり、その後、昨日は血圧が正常でないと言うことではありません、今日昨日の血圧が135/88で、今日の血圧が140/90の場合、昨日の血圧は正常ではなく、今日の血圧は正常ではないということでしょうか?もちろん、そうではない。
血圧の変化の傾向を調べるにはどうすればよいですか?例えば:60歳男性、血圧を測定し、最初の数年間は標準120/80程度であるが、最近測定した数回の血圧は135/85程度に達している、このような状況は、血圧の上昇傾向に属し、このような状況のために、まだ高血圧と診断されていないものの、また、十分な注意を引き起こす必要があり、まだ条件付けと改善を与えない場合、それはしばらく後になる可能性があり、その後、血圧を測定すると、140/90以上に上昇します。血圧に気をつけなければ、しばらくして140/90以上に上がり、本当に高血圧になってしまうかもしれません。
私たちの友人の多くが高血圧であるにもかかわらず、何の不快感も感じていないことは、実は驚くべきことではない。先に述べたように、高血圧は一度に現れるものではなく、多くの場合、正常な血圧から高い正常な血圧、そして本当に高い血圧への過程を経て初めて発症します。この過程で、私たちの体の臓器は常に徐々に上昇する血圧値に耐えているため、やがて高血圧と診断されることもあれば、血圧が160/100を超える第二度高血圧と診断されることもありますが、必ずしも不快感はありませんが、不快感がないからといって、高血圧が体に害を及ぼすわけではありません。
高血圧はしばしば "サイレントキラー "と呼ばれ、高血圧はしばしば私たちの心臓、脳、腎臓や他の臓器に害を引き起こすサイレントであるためであり、一度害の症状がある場合、多くの場合、より大きな予後も悪い問題、心筋梗塞、脳卒中、腎機能が損なわれているか、あるいは腎不全、眼底出血など、高血圧長期未制御と密接に関連している、したがって、高血圧のためにそれを放置する任意の感情を持っていない、一度問題は大きな問題です。すべての高血圧長期未制御と密接な関係があり、したがって、高血圧のためにそれを気にしない気持ちを持っていない、高血圧長期未制御、一度問題は、大きな問題である。
高血圧のコントロールについては、これまで何度もお話してきましたが、端的に言えば、「生活調節+薬の合理的使用」という、昔から変わらない2つの側面です。生活管理、減塩食、健康的な食事、体重管理、運動、落ち着いた精神状態の維持、禁煙、禁酒、徹夜を避けるなど、血圧を下げ、血圧を調整するのに役立つ重要な側面ですが、生活習慣のすべての種類の変更は、しばしば言うは易く行うは難し、本当に血圧を制御するために生活管理を行いたい、厳格な偉大な忍耐を規律する必要があります。
高血圧を薬でコントロールするかどうかは、気持ちの問題ではなく、高血圧の血圧と他の心血管疾患のリスクに応じて状況を判断する必要があり、例えば、同じ160/100以上の血圧軽症高血圧ではない、他の心血管疾患のリスクがない場合は、最初の3ヶ月の生活条件を検討することができます、血圧をダウン制御することができるかどうかを確認するために、制御がダウンしていない、その後検討する糖尿病と高血圧を同時に持っている場合、一般的にすぐに血圧を制御するために薬物介入を開始することをお勧めします。 理由は非常に簡単で、複数の危険因子の影響下で、もちろん、できるだけ早く血圧を制御する方が良いので、身体への健康被害が少なくなります。血圧が160/100を超えるような中等度から重度の高血圧の場合、一般的には、生活習慣の改善とともに、高血圧をコントロールするための薬物療法を直ちに開始することが推奨され、ほとんどの場合、高血圧をコントロールするために薬物の併用が推奨されます。
最後に、血圧コントロールの目標を下げる問題について、60歳の高血圧患者に対して、もし収縮期血圧が純粋に高くないなら、血圧を下げる目標はやはり130/80以下の血圧をコントロールするのが最も合理的で、もし収縮期血圧が高く、拡張期血圧が低い、あるいは60に近いくらいなら、収縮期血圧コントロールの目標を適度に緩和することができ、収縮期血圧コントロールが140以下、拡張期血圧が60以上のままなら、高血圧のコントロールも良好です。収縮期血圧が高く、拡張期血圧が低い、あるいは60に近い場合、収縮期血圧コントロール目標も適度に緩和することができ、収縮期血圧を140以下にコントロールし、拡張期血圧を60以上にコントロールすることができる。
私たちの正常血圧の基準は140/90mmHg未満ですが、これはほとんどの人に当てはまるだけで、すべての人に当てはまるわけではありません。
血圧はさまざまな要因に影響されるが、なかでも動脈壁の弾力性は高齢者にとって最も脅威となる。 血管は加齢とともに徐々に老化し、この血管の老化によって収縮期血圧が高くなるため、高齢者の場合は収縮期血圧の基準を「<150/90mmHg」と適度に緩めることができる。

血圧が高いのに違和感がない原因は?
自分が正常だと認識しているからといって、本当に正常だとは限らないし、身体は時として自分に嘘をつくこともある!
あなたがそれを認めるかどうかは別として、人々の間には確かに違いがあります、一部の人々は、標準とは異なる条件を持って生まれている、いわゆるこのカテゴリの天才が、また、高い痛みの弁または貧しい知覚を持って生まれている一部の人々が存在する、彼らは不快感がないわけではありませんが、知覚できない程度の少ない程度、患者のこのタイプは、血圧の緩やかな上昇のステップになります徐々に悪化し、この種の増加の緩やかな上昇のために、体が患者に適応されます(温水茹でカエル?)カエル?)カエルをぬるま湯で茹でる?)ため、すでに血圧が非常に高くても、患者の体はこの緩やかな上昇に順応し、症状が出ない。

どのような問題に注意を払う必要があるのか?
高血圧はそれ自体には害はないが、怖いのはそれに伴う標的臓器の障害である。そのため、遺伝性疾患(高血圧、冠動脈疾患など)の家族歴、つかの間のめまい、日々の疲労、睡眠不足など、他の危険因子や隠れた異常に注意する必要がある。
降圧剤の服用は明確に定義されており、すべての人が服用する必要があるわけではなく、ましてや血圧が高いときに服用し、低いときに中止するわけでもない。 降圧剤は、一時的に血圧を安全な範囲にコントロールし、標的臓器へのダメージを避け、有害事象の可能性を減らすために服用するものである。
降圧剤には絶対的な長所と短所があるわけではなく、高価なものが必ずしも安価なものより優れているというわけでもありません。医師は患者の状態や体調に応じて的を絞ったアレンジをする必要があり、効果が明らかでない場合は、血圧を下げる薬を併用することもできます。
(私はルオミン、グレード3Aの病院の勤務医長、30年以上の臨床経験を持つ "古い "医師、私の努力は、あなたの承認の利点を享受するためにのみである、私の答えがあなたを助けることができる場合は、私はあなたが好きで、注意を払うことができ、あなたが何か質問がある場合は、コメントや個人的に私に書き込むことができます願っています、私はあなたを助けるために全力を尽くします!)
60歳男性の血圧の正常値は?血圧が高いが不快感がないのはなぜか、何に注意すればいいのか。この質問に関しては、実は以前にも張医師が同じような質問に答えている。というのも、60歳は定年退職する人が多い年齢であり、健康に気を配るようになる時期でもあるため、質問する人が多くなるのです。今日は、この質問について張医師が解説する。

実際、年齢による高血圧の定義に違いはない。年齢に関係なく、高血圧の診断基準は140/90mmHgである。つまり、高血圧が140mmHg以上、または低血圧が90mmHg以上であれば、何歳であっても高血圧と診断される。しかし、年齢が異なる高血圧患者一人ひとりの管理計画は同じなのかという疑問が生じる。という大きな疑問がつきまとう。

高血圧と診断された後の管理計画は、やはり年齢によって異なることに注意すべきである。例えば、若い高血圧患者の場合、高血圧と診断されたら、ほとんどすべての人が生活習慣を改善する必要があり、中には高血圧の二次的な原因についてスクリーニングを受ける必要がある人もいる。もちろん、中には経口降圧薬を服用する人もいますが、すべてはケースによります。例えば、血圧が145/90mmHgの若い人であれば、血圧を下げ、生活習慣の改善が効果的でなければ、降圧剤を使って血圧を130/80mmHg、あるいはそれ以下に下げる努力をしたほうが、高血圧の若い人にはよいでしょう。
高齢の高血圧患者、特に70歳以上の高血圧患者については、血圧が高めの場合、特に少し高めの場合、例えば血圧145/90mmHgのような場合、今度は血圧を下げることをあまり気にしないようにします。脳灌流不足の副作用このような場合、個々の患者の具体的な状況に応じて、異なる降圧治療プログラムを開始する必要があります。
最初に言うほど、実際には、血圧に固有のどのように高いカウント高血圧この問題については、比較的単純であるため、標準の異なる年齢の実装は基本的に同じです。しかし、それは非常にデリケートである血圧を下げるの問題になると、異なる条件を持つさまざまな患者は、血圧プログラムの低下の具体的な実装も異なっているため、私たちはまだ最も信頼性の高い対応する専門的な治療では、専門家の指導の下にあることを願っています。

60歳になったら、最新の高血圧基準における140/90mmHgの流域を維持した成人血圧基準に照らして測定すべきである。
つまり、140/90以上は高血圧で、140/90未満は正常かそれに近い血圧です。
だから、60歳の大多数の人にとって、この血圧を守ることは重要である。

血圧が140/90より高くても、あまり一般的とは感じませんでしたが、数字を挙げると、高血圧の人は2億7000万人いますが、認知率はわずか46.5%で、遵守率はわずか13.8%です。
100人の高血圧患者のうち、自分が高血圧であることを知っているのは47人だけで、血圧を140/90以下に下げることができるのは13人だけである。
なぜか?もし、めまい、頭痛、目のかすみ、吐き気、その他の症状があれば、これらの人々は病院に行っているはずだ。
注意点は?
1、自覚症状のない高血圧は害がないという意味ではなく、脳出血、脳梗塞、心筋梗塞、狭心症、心不全、腎不全などは高血圧がコントロールされていない結果である。
2、健康的な生活習慣は血圧をコントロールする基本であり、タバコを避け、減塩、低脂肪、低糖、有酸素運動、体重管理、規則正しい仕事と休養を守る。
3、特定の薬は、医師の指導の下で、自分の降圧剤を選択すると、血圧をダウンさせる。
高血圧を真面目に考えないから、高血圧に悩まされることになる!
(王心血管博士は正式にオリジナルの保護を承認し、盗難などの法的責任を負わなければならない)。
60歳男性の血圧はどのくらいが正常なのでしょうか?
なぜ130/80mmHgの血圧の人が正常と呼ばれ、135/85mmHgの血圧の人が正常と呼ばれるのでしょうか?
血圧が140/90でも何も感じない人がいるのはなぜですか?

60歳を超えると、高血圧について学ぶことが本当にたくさんあります。もっと詳しくお話ししましょう。
高血圧は、現在、世界で最も蔓延している慢性疾患のひとつであり、誰もが過言ではないほど影響を受けている。周知のように、血圧をさまざまな時期に測定して140/90より高ければ、高血圧であることはほぼ間違いない。60代の男性でも140/90の正常高値血圧を維持しなければならない人もいれば、130/80の血圧を維持しなければならない人もいる。その理由についての私の分析を聞いてください。
I. 臨床では、高血圧の危険因子は血圧のレベルだけでなく、心血管疾患や合併症の有無とも正の相関がある。血圧のレベルによって、高血圧は下表のように3つのグレード1.2.3に分類される:

同時に、高血圧のリスクの程度と心血管疾患との間には非常に明確な正の相関があるため、高血圧も心血管疾患やその他の合併症の併発の有無によって、低リスク、中リスク、高リスク、超高リスクの4段階に分類されている。詳細は下表を参照、

臨床の現場では、高血圧のグレードや基礎疾患によって降圧目標が異なるため、正常血圧値も異なる:

一般集団における高血圧低下目標:
正常な人の場合、血圧は140/90未満に維持されるべきであり、忍容性があれば130/80という低い目標値まで下げることができる。 具体的な治療目標は、その人の年齢、体重、脂質、血糖値、標的臓器の障害の程度によって決定される。具体的な降圧目標要件については、以下の表を参照されたい:

高血圧と糖尿病の合併:
糖尿病を合併した高血圧患者も非常に多く、糖尿病を合併すると標的臓器へのダメージがより重くなり、予後も悪くなる。このような患者の場合、血圧を下げる目標はより厳しくなり、通常は130/80にすることが要求される。 しかし、忍容性がなかったり、重篤な冠動脈疾患を伴っていたりする場合は、期待値を上げる必要があり、140/90でのコントロールも可能である。
高血圧と慢性腎臓病の合併:
高血圧は、末梢血管抵抗の増大と腎動脈の狭窄により、徐々に慢性腎臓病を引き起こす。腎性高血圧は長期にわたる慢性腎臓病が原因である可能性もある。このような患者では、主に水腫、蛋白尿、その他の腎疾患の症状がみられる。このような患者の場合、血圧降下目標は通常130/80であるが、高齢者では不耐性のため140/90に維持すればよい。
高血圧と冠動脈性心疾患の合併:
冠動脈疾患は灌流要求が高く、拡張期血圧を60mmHg以下に下げることができないからである。さらに、心血管不耐症を避けるため、血圧を急激に下げることは避けるべきである。

高血圧に心不全や心房細動などを合併している:
心不全を合併する場合はACEIが望ましく、利尿薬を併用することもある。心房細動を合併している場合は、専門医の指導のもとにワルファリンによる長期抗凝固療法を行う必要がある。
高血圧と脳卒中の合併
虚血性脳卒中を合併している高血圧患者は、降圧目標が厳しすぎず、140〜160/80〜99mmHgにコントロールされるべき非常に積極的なグループである。血圧降下速度は全身灌流の要求を満たすために速すぎてはならない。
まとめると、正常血圧の基準は高血圧の種類によって異なる。しかし、その多くは130/80mmHgを基準に厳格に管理する必要があります。具体的な血圧降下目標は、いずれも臨床治療を行う前に、専門の医師による詳細な診察の後、総合的に評価する必要がある。したがって、高血圧患者がやみくもに薬剤を使用することは、血圧をコントロールできないだけでなく、腎毒性を引き起こし、病態を悪化させることさえある。高血圧の薬物療法を下表にまとめた:

日常生活において、正常値より高い血圧を示しているにもかかわらず、症状を示さない人がたくさんいる。 これは、高血圧の経過がゆっくりであるためで、遅発性高血圧とも呼ばれる。その過程はゆっくりで、体が反応する前に、血圧はゆっくりと比較的高いレベルまで上昇し、標的臓器は徐々にこの高いレベルの血圧に適応している。発見が容易でないことが多く、重篤な合併症を引き起こしやすい。したがって、60歳を過ぎたら定期的に血圧を検査する必要がある。血圧の高低にかかわらず、血圧の変化を適時に発見し、予後に影響する陰性の高血圧をなくすためにも、血圧検査は守るべきです。

高血圧を正しく理解することは、標準的な治療の前提条件である。高血圧治療に協力するためには、患者のコンプライアンスが非常に重要である。上記の内容は、『中国健康ガイド高血圧』から一部引用したものである。
インターネットからの画像は、侵害がある場合は、削除するために連絡してください、ありがとうございました!
私は、最も分かりやすい言葉で健康知識を広める総合診療医、周医師です!健康についてのお話をします!
純粋に手書きで入力しました。もし私の記事が良いと思われましたら、「いいね!」をありがとうございます!
健康に関する質問があれば、お気軽にフォローしてください!
最後になりましたが、お読みいただきありがとうございました!
招待してくれてありがとう!
ドクター・リーをフォローし、健康について語り、より実践的な健康知識をお届けします!
中国の2018年高血圧ガイドラインでは、血圧120/80mmHg以下90/60以上が正常と明記されている。収縮期血圧は140を超えてはならず、拡張期血圧は90を超えてはならない。 それ以外の場合は、どちらか一方でも超過し、異なる2回の測定で確認された場合は高血圧である。
高血圧の診断基準は、年齢や性別に関係なく、18歳以上のすべての中国人成人に適用される。つまり、20歳でも40歳でも60歳でも80歳でも、男性でも女性でも、血圧が140/90以上(収縮期血圧でも拡張期血圧でも基準を満たさない)であれば高血圧であり、年齢による区別はありません。
60歳の正常血圧も120/80だが、もちろん高血圧なら130/80にコントロールすることも可能だ。
高血圧は慢性疾患であり、合併症がなければ自覚症状はない。そのため、普段はいたって健康だと感じている人が、健康診断で血圧がすでに150/90であることを知らず知らずのうちに知ってしまうことがある!
不快感のない高血圧は、今のところ明らかな影響がないため目立たないだけである。しかし、高血圧が長期間コントロールされないと、血管、心臓、脳、腎臓にダメージを与える可能性がある。
また、体重を減らすために注意を払う、適切な運動。喫煙も禁煙する必要がある場合は、仕事や生活のストレスだけでなく、圧力を減らすために適切である。
また、生活習慣を改善してもまだ血圧が高い場合は、降圧剤の服用も始める必要があります。また、定期的に血圧を測定し、血圧のコントロール具合に気を配ることも大切です。
この記事がお役に立ちましたら、フォローや「いいね!」をご自由にどうぞ!
高血圧症は、持続的に動脈血圧が正常値を超えて上昇する症候群であり、心臓、脳、腎臓を含む複数の臓器の機能的または器質的障害を伴うことがある。高血圧の診断は、同じ日でない日に診療所で収縮期血圧140mmHg以上、および/または拡張期血圧90mmHg以上を2回(各測定3回)測定することが基本で、高血圧の診断基準は年齢に関係なく同じであるため、60歳男性の正常血圧は140/90mmHg未満であることが望ましい。 注意すべき点は、測定前に10分以上静かに休んでから血圧を測定すること、入浴、飲酒、お茶、コーヒーは不可であることである。入浴、飲酒、お茶、コーヒーは禁止。
高血圧患者は、血圧の上昇に伴い、めまい、頭痛、首の締め付け感、疲労感、動悸などを経験することがあり、また、記憶障害、手足のしびれ、夜間頻尿の増加、嘔吐などを経験する患者もいる。しかし、これらの症状は、長期にわたる血圧の変化に適応し、耐容しているため、必ずしもすべての患者に起こるわけではない。しかし、これらの症状はすべての患者さんに起こるわけではなく、長期間の治療で血圧の上昇が緩やかなため、血圧の変化に順応し耐えられるようになり、必ずしも不快感を感じない患者さんもいます。したがって、我々は、高血圧の診断後に薬を服用することを主張しなければならない、薬を服用しない不快感がないためではなく、一度めまい、頭痛、血圧の症状がしばしば非常に高くなるので、血圧が急激に上昇し、下降の状態であるだけでなく、心血管事故や脳血管障害の発生を増加させる。
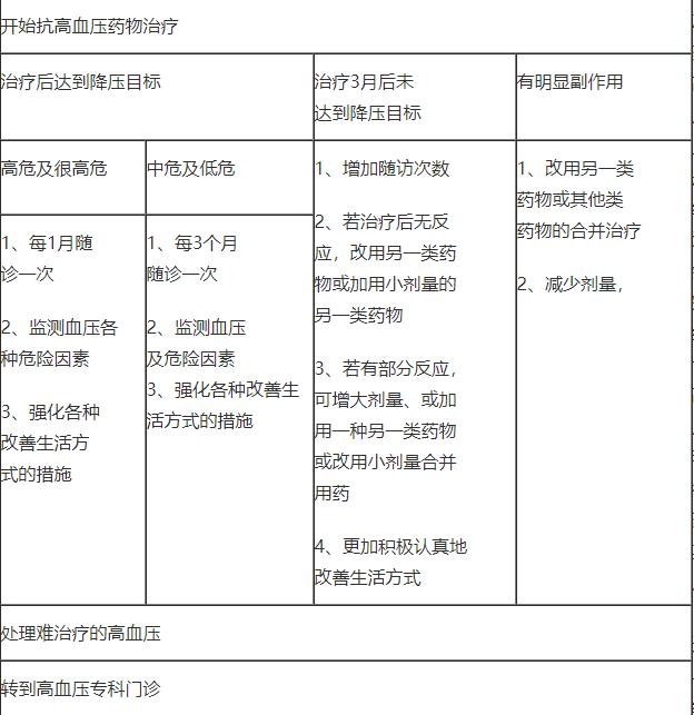
高血圧には一次性高血圧と二次性高血圧があり、二次性高血圧の病因は明らかであり、治療の鍵は原疾患(急性・慢性腎炎、褐色細胞腫、原発性アルドステロン症、甲状腺機能亢進症など)の積極的治療にある。一次性高血圧は全高血圧の90%以上を占め、具体的な発生機序は不明であり、その治療には生活習慣の介入と血圧薬による総合的治療が必要である。ただし、新たに原発性高血圧と診断された場合、血圧値が160/100mmHgを超えず、糖尿病、冠状動脈性心疾患、脳卒中などの基礎疾患がなければ、血圧降下薬の使用を一時中断し、生活習慣への介入のみを最長3カ月間行い、血圧が140/90mmHg以下にコントロールできれば血圧降下薬の使用を一時中断し、基準値に達しなければ血圧降下薬の使用を開始しなければならない。.
高血圧患者は、日常生活で減塩食(1日のナトリウム摂取量は6g未満、できれば3g程度)に注意し、禁煙とアルコール制限(禁酒が一番、状態が安定していれば、適当な赤ワインを飲んでもよい)、適切な運動、規則正しい仕事と休息、良好な精神状態の維持、体重管理を行う必要がある。同時に、医師の指導の下で、血圧を下げる薬を服用する必要があり、薬は、血圧の長期的な円滑な低下のために、好ましくは長時間作用型製剤、個別化する必要があり、合併症の発生を減らす。お読みいただきありがとうございました。この記事は、総合診療スイーパーが「今日のヘッドライン&悟空Q&A」に寄稿したものです。
こんにちは、アイケンの管理栄養士です。長年慢性疾患の栄養に携わってきました。
60歳の男性の血圧は何ですか?70歳の男性の血圧は高いと見なされないのですか?医師は、私はとても古いので、この血圧は非常に良い保つと言う、常に人々がそのような質問をするが、実際には、年齢に関係なく、限り、18歳以上の成人の血圧は、統一された基準である。つまり

すなわち、体循環動脈の収縮期血圧および/または拡張期血圧が高い限りは、体循環動脈の収縮期血圧および/または拡張期血圧が低い。増え続けている。収縮期血圧が14mmHg以上、および/または拡張期血圧が90mmHg以上の場合に高血圧と診断される。
違和感のない高血圧の原因は?
人生において、多くの人がこの問題を抱えており、特に、自分が健康であると思っている人や比較的若い人は、高血圧の自己認識率が非常に低いと言われている理由である。どちらも常に肉体的な不快感で語る。データの指標で話すのではなく。指標を超えたにもかかわらず、彼らはまだ大丈夫だと言っている。
これは主に、血圧が上昇して高血圧状態になると、意識せず、気にせず、次第に血圧の閾値に身体が感応してしまうことによる。麻痺反応が起こるのだ。血圧がある範囲まで再び上昇し続けると、爆発する。結局のところ、高血圧は脳卒中につながる可能性があり、病気が発症するまでの時間は短く、速く、油断することができる。障害も死亡率も高いので、やはり優先順位は高いですね。

どのようなことに注意すべきでしょうか?
1.ある程度の健康意識を持ち、基本的な健康知識を理解していること。
2、年1回の健康診断をしっかりやって、どんな病気も指標データで判断して、自分の体の不調を話すのではなく、多くの遅い病気の症状は明らかではないので、一旦具合が悪いと感じたら、すでに遅すぎる。
3、病院があなたの高血圧のために決定したら、薬物の合理的な使用でなければならない、貧しい人々のライフスタイルの改善を通じて、行動や習慣の不利な心理的要因や物理的な健康を排除し、非薬物治療が協力する。

4.身体に不調がなくても、すでに血圧が高い場合は、早めに病院へ行き、医師の指導のもとで薬を服用し、悪い生活習慣や食生活を改善して血圧を効果的にコントロールする必要がある。
高血圧に対する食事療法は3回増減した。
すなわち、身体活動の増加、カリウムとカルシウムの摂取量の増加、果物と野菜の摂取量の増加である。
3つの削減:すなわち、ナトリウム摂取量を減らす、体重を減らす、ストレスを減らす
最後に、禁煙と禁酒を忘れないこと。
実際、高血圧の診断は、年齢に関係なく、すべての成人に同じ基準に従う必要がある。すなわち、降圧薬を使用せずに、正常値を上回る3回の測定、すなわち収縮期140mmHg以上、および/または拡張期90mmHg以上である(これらの3回の測定は、同じ日に行うべきではないことに注意することが重要である);
このことから、60歳の正常血圧も140/90mmHg以下であることがわかる。
ではなぜ、すでに血圧が高いにもかかわらず、不快感を感じない人がいるのだろうか?
実際、このような状況もより一般的であり、患者の病気のこの部分はよりゆっくりと進行し、その血圧は140/90mmHgから150/90mmHgであっても、おそらく数年必要であり、患者が血圧の変化によって引き起こされる症状のいくつかに完全に適応するのに十分な時間が必要である;
しかし、これは良いことではありません、患者のこの部分は一度明らかな不快感があるため、その状態は、ほとんどの場合、かなり深刻な程度に発展しており、さらには心臓、脳、腎臓や他の標的臓器への損傷を引き起こしている、この時点で治療を与えるために、病気のさらなる発展を制限することができるかもしれませんが、前に引き起こされている損傷は修復不可能であるため、患者の余命と生活の質は、多かれ少なかれになります。患者の余命とQOLは多かれ少なかれ低下するだろう;
また、高血圧を完治させることはできなくても、高血圧による標的臓器への障害を遅らせることは可能であり、その結果、患者の寿命を効果的に延ばし、患者の生活の質を向上させることができる。
では、高血圧の人は日常生活でどんなことに気をつければいいのだろうか。
まず、軽い食事、これは非常に重要で、脂肪コレステロールや塩分の過剰摂取は動脈硬化のプロセスを加速させ、末梢血管の弾力性を低下させ、血流抵抗が増加し、血圧の上昇につながることは周知の事実である;
第二に、喫煙とアルコールを止めることで、決まり文句のようだが、血圧に最も影響する要因の一つであり、血管内皮を非常に破壊し、動脈硬化病変を誘発する主犯の一つである;
第三に、適度な運動である。高血圧患者にとって、運動は良いことであるが、測定が必要である。一般的に、ジョギング、サイクリング、水泳、太極拳などの低強度の有酸素運動を選択し、血圧のコントロールを失わないように、高強度の運動を避けるようにすることが推奨される。
この質問と回答はサイト利用者のものであり、サイトの立場を代表するものではありません、侵害など、削除するには管理者に連絡してください。