手術を受ける前に患者の家族に署名を求めるとはどういうことか?それは、結果に責任を持つようにという要請なのでしょうか?
手術を受ける前に患者の家族に署名を求めるとはどういうことか?それは、結果に責任を持つようにという要請なのでしょうか?
手術を受ける患者やその家族の多くは、術前同意書に署名することに強い抵抗を示す。 手術同意書に署名することは自分を売ることと同じだと考え、簡単な手術同意書を売買契約と見なす人が多いのだ!

実際には、このように考える必要はまったくない。手術前のインフォームド・コンセント最も重要な役割を果たすのは責任を転嫁するためではない。何ができるかがすべてだ。インフォームインフォーム知らせる!
スポーツ医学の専門医が関節鏡視下手術を行う。手術をする前に、なぜ手術をするのかを患者に話さなければなりませんか?手術にはどのようなリスクがあるのか?状態によって、手術中にどのような変化が起こる可能性があるのか?手術の変更は必要か?外科医にはどのような選択肢があるのか?
につき手術そのものは治療手段であり、医師と患者の協力があって初めて達成できるものである。術前に患者さんとのコミュニケーションを深め、術中・術後に起こりうるリスクや合併症、医師がどのような治療を行うのかを理解してもらえれば、たとえ術後に何らかの問題が生じたとしても、誰もが理解を示すことができ、術後に起こりうる問題に正しく向き合うことができます。例えば、関節鏡手術後の感染症だが、これは発生する確率が非常に低い。関節鏡手術は無菌的な手術ですが、関節炎が起こる可能性は非常に低いので、そのようなリスクを術前に患者さんに知らせず、術後に万が一起こったら、間違いなく論争になりますよね?
又例えば、関節鏡手術後に起こりやすい下肢の静脈血栓症などである。もし手術前に患者さんに知らせず、手術後に血栓があった場合、患者さんは手術に疑問を持ち、医師が適切な手術をしてくれなかった、あるいはどの処置が悪かったと考えるでしょう。手術後にこのようなことが起こった場合、どうすればよいかを患者に伝えてください。医師はどのような対策をとるのでしょうか?あるいは、そのような合併症を避けるために、手術後に何をすべきか。.こうすることで、手術や術後の回復について全員が知ることができ、外科医とより協力し合うことができる。

そして、人々が不思議に思い、理解できない最大のこと:手術の同意書にサインしたのだから、手術後に何か問題が起きたとしても、その全責任を負うのは自分自身であり、病院はそれとは何の関係もないということだ!
本当にそう思っているのなら、あなたは本当に世間知らずだ。
サインをすれば、自分の体を病院に売るようなものだ。では、なぜ私たち医師は、毎日毎日、患者の術後の状態を注意深く観察しなければならないのだろうか?患者の血液に問題はないか?切開部に感染はないか?心肺機能に異常はないか?血糖値や血圧に異常はないか?手術を受ける患者、特に大きな手術を受ける患者を扱うとき、なぜ私たちは毎日薄氷の上を歩かなければならないのだろうか。手術のインフォームド・コンセントにサインすれば、医師には何の責任もないのに、何をそんなに疲れているんだ?
法律的な知識を少し教えよう:
手術同意は、医療スタッフの医療ミスによって引き起こされた損害の結果に対する民事責任を免除する法的効果を持たない!
つまり、患者は病気を治療するために医師が自分の身体を切開することを許可し、医療機関とその医療スタッフが行う一定の破壊的性質を持つ手術行為を正当化するのである。このため、医療機関管理規則第33条は、医療機関が手術、特殊検査、特殊治療を行う場合、患者の同意を得なければならないと明確に規定している!
手術前に患者が本当に心配しなければならないことは何か?
例えば、スポーツ医学の分野で言えば、手術の前に患者が本当に知っておくべきことは何か:
術前にはどのようなリハビリテーションが行われますか?
どのような術中変動が考えられるか?
手術スタイルが変わることで、経済的負担は増えますか?
術後はどのようなリハビリをすべきですか?
手術後、どのくらいで元の生活に戻れるか、どのくらいで働けるか。
術後どのくらいで再診を受けに来院する必要がありますか?再診は必要ですか?審査ではどのような検査が必要ですか。審査での検査費用は医療保険から支払われますか。
術後のコンタクトを確認するためにフォローできる医師のツイッターやセルフメディアはありますか?
もし他に疑問があれば、以下にコメントを残してください。
私は、複雑な病気の知識を簡単な言葉で説明することにこだわっている謝新輝です。 コード化するのは簡単ではありませんが、もし私の意見に賛同していただけるなら、ご指摘や「いいね!」のクリックにご協力ください!
前夜、急性心筋梗塞の患者2人がほぼ同時に来院し、それぞれ異なる運命をたどった!
その理由は、1人はすぐにサインして手術を受けたが、もう1人はサインするのが遅く、ほとんどすべての親族を呼んでから手術に同意したからだ。
天気は急に寒くなり、急性心筋梗塞の多発期に入って、一昨日の夜、11時救急救命50歳の男性患者ラオ張、急性広範な前壁心筋梗塞、胸痛3時間入院など、最高のゴールデンタイムを逃した3時間。診断後、私たちはすぐにアスピリンとテグレトールとヘパリンを投与し、患者に直ちに血管を開く手術を勧め、患者の家族に署名を求めた:危篤通知、委任状、手術のインフォームドコンセントなど。
しかし、老張の妻は、自分では決められないので、祖父母、つまり患者の両親に聞くしかないと言った。 老張の妻が老張の両親に電話をかけ終わるまでに10分ほど経過したが、老張の妻は、祖父母から、家にいる子供や親戚に聞くように言われている、こんな大病のために気軽にサインはできないと、まだサインを決めかねていた。私たちは何度も何度も彼女に、今は急いで、時間を稼ぎ、一秒一秒を大切にしなければならないと言った。サインはあくまで患者の現在の状態、手術の目的、それに伴うリスクを伝えるためのものであり、サインをしなければ病院はあなたのことを気にかけてはくれません。署名はお互いの責任を表すもので、医師には知らせる責任があり、患者にも知る権利があり、家族の同意があれば、特別な治療を行うことができる。しかし、老張の妻はまだ慌てた様子で、もう少し待ってください、すぐに決めますと言った。
同時に、救急は患者56歳の孫老、急性前壁心筋梗塞、胸痛3時間、家族の状態を説明するために来て、家族に署名を求めた。老孫の妻は何も言わずに署名し、私も彼女に明細を見るように言った、老孫の妻は言った:このような深刻な病気は、医師の言うことを聞いて、医師は病気を害することはありません、あなたは救助することができます、安心して問題のうち、あなたに依存していない。
カテーテル室が作動し、すぐに手術が行われ、血管が開かれ、モニター室に戻され、その過程は非常にスムーズで、老孫の状態も安定している。
ラオス・サンを手術している間、ラオス・チャンの妻はさらに何度も電話をかけ、最終的に娘は電話の向こうで母親に、これ以上遅れずに急いで書類にサインするよう、非常に怒って言ったようだ。
署名したが、手術はまだラオスサンに動作した後、ラオス張の妻は、彼らが最初に来て、どのように後の最初の手術を与えるために言って、文句を言い始めた?
本当に言葉を失い、私たちの2つの手術室のおかげで、また、緊急時の計画を持って、別の手術室の手術でラオス張に、別のカテーテル室を開始し、手術室にラオス張を送信し、ラオス張突然の心停止、すぐに除細動、ラオス張の妻は叫んでいる:医師、医師、命を救うために急いで、命を救うために急いで......。
あなた以上に不安にならない医師がいるだろうか?
しかし、最初の数分、あなたは急いでいない、あまりにも多くの時間を遅らせて、ショック除細動、心拍の回復が、患者は徐々に心不全、低血圧の兆候を示した、我々は後で血管を開き、操作を終了する場合でも、古い張の状態が不安定である、古い張は、これを突破することができますだけでなく、心不全。
ラオス張とラオス太陽は、両方の急性心筋梗塞であり、ラオス張も早く来て、結果は機会を把握していない、危険から抜け出していない、将来的に必ず心不全になる、心不全は心臓病の癌であり、食べて歩いて、寝て喘ぐ。
ラオス・サンは遅れて来たが、ラオス・サンの妻は非常に合理的で、すぐに署名し、すぐに手術し、ラオス・サンの現在の状態は安定しており、後は基本的に以前と同じ状態に戻ることができる。
素晴らしいお嫁さんを持って、本当に幸せだ......。
危篤告知は、患者の現在の病気が危篤であり、生命を脅かすものであることを家族に知らせるだけであり、それに署名することによって、医師が患者の救命を中止するということを意味するものではない。
委任状は、入院中の患者が、病気のために個人的に署名することができない場合、患者が友人や親族に署名を委任するものです。署名は、患者があなたに署名を委任したことを証明するだけで、それ以外のことを証明するものではありません。
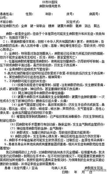
インフォームド・コンセントとは、手術や侵襲的な手術、大規模な検査を受ける場合、患者またはその家族の同意を得る必要があり、患者またはその家族が署名した場合、つまり、手術を行う理由、手術内容、手術方法を理解し、手術中または手術後に発生する可能性のあるリスクや事故を知り、関連するリスクを病院とともに負担する意思があることを意味します。署名がない場合、病院はその後の治療を行うことができません。医療機関管理規則では、医療機関が手術や特殊な検査を行う場合、患者の同意を得なければならず、患者の家族または親族の同意と署名を得るべきであり、患者本人の意見を得ることができない場合は、患者の家族または親族の同意と署名を得るべきであると規定している。患者本人、家族、親族の同意と署名が得られない場合、主治医は次の段階に報告し、医療機関の長の許可を得てから治療を進めなければならない。
署名の目的は、責任を回避し、プッシュすることではなく、医師と患者の権利と義務だけでなく、国の規定だけでなく、双方の保護、むしろ患者や家族が署名したこと、本当にトラブルから、医師や病院はそれを気にしない、医師や病院は何の責任もない!
[Copyright Dr. Cardiovascular Wang]
大きな手術であれ小さな手術であれ、主治医は手術前に患者とその家族の署名を求めます。外科医として、手術前の署名が何をもたらすかについてお話しします!
手術の前にサインしなければならない書類がたくさんあるので、全部お答えしましょう:
(1) 委任状
患者と家族の両方が署名する必要のある委任状とは、どのような意味ですか?手術中に予期せぬ不測の事態が発生し、一時的に決断を下す必要が生じた場合に、患者さんが友人や親族に代わって決断を下す権限を与えることを意味します。

患者は自分で決断できないのか?なぜなら、患者はすでに全身麻酔下にあり、意識がなく、手術中に何が起こっているかわからないからである。予期せぬことが起こった場合、患者を起こして意見を聞くことはできないので、あらかじめ、患者が信頼できる人、例えば、患者の恋人や両親、子供などに判断を委ねる必要がある。
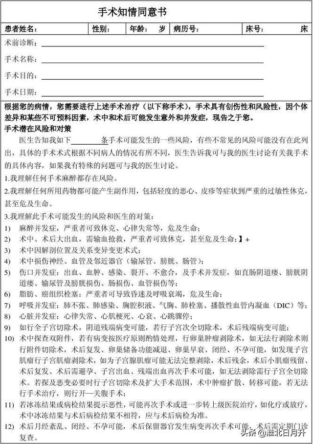
(2) 手術同意書
手術同意書にも署名が必要で、署名がなければ手術はできない。これは、侵襲的な手術や大がかりな検査を行うには、患者さんの同意が必要であるためで、患者さんが同意書にサインをするということは、患者さんがその手術を受け入れ、なぜその手術を行う必要があるのか、どのような手術を行うのか、どのような方法で手術を行うのかを理解し、手術中や手術後に起こりうるリスクや事故を認識し、そのリスクを負担する意思があることを意味します。

(3) 輸血の同意
手術には出血のリスクがあり、手術中に出血が多かったり、手術前に貧血があったりすると、手術中や手術後に輸血が必要になることがあります。輸血にはアレルギー、発疹、発熱などの副作用や、拒絶反応、感染症の蔓延などのまれな合併症が起こる可能性があり、リスクが伴います。
(4) 自己資金の同意
手術用消耗品、高価な薬、大規模な検査など、健康保険で払い戻されない、あるいは一部払い戻されないものもあり、また、使用する前に患者の同意と署名が必要なものもある。
責任を転嫁するための署名?
手術前の署名は、責任を回避するためでも、結果に対する責任を取るためでもない。 この署名用紙は免責同意書ではないし、医師は診断や治療の過程でミスや落ち度があった場合、責任を取る必要がある。
看板はあくまで告知であって、結果ではないのだ!
どんな手術にもリスクはつきものであり、高度に発達した医学でもこのリスクをゼロにすることはできない。家族には、これから受ける手術について知らされる権利があるのだから、当然、手術の具体的な内容や、さまざまな困難やリスクについて、必要な情報とコミュニケーションを通じて家族に知ってもらう必要がある。これは、手術に対するインフォームド・コンセントというのが正しい名称であり、決して結果が伴うものではありません。
なぜ手術前に家族がリスクについてサインしなければならないのか?
いわゆるリスクは、可能性はあるが必ずしも存在するわけではないが、可能性がある以上、家族に知らせるべきである。手術の場合、手術そのもののリスクだけでなく、麻酔のリスクもあり、これは技術や人的要因では完全に排除できないが、手術はしなければならないので、やはりリスクは家族が負う必要がある。
私は医師ではありますが、家族として背負うべきリスクであるため、家族としても手術のインフォームド・コンセントにサインしています。 もちろん、このようなインフォームド・コンセントは皆さんが思っているような免責事項ではありませんし、手術に何か問題があった場合には、やはり原因と責任の所在を探る必要があります。 もちろん、それが執刀医の技術に起因するものであれば、それなりの対処がなされるでしょうが、人為的な原因が完全に否定できるのであれば、今後誰があえて少し難しい患者さんの手術をするでしょうか。しかし、人為的な原因が完全に否定され、それが患者自身の病気によるものであるならば、その患者を手術した医師が再び責任を負わなければならないとしたら、誰が今後あえて少し難しい患者の手術をするでしょうか?正直なところ、病院で署名された書類は、法的には医師の弁護にはならない。 現在の法律は、通常の業務で危険を冒す必要のある医師には非常に不親切である。
結果責任を取る」という言葉がちょっとした冗談のように出てくるのに、どうして「結果責任を取る」なんてことがあるのだろうか。わが国では、特に法律に基づいて運営されている病院では、「結果責任を取る」などということは絶対にあり得ないのだから、医療従事者は自分の仕事を遂行しているだけなのだから、もっと理解してあげてほしい。
なぜ手術中のリスクについて家族のサインが必要なのですか?
結局のところ、私たちが扱っているのは複雑な人体であり、患者が次にどのような問題を抱えるかは誰にもわからない。
多くの場合、外科医は新たな問題に対処するために手術を変更し、患者は病気の変化によって新たなリスクに直面することになる。
というのも、彼らは医師の出産に疑問を持ったり、医師の救助を遅らせたり、間接的に手術者に危害を加えるような行動はとらないからだ。
というのも、かつてこんな悲劇があったからだ。陣痛で出血している女性がいて、医師はその女性の夫に子宮を切らなければ命が危ないと連絡したが、夫は「まだ2人目を産みたい」と言うばかりで子宮を切ることに同意せず、義母も「子宮は切れない」と叫び、結局、家族の署名が遅れたために治療が遅れ、女性は出血多量で亡くなった。遅れてやってきた母親の家族は悲しみに打ちひしがれ、なぜ義理の両親はサインをしなかったのかと問い詰め、自分たちが立ち会わなかったことを悔やんだという。この話から、妻の義母と義父は出産にずっと付き添った。
サインをすることで、手術に何か問題があった場合の医師の責任は軽減されますか?
例えば、世界中のすべての手術にインフォームド・コンセントがあることは知っている。
どのような事情があろうとも、医療過誤査定が行われ、医師の医療過誤が確認された以上、医師は間違いなく責任を問われ、責任を負うことになる。法律もそうなっている。では、なぜ患者の家族はいつも、自分たちは弱い立場にあり、医師にだまされていると感じているのだろうか?社会的な理由、個人的な理由、情報の不平等さなど、不信感を抱く理由はたくさんある。
医師は患者にはない医学知識を持っているし、家族も当然持っていない。だから、手術する医師が理解できる問題も、患者の家族から見れば言い逃れや言い訳になる。理由はお互いにあるのだから、座って冷静に説明するのが一番だと思う。それでも家族が理解できないなら、自分たちの利益を守る権利を行使すればいい。
医師と患者の関係に対する不信感は、医師と患者双方の利益を損なうに違いない。既存の医師と患者の関係をどのように修復し、変えていくかは、私たちが一緒に議論し、取り組んでいかなければならないことであり、どんな質問でもコメント欄で歓迎する。私は医者だが、あなたは?
手術を受ける前に患者の家族に署名を求めるとはどういうことか?それは、結果に責任を持つようにという要請なのでしょうか?
実際、多くの患者や親族、さらには一部の医師でさえ、この家族のサインについて誤解している。誤解の方向は、主に以下の通りである:
家族は、これは生死をかけた契約であり、何か問題が起きても医師には責任がないと言う。
医師は、家族がサインしたから、何か問題があっても私たちのところに来ないでくれと言った。
実際、どちらの言い分にも問題があり、不正確である。
では、手術前の家族署名の目的は何だろうか?
1.どんな医療行為にもリスクがあることを伝える。
例えば腫瘍を摘出すると、近くの神経を傷つけ、未使用の程度の尿失禁を引き起こすかもしれないが、摘出しなければどんどん大きくなる。
2.手術は大きな問題であり、患者とその家族には知る権利と決める権利がある。
例えば、ある病気は手術で取り除くことができますが、切らずに短期間痛み止めを飲むことも可能です。切ることのメリットは、患者さんの延命にはいいのですが、お金もかかるし、当分の間は痛みも強くなります。切らなければ、少なくともその時は痛くないのですが、長持ちせず、その人は終わってしまいます。
それだけだ。
契約後、医師の病院は責任を負わなくてよいというのは本当ですか?
もちろん、そんなことはない。
1.一般的に、医師や病院は、技術そのものの限界から生じるリスクについては責任を負わない。
例えば、手術後、患者の身体的な違いから傷の治りが悪く、医師の手術は問題なく、治癒後10日間の長期入院をした場合。この場合、医師と病院は責任を取る必要はない。
2.医師が診断と治療のルーチンに違反し、操作ミスを犯した場合でも、医師と病院は発生した問題に対して責任を負う。
例えば、外科手術を行った際、メスの刃が折れ、折れた切り株が発見・除去が間に合わずに傷口に残ったため、患者が2年以上にわたって術後の不快感に悩まされ、再手術で除去した。その結果、病院が責任を負うことになった。
これは、患者とその家族が情報を得る権利を保護するためであり、外科手術、麻酔、輸血、その他の治療を受ける際に起こりうる危険性を知らせるために使用される。
科学技術の発展は客観的なものであり、私たちの世界は現実的で客観的なものであって、人間の主観的な考えで変えられるものではない。現在、医学は飛躍的な進歩を遂げたとはいえ、まだ神や女神の域には達していない。 科学技術や概念意識の限界により、現在の基準で完璧な手術を行う医師であっても、やむを得ない問題や合併症が発生することがあり、これが時代の限界である。かつて、開胸手術の死亡率は80%にも上ったが、今では5%以下にまで下がっている。
成人として、成人患者として、これらの問題を理解し、このリスクを冒して手術を受けるかどうか、自分で決断することができるはずだ。
医師は、手術中に起こりうるすべての状況を予測し、その対処法や最悪の結果を予見しておかなければならない。それを手術前に患者や家族に伝え、患者や家族が計量や判断をしやすいようにしておかなければならない。
もちろん、こうしたインフォームド・コンセントにサインしたからといって、医師がミスを犯しても責任を取らなくていいというわけではない。手術中に手術規則に違反して事故を起こしたのであれば、それは医師の責任となる。
逆に考えるんだ。 医者に切ってもらいたければ、同意しなければならない。もしあなたが同意しなければ、どの医師もあなたを切ろうとはしないでしょう。
意識不明の患者に家族も保護者もおらず、すぐに手術しなければ命が危ないという緊急事態であれば、病院の医療部門や交通警察などの行政部門(交通事故で多く見られる)が関連証明書や書類を発行し、直接手術に進む。
2007年、妻が陣痛に苦しみ、夫が手術のサインを拒否したために母子が死亡するというセンセーショナルな事件が起きた。病院が悪いのだろうか?どうやらそうではないようだ。医師は無力だった。 家族が治療を拒否した場合、医師は手術をすることができなかった。
医療機関管理規則第33条は、医療機関が手術や特殊検査を行う場合、患者の同意を得なければならず、患者の家族または関係者の同意と署名を得なければならないと規定し、患者本人の意見を得ることができない場合は、患者の家族または関係者が患者の同意と署名を得なければならないと定めている。患者本人、家族または関係者の意見と署名を得ることができない場合、主治医は次の段階に報告し、医療機関の長の許可を得てから手続きを進めるものとする。
術前署名は病院側の責任回避ではなく、患者を尊重し、患者の知る権利を具体的に示すものである。術前に、手術中に起こりうる様々な状況を患者に伝えることで、患者は不安を解消し、向き合う勇気を持ち、積極的に外科医に協力するようになり、医師と患者の関係がより調和し、患者の治療と回復に資するようになる。
手術前の署名は、生死にかかわる合意ではない。
医師には患者の人体を処分する権利はなく、治療を行う前に患者の許可を得なければならない。どのような手術にもリスクはつきものであり、それは両者の信頼関係を築くことによってのみ最小限に抑えることができる。
術前署名は免許証ではない
同法では、医療従事者は診断・治療行為の過程で患者の状態や治療方法について説明し、手術や特殊な検査が必要な場合は、患者とその家族に危険性を説明し、書面による同意を得なければならないと定めている。医療従事者がその義務を果たさず、傷害を引き起こした場合は、医療機関が責任を負う。
術前署名は、医療紛争の万能薬ではない。
近年、医師と患者の紛争が社会的な関心事となっており、病院の正常な業務に深刻な支障をきたしているが、多くの紛争は医師と患者の間のコミュニケーション不足が原因となっている。しかし、術前署名は、医師がリスクを十分に予見し、評価することを促進し、治療に貢献することができる。また、署名は患者の家族に病気の発生、発病、予後を理解させ、病気と闘う自信と勇気を高めることができる。
したがって、手術前に患者の家族に筆跡の認証を求めるのは、情報提供のためであって、免責のためではない。すべては患者のため、患者すべてのためである。病気に直面したとき、医師と患者は手を携えて並んで闘う同志であるべきであり、相互猜疑と予防ではなく、相互信頼と相互扶助であるべきである!
素人の皆さん、馬鹿なことを言わないでください。あれは同意書でもないし、権利放棄でもないし、権利放棄の効果もありません。すべての外科患者はそれにサインするし、手術後に何か問題が起きれば、同じように損害賠償を訴えることができる。それにサインしたら、訴えることは許されないのですか?
手術前の署名はインフォームド・コンセントであり、患者とその家族の情報を得る権利を守るために義務づけられている手続きである。つまり、どのような手術が行われるのか、手術後にどのようなことが起こりうるのかを患者に伝え、医師と患者の双方が署名することで、この手続きが実施されたことを証明しなければならない。患者に手術の方法やリスクについて知らせずに、直接手術することは可能ですか?
だから、それは通常のコミュニケーションの過程であって、免責されるものではない、何事も事前に最悪の事態を想定してはいけない。手術した医師は大きな責任とプレッシャーにさらされている、患者の問題を担当する医師はもっとマシなことができるのか?被告が懲戒処分を受けるのはいつものことだ。
加えて、このことは病気であり、キャッチは人生であり、患者や家族ができることは少なく、良い医師を見つけ、そしてライン上の彼を信頼し、他のあなたが参加し、解決する能力を持っていないので。
病院では、医師が手術前に患者とその家族に「これにサインしてください」と言う。多くの人は、手術前に患者の家族にサインを求める意味を理解していない。それは、結果を負担してほしいという要請なのだろうか?
患者は自己責任で手術にサインするのか?
存在しないんだ。
現実には、多くの病院がインフォームド・コンセントを、同意書に署名するという単純な手続きに落とし込み、インフォームド・コンセントの最も重要な2つの要素である実質と双方向のプロセスが単純化され、形式と受動的なコミットメントだけに注意が向けられてきた。インフォームド・コンセントに対する無理解と、その機能に対する一方的な訴えのために、インフォームド・コンセントは長い間、署名と同一視されてきた。
そのため、多くの患者やその家族は、インフォームド・コンセントを「生と死の道具」とみなし、個々の医師は、署名を免責の手段、つまり「あなたは署名して約束したのだから、何か問題があっても私には関係ない、私に責任を問うことはできない」と受け止めている。このような知識と実践は、インフォームド・コンセントの本質からかけ離れている。
実のところ、医師が治療の過程で過ちを犯し、落ち度がある限り、医師は相応の責任を負う必要がある。手術前に患者の家族に署名を求めることは、責任を回避することでも、自らの責任の結果でもない。たとえ患者がインフォームド・コンセントに署名したとしても、責任の要素が満たされている限り、それに対応する責任を負わなければならない。もちろん、医療の専門家、複雑、医療過誤やエラーなどの有害事象は、元の医療記録、医療評価報告書の必要性は、患者が自分の権利を守るために最善の方法を選択するのに役立つように、病院の障害、障害の大きさの割合、補償額を理解するのに役立つだけでなく、法的プロセスの基礎として。
手術を行う前に患者の家族のサインが必要なのはなぜですか?
医療機関が手術、特殊検査、特殊治療を行う場合、必ず患者の同意を得なければならず、家族または親族の同意を得て署名しなければならない。患者の同意が得られず、家族または親族がいない場合、またはその他の特別な事情がある場合、担当医師は診療計画を提案し、医療機関の長または医療機関の責任者の承認を得た上で実施しなければならない。
手術を受ける前に患者の家族に署名を求めることは、患者のインフォームド・コンセントの権利を守るための措置である(ただし、現在の手術の署名制度では、手術への同意の署名権は家族やその他の第三者に与えられている)。では、インフォームド・コンセントの権利とは何か。インフォームド・コンセントの権利とは、医療・司法実務においては、完全な市民的能力を有する患者およびその被権限者、または完全な市民的能力を有しない後見人およびその被権限者が、治療活動において患者の状態について説明を受け、医療従事者が提案する治療計画に基づいて自発的に選択する権利と理解することができる。
近代社会の文明が発展する一方で、医師と患者の信頼関係は希薄化し、法律は道徳の最底辺となる。 医師と患者の最低限の信頼関係を守るために、法律に規定された本来の権利として、インフォームド・コンセントの権利は、インフォームド・コンセントの同意書に署名することを最低限の基準として医療現場で具体化され、その最も典型的な形態が手術前の同意書への署名である。
その後、医療の発展や患者の権利意識の高まりとともに、さまざまなインフォームド・コンセントが次々と登場し、その署名は医療行為の適法性を担保するために必要な要素となった。その主なものは、集中治療室への入院同意、治療拒否、自動退院同意などの病態に関するインフォームド・コンセント、麻酔に関するインフォームド・コンセントなどの手術に関するインフォームド・コンセント、消化器内視鏡検査に関するインフォームド・コンセントや輸血に関するインフォームド・コンセントなどの特殊な検査や治療に先立つインフォームド・コンセントなどである。
要するに、患者の家族が署名する前に手術を行うためのプロセスであり、病気に直面して、いくつかのケースでは、時間が非常に重要であり、家族の一員として、今回は、医師とできるだけ早く署名することは間違いなく賢明な動きである、結局のところ、遅延時間は、患者の救助を遅らせ、最高の時間は、信頼、医師と患者の精神で、病気に対処するために、最も重要なことです。

現在では、手術にしろ外科手術にしろ、手術前に手術インフォームド・コンセントにサインをしなければなりません。手術のインフォームド・コンセントは、医師と患者の立場が違うため、捉え方も異なります。
手術同意書は医師と患者との間で交わされる重要な法的文書であり、医療関係者は手術同意書を自らを守るための「お守り」としている。しかし、多くの患者や患者の家族は、これは医師が責任を放棄していると考え、また、病院が人の危険に乗じていじめ契約や生死契約を結んでいると考える人もいる。
この問題から、医師は安全を求め、患者は医師に全責任を負わせ、手術がうまくいけばそれでよしとし、うまくいかなければ医師と患者の対立が表面化するという、昨今の医師と患者の対立の深刻さがうかがえる。
呉医師は、手術のインフォームド・コンセントが署名の必要性を示していると感じているようだが、ここで私の意見を述べる。
どんな外科手術にも、麻酔のリスク、出血のリスク、臓器損傷のリスクなどのリスクがある。医師も人間であり、多くのリスクは時に避けることが難しく、麻酔のリスクを例にとると、ほとんどの人は麻酔薬にアレルギーはありませんが、世界はとても広く、麻酔薬にアレルギーのある人は常に存在し、麻酔薬アレルギーのために死亡した患者もいます。
患者には選択権があり、インフォームド・コンセントを受ける権利があり、手術を受ける前にそのリスクを知る権利があり、リスクを知った後、手術を受けるか受けないか、自分の健康をどのように処分するかを選択する権利がある。医師には、患者の同意なしに患者の身体を処分する権利はない。手術前にインフォームド・コンセントに署名することが重要なのはこのためです!
手術にはリスクが伴うものであり、患者が手術前に緊張することは主治医も理解しているが、それはどうしようもないことであり、主治医もそれを望んでいるわけではない。 しかし、主治医には手術のメリットとリスクを患者に伝える義務があり、手術を選択するのであれば、患者はそのリスクを負うべきである。
医者も仕事であり、事故が起こることを誰も望んでいない。 手術がうまくいかなければ訴えられるリスクがあるのなら、誰があえて医者になろうとするだろうか?
どう思う?
この質問と回答はサイト利用者のものであり、サイトの立場を代表するものではありません、侵害など、削除するには管理者に連絡してください。