薬を飲んでも高血圧が下がらない原因は?
薬を飲んでも高血圧が下がらない原因は?
高血圧は中高年に多い慢性疾患であり、4~5人に1人は高血圧患者がいるといわれる。 高血圧の重大な合併症である脳卒中や心筋梗塞は、中高年が予防に力を入れるべき循環器疾患であり、降圧の目的もそこにある。では、降圧剤を服用してもなお高血圧が続く高血圧患者がいるのはなぜか。次に、Medical Senlutionが解説します。
多くの高血圧患者が降圧剤を服用した後、血圧の改善が本当に理想的ではなく、たとえ2種類以上の降圧剤を併用しても、血圧は変動を繰り返しやすく、一部の患者は降圧剤の強度が十分でないのではないかと疑問に思うかもしれないが、これは理由の一面に過ぎず、この際、さまざまな側面を組み合わせて総合的に分析する必要がある:
服薬を守るかどうか。すべての高血圧患者は終生治療が必要であり、ほとんどの高血圧患者は終生服薬が必要であるが、現在一般的に使用されている降圧剤は血圧を下げる時間を24時間しか維持できず、1日1回の服用が必要である。一部の高血圧患者は夜間の血圧コントロールが難しく、就寝前に服薬する必要があり、24時間血圧を基準にコントロールするためには、1日2回の服薬が必要な場合もある。降圧剤の中には、血圧をコントロールするために、服用を中止してから数日間服用する必要があるものもある。したがって、一部の高血圧患者が標準的な血圧コントロールに至らないのは、治療コンプライアンスが悪いためであり、医師の指示に従って時間通りに薬を服用せず、薬の量も守っていないことが、高血圧の一般的な原因でもある。医師の処方通りに服薬してこそ、血圧をスムーズにコントロールし、基準値に到達させることができる。服薬を省略した後は、血圧の変動が脳卒中や心筋梗塞などの心血管イベントを誘発しやすくなるため、服薬を守ってこそ心血管イベントのリスクを減らすことができる。
薬剤の併用は不合理である。病気の進行に伴い、ほとんどの高血圧患者は薬の併用を必要とする。つまり、降圧薬と他の薬の併用が基本であるが、すべての降圧薬が同じ降圧機序の薬を併用できるわけではない。例えば、ニフェジピンとアムロジピンは、どちらも降圧効果は高いが、血圧降下の末梢動脈の拡張を介した降圧機序は同じであるため、併用することはできない。サルタン/プリリジー降圧薬とβ遮断薬(メトプロロールなど)の降圧機序は異なるが、その降圧機序は一部重複しており、併用後の降圧作用の重畳は好ましくないため、好ましい併用降圧療法には属さない。プリリジー降圧薬とβ遮断薬は心筋梗塞による死亡リスクを低下させることができるため、関連する心病変を有する患者は両者を併用することが可能であり、予後の改善が重視される。現在、望ましい降圧薬の併用療法は、ジフェンヒドラミン+プリロセック/サルタン降圧薬、プリロセック/サルタン降圧薬+利尿薬、ジフェンヒドラミン+利尿薬、ジフェンヒドラミン+β遮断薬である。
(iii)生活習慣が改善されていない。高血圧の治療は総合的な治療であり、降圧薬を服用するだけでなく、生活習慣を改善する必要がある。降圧薬の一部は、プリロセック/サルタン降圧薬のように、生活習慣を改善した後に降圧効果を発揮することがあり、減塩食は血圧を下げるのに効果的である。したがって、降圧薬を服用している患者さんで、血圧が長期間基準値に達していない場合は、ナトリウムを1日6g未満にコントロールする、新鮮な野菜や果物を多く摂る、毎日30分の有酸素運動を心がける、体重を減らす、禁煙やアルコールの制限など、生活習慣が改善されているかどうかに注意を払う必要がある。さらに、高血圧患者は、降圧剤と併用すると降圧効果に影響を及ぼす拮抗降圧作用を持つ薬剤があることにも注意する必要がある。
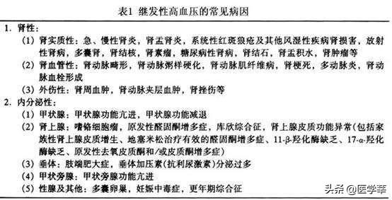
(iv)二次性高血圧の除外高血圧患者の約90~95%は血圧上昇の原因が特になく、これを一次性高血圧と呼びますが、降圧治療後に血圧を目標範囲にコントロールすることが可能です。しかし、高血圧患者の約5~10%は血圧上昇の原因が明らかで、これを二次性高血圧と呼びますが、この部分の患者は、薬物による血圧降下だけに頼っていると、高血圧の原因が取り除かれていないため、血圧を目標にコントロールすることが難しく、血圧の変動を繰り返したり、あるいは高血圧のままであったりします。高血圧の原因は取り除かれていない。したがって、薬物療法を行っても血圧が高いままであれば、二次性高血圧の可能性を除外する必要がある。二次性高血圧の可能性が否定されなかった患者でも、治療後に血圧が160/100mmHg以上の変動を繰り返し、2種類の降圧薬でコントロールできない場合は、腎疾患、腎血管疾患、閉塞性睡眠時無呼吸症候群、内分泌疾患などの二次性高血圧の可能性を除外することが推奨される。
以上をまとめると、高血圧患者に対して降圧薬を服用した後、それでも血圧が基準値にコントロールされない場合は、医師の服薬指導を遵守し、時間や服薬量を守っているか、薬剤の組み合わせは妥当か、生活習慣を見直すべきか、拮抗降圧効果のある薬剤を同時に服用すべきか、二次性高血圧の有無などを総合的に検討し、より良い降圧効果を発揮できるように降圧プログラムを調整し、血圧を基準値にコントロールすることに役立てる必要がある。
読んでくれてありがとう!
間違っていたら訂正してください! 遠慮なくコメント欄で質問し、共有してください!
注:本記事の内容は、健康科学としてのみ意図されたものであり、医学的なアドバイスや意見として意図されたものではなく、医学的指導として適格なものではありません。
高血圧は一般的な慢性疾患であり、患者数が多く、徐々に若年化する傾向にあるため、十分な注意を払い、積極的に標準化された治療を行う必要がある。しかし、我々はまた、開発することができ、いくつかの高血圧患者は、薬の場合でも、血圧がうまく制御されていない、これはどのようにですか?
高血圧の発症は、遺伝、生活習慣など様々な要因に影響される。高血圧は、一次性高血圧と二次性高血圧の2つに大別され、一次性高血圧の原因は不明であるが、二次性高血圧の原因は明らかである。
血圧上昇の一般的な原因は、①不合理な食事、長期の喫煙、アルコール、運動不足、肥満や過体重、不規則な生活、感情的な興奮などの生活習慣への介入を遵守していない、②標準的な薬物療法を行っていない、薬を服用しているが、薬の定期的な使用を遵守していない、または不十分な薬物療法など、③二次性高血圧の存在は、二次性高血圧である可能性があり、二次性高血圧の原因は明らかであり、血圧の基礎疾患の治療は正常に戻すことができますが、。基礎疾患を治療しなければ、血圧は変動と上昇を繰り返す。
ご質問があれば、記事の最後にコメントを残して議論してください。著者をフォローして、健康に関する知識を毎日更新しましょう。
高血圧は国内で一般的な慢性疾患だが、血圧が標準に達している人は約16.8%しかいない(2015年のデータより)。
薬を飲んでいるのに血圧が下がらないのはなぜ?あなたは以下の点に注意を払っていないかもしれません。
1.ライフスタイル血圧のコントロールは総合的な管理のプロセスです。降圧剤を服用しても、生活習慣に気をつけなければ、血圧をコントロールし続けることは難しくなります。服薬の有無にかかわらず、高血圧は行うべきです低塩、低脂肪ダイエット。適度な運動で健康的な体重を維持し、禁煙と禁酒を心がけ、前向きで楽観的でリラックスした精神状態を保つ。

2.投与時間。私たちの血圧の正常な変動は、一般的に日中に2つのピークがあり、現在の「二重の山と谷」を提示する。したがって、降圧効果を発揮させるためには、血圧の生理的な変化に合わせて薬を服用する時間を決める必要がある。ほとんどの人は経口長時間作用型(1日1回)降圧剤は朝7時ごろ、中作用型(1日2回)は夕方16時ごろ、短時間作用型(1日3回)は早朝の起床時、午後1時ごろ、午後6時ごろにそれぞれ服用する。ただし、血圧のリズムが普通の人と違う人もいるので、服薬時間を調整するためには、24時間外来血圧測定で血圧の状況を観察する必要がある。

3.降圧効果を得るには1剤では不十分である。高齢の高血圧患者の中には、血管が硬化する現象がしばしば見られるため、1種類の降圧剤では希望する血圧値を達成できず、2種類、あるいは3種類の降圧剤を併用して血圧を下げる人が多い。また、慢性腎臓病、脂質異常症などの他の慢性疾患と合併している場合は、降圧効果をスムーズに得るために、より多くの降圧剤を併用する必要があります。
4.二次性高血圧を除外する。高血圧の家族歴もない若い高血圧患者(ほとんどが30~40歳)の中には、血圧の初期値が高いものがあるが、このタイプの高血圧は、腎実質疾患、腎動脈狭窄症、大動脈狭窄症、前アルドステロン症などの他の原因による二次性高血圧である可能性があり、除外するために検査が必要である。
私の答えがお役に立てば幸いです。
私はハオ・ヤン博士です。一般的な病気と複数の病気の診断と治療、慢性疾患の診断と治療、健康科学に重点を置いています。
ドクター・ホヨ・オン・ヘルス」へようこそ。

循環器専門医である周先生とあなたの健康に注目していただき、ありがとうございます。
血圧がコントロールできない原因は、多くのカテゴリーに分けられますが、私はこの分野を特に深く理解していますので、血圧がコントロールできない原因をお話ししましょう。
体内の血液の流れは心臓と血圧に依存しており、血圧は感情や環境、食事などによって変動する。血圧に影響する要因を理解するために、心臓と動脈を水道とゴムホースに例えてみよう。細い蛇口をひねると水の圧力が下がり、ゴムホースから水が滴り落ちるだけになり、大きな蛇口をひねると水の圧力が上がり、水が遠くまで飛び出す。
基本的にわかることは、水胸が大きくねじれ、咽喉頭の直径が小さくなると血圧が上昇するということである。
血圧に影響を与える主な要因は、心臓の拍出量と周囲の血管の抵抗である。心拍出量は、簡単に言えば心臓が送り出す血液の量である。心拍数と拍動量に関係し、拍動量は各心房収縮時に送り出される血液量で、送り出される血液量が多いほど心拍出量は多くなる。血圧がコントロールできなくなる原因は、次のように知ることができる。
したがって、血圧は上がるだけで、下がることはなく、何度測定しても血圧が高いままであれば、降圧レジメンを調整する必要がある。

薬を飲んでも高血圧が下がらない原因は?
高血圧患者の多くは、薬を飲んでも血圧が高いままである。難治性高血圧なのでしょうか?王薬剤師がお答えします。
難治性高血圧とは?
難治性高血圧(または難治性高血圧)は高血圧患者の約15〜20%を占める。医学的な難治性高血圧の定義は、十分な量の降圧薬(利尿薬を含む)を3種類、生活習慣の改善に基づいて合理的に投与してもなお血圧が目標値を超えている、あるいは血圧を目標値まで上げるためには少なくとも4種類の薬剤が必要である、というものである。
実際、難治性高血圧に該当する人はそれほど多くなく、不健康な生活習慣のために血圧が不安定な人の方が多いかもしれない。

なぜ血圧のコントロールは難しいのか?
そもそも、生活習慣を改善するのは簡単なことではない。患者さんは、食事で油や塩分を摂りすぎていないか?いつも中途半端な禁煙をしていないか?じっとしているのが億劫で、血圧と一緒に体重も増えていませんか?夜も眠れないほど緊張し、完璧を追い求めすぎているのは、生活上のストレスが多すぎるからではないか?千里の道も一歩からということわざがあるように、黙って一歩を踏み出しましょう!
第二に、十分な量の薬を合理的に服用することは容易ではない。多くの患者は、"生涯投薬 "が "副作用 "を引き起こすことを恐れ、合併症が発生するまで、拒否または遅延、不規則な薬物療法、それは後悔するには遅すぎる。利尿薬、β遮断薬による糖代謝、脂質代謝を恐れて、断固として薬を使用せず、その結果、クリニックで偽耐治性高血圧の患者になってしまうことも珍しくない。
ここでも、不適切な血圧測定方法(測定時の姿勢が正しくない、上腕の太さに合ったカフがないなど)、白衣高血圧、降圧薬の併用(経口避妊薬、副腎ステロイド、コカイン、甘草など)、慢性疼痛、長引く不安なども、偽「難治性」の原因としてよく知られている。

本当に治療が難しいのは、ほとんどが "二次的なもの "だ。
もちろん、本当に "難治性高血圧 "を放っておくわけにはいかない。 上記のような病態がなく、血圧のコントロールが本当に難しい場合は、専門医による二次性高血圧のスクリーニングを開始する時期に来ている。一般的な二次性高血圧には、主に腎性高血圧と内分泌性高血圧がある。
腎高血圧は腎実質性高血圧と腎動脈性高血圧に分けられる。腎動脈性高血圧は若い女性と高齢男性に好発する傾向がある。突然の血圧コントロール不能、腹部雑音、原因不明のクレアチニン上昇、四肢間の過度の血圧差がある場合は、腎動脈狭窄を強く疑わなければならない。
内分泌性高血圧は主に副腎に集中しており、コルチゾール症、褐色細胞腫、原発性アルドステロン症などがある。最近急に満月様の赤ちゃんのように顔が丸くなった、夜尿がある、手足がだるい、血圧が高かったり低かったりする場合は、内分泌性高血圧症が強く疑われます。まず副腎の超音波検査を行うとよいでしょう。大きな腺腫は通常検出できますが、小さな過形成や結節はCTでしか検出できません。

結論として、難治性高血圧の治療はそれほど難しいものではなく、主治医との密接な協力と根気強さがあれば、大半の血圧は下げることができます。注意しなければならないのは、生活習慣の乱れや二次的な高血圧の原因は、若い人に多いということです。高血圧は、生活習慣の改善と主な原因の適切な治療で治る可能性があります。したがって、若年者の高血圧に対しては、「早期発見、精密検査、早期治療」を重視することが重要である。
心血管病と脳血管病の知識をわかりやすい言葉で広め、健康な中国のために微力ながら尽力している王薬剤師です。もし私の回答がお役に立つようでしたら、「いいね!」をお願いします!また、高血圧に関する質問がありましたら、メッセージを残してください!
高血圧に対する西洋の薬物療法には、1.利尿薬 2.血管拡張薬 3.心臓受容体拮抗薬といういくつかの主要なカテゴリーがある。高血圧は、単に心臓血管の機能不全の結果として捉えられている。実際には、高血圧のほとんどは頚椎性高血圧であり、頚椎の病変は頚椎症の臨床症状によって引き起こされる上方活性化システムの血圧中枢に影響を与える。多くの人は薬を飲む必要はなく、頚椎を温め、風を通さないように注意すればよい。このタイプの高血圧の人は、温水バッグ温湿布を1日3回、1回1時間で試すことができます。1ヶ月続ける。首にスカーフを24時間巻いて保温する。また、血圧は、ベッドに横になって空になってから朝起きて測定する必要があります。これが標準血圧である。
降圧剤には西洋医学と漢方薬があり、漢方薬はその選択さえ間違えなければ、確かに薬価を下げることができる。
痰湿閉塞、気血瘀!
この質問と回答はサイト利用者のものであり、サイトの立場を代表するものではありません、侵害など、削除するには管理者に連絡してください。