ニキビは治るのか?
ニキビは治るのか?
ニキビは治りませんが、ある年齢に達すると基本的になくなります。たとえば、私たちの親が50代、60代になったとき、まだニキビがあるでしょうか?思春期にニキビができていた時期は過ぎているので、ニキビはできません。
ですから、年齢的に見れば、ある程度の年齢になればニキビは治ります。でも、私たち若い人、あるいは30代の中高年でも、ニキビは時々できます。
思春期にできる原因は、主に高アンドロゲン血症、毛包の皮脂腺管の異常な角化、プロピオニバクテリウム・アクネスの感染とそれが誘発する炎症反応、遺伝、仕事のプレッシャー、スキンケア製品の使用などに関係している。
ある日突然、辛くて刺激的な食べ物を食べたり、お酒を飲んだり、夜更かしをしたり、化粧品の使い方が悪かったりすると、顔にニキビができる。辛くて刺激的な食べ物を食べたり、お酒を飲んだり、夜更かしをしたり、化粧品を不適切に使ったりすると、顔にニキビができる。
にきびが現れたら、にきびの形やレベルに応じて系統的な治療を行い、にきび跡や凹みを増やし、顔面を醜くする炎症型にきびを避けるために、にきびを適度なレベルに保つ。
だからこそ、やみくもにニキビ撲滅を追い求めるべきではないのだ。
ニキビはある時期の人体の病気に過ぎないので、治療可能であり、あまり心配する必要はありません。他の病気と同じように、治療の効果には個人差があります。ほとんどの患者は完治しますが、部分的にしかコントロールできない患者もいます。全体的には、年をとるにつれて良くなっていく。
適切に治療すれば、ほとんどの場合、その重症度や瘢痕を軽減することができる。ニキビ治療の期間は、ニキビの種類や重症度、患者の年齢によって異なる。重要なことは、ほとんどの患者が個人差に応じたメンテナンスと治療を必要としているということである。
自分で薬を選ぶ場合は、説明書をよく読み、指示通りに使用すること。使用後、皮膚が厚くなったり、炎症を起こしたりした場合は、使用頻度を減らすか、あるいは使用を中止してください。
良い習慣を身につけてほしい:
35℃のぬるま湯で硫黄などの脱脂・消炎効果のある石鹸で優しく患部を洗い、皮脂腺を開いておく;
水を多く飲み、新鮮な野菜や果物を多く摂る。炎症性にきびの再発を防ぐために、脂肪分や糖分の多い食事を控え、辛いものや刺激の強いものを避け、腸内環境を整える。
悪い癖を直してほしい:
頻繁に絞らないだけでなく、衛生面にも注意し、皮膚を清潔に保つ。真皮を傷つけ、皮下結合組織の異常増殖を起こさないようにする;
油性の化粧品、日焼け止め、ファンデーションなどを使用しないでください②は、良い保湿ローションを使用することをお勧めします、そのように脂性肌より多くの水は、油分の分泌のバランスをとるために、脂性肌の役割を向上させる。
また、ほとんどの子供たちが思春期であり、人生において自信をつける時期であるという事実もあります。 繰り返すにきび発作のために、多くの人々が不安や低い自尊心に苦しんでいます。不適切な治療が美観に影響する傷跡を形成することを心配することも多いのですが、心配の思いを払拭するために、私の回答をよくお読みになることをお勧めします。ニキビ治療に対する自信をつけさせ、治療やケアに積極的に協力させる。
上海中医薬大学附属中医薬城市病院の李平主任医師は言う。
ニキビ患者は、食生活、日常生活、外用クレンジング、日々のケアに気を配る必要がある。薬や治療法の処方、患者とのコミュニケーションに加え、健康教育も臨床医にとって非常に重要である。
I. 野菜と果物をもっと食べる
ニキビの症状を誘発・悪化させる辛い食べ物や甘い食べ物を控える。
第三に、夜更かし、長時間のパソコン使用、日光浴を避ける;
第四に、顔の皮膚の洗浄、保湿、皮脂分泌の抑制に注意を払い、腸を開いておく。
第五に、にきび患者は心理カウンセリングを受けるべきで、特に重症のにきび患者は、不安、抑うつなどの心理的問題を引き起こしやすい。そのため、そのような患者も必要な心理カウンセリングに協力する必要がある。
第六に、にきび患者のために、彼の地元のクリーニングも非常に慎重であり、水や適切なクレンジング製品を選択する必要があり、皮膚、フケ、細菌の混合物の表面に余分な油を除去するが、過度の洗浄であってはならない。
7、独自のスクイズを遂行するためにあなたの手を使用しないでください、にきびや炎症性丘疹の損傷は、窪んだ傷跡の形成後に押しつぶされ、自分自身を絞る傾向がある。
第8に、ニキビ患者の皮膚バリアが損傷しているため、しばしばビンクリスチンなどの抗ニキビ薬を長期的に内服または外用するが、これは皮膚バリアの破壊を悪化させ、皮膚が過敏になる傾向がある。したがって、薬物治療、物理療法、ケミカルピーリングに加えて、時には皮膚のバリア機能を維持し、修復するためにスキンケア製品の有効性を使用する必要があります。皮膚過敏症を伴っている場合は、保湿外用剤を使用して過敏症を緩和し、油分をコントロールする必要がある。局所病変は、肌が脂ぎった毛穴や他の症状として現れるような抗ニキビスキンケア製品を使用することができ、オイルコントロール保湿ゲルを選択する必要があり、オイルパッケージ水より脂っこいスキンケア製品のクリームの使用に行くことはありません。
日焼け止めやアイソレーションクリームなど、脂っこいスキンケア製品は使わない。

にきびは、にきびの通称であり、毛包の皮脂腺の慢性炎症性皮膚疾患であり、皮膚科ではよくみられる疾患で、顔面、額、背中など皮脂腺の多い部位に発生することが多い。ニキビは、面皰、丘疹、膿疱、結節などの多形性病変を呈する。

ニキビができる原因は遺伝、ホルモンの変化、プロピオニバクテリウム・アクネスの感染、環境要因、生活習慣、心理的要因などさまざまである。思春期および成人の約90%がにきびに悩まされている。 にきびは思春期以降に改善することが多いが、成人期まで続くことがあり、その結果、永久的な瘢痕が残り、心理的および対人関係に悪影響を及ぼす。

つまり、「にきび」は皮膚病であり、薬物治療に取って代わることはできない。
ニキビ治療薬は主に外用薬と内服薬に分けられる。以下に説明する:
01
外用薬
外用薬には主にレチノイド、過酸化ベンゾイル、抗菌薬、二硫化セレンなどがある。
1、レチノイド
レチノイド外用薬は、面皰、丘疹、膿疱を特徴とする軽度から中等度のざ瘡に適応がある。現在一般的に使用されているレチノイド外用薬には、第一世代のオールトランス型レチノイドクリームまたはジェル、イソトレチノインジェル、0.1%アダパレンジェルなどの第三世代レチノイドがある。アダパレンの総合有効率は75~95%で、安定で温和であり、有効性と安全性のプロファイルは良好である。
一般的な副反応:
局所の紅斑、皮剥け、つっぱり感、灼熱感などの軽度の皮膚刺激反応があるが、投与期間とともに徐々に消失する(通常2週間以内)。

通常、毎晩20~30分後にニキビ跡やニキビができやすい部位の表面に塗布し、肌が十分に乾いてから、薬の刺激を最小限に抑えるために塗布後30分以内に水分補給と保湿製品を使用する。
注意が必要だ:
日光はレチノイドによる皮膚障害を悪化させ、紫外線の発がん性を高めるので、光の使用は避ける必要がある。
レチノイド外用薬には催奇形性があるので、使用前1カ月、使用中、使用中止後少なくとも3カ月は必ず避妊すること。
2、過酸化ベンゾイル
過酸化ベンゾイルは、アクネ菌を殺菌し、ニキビを溶解し、収斂剤として作用する過酸化物である。過酸化ベンゾイルはプロピオニバクテリウム・アクネスの抵抗性を低下させ、炎症性ざ瘡(主に膿疱性)の治療において選択される外用剤のひとつである。
一般的な副反応:
皮膚のほてり、かゆみ、チクチク感、乾燥、発赤を伴う接触性皮膚炎を引き起こす可能性がある。
過酸化ベンゾイルは現在、2.5%、5%、10%の濃度で臨床使用されている。一般的には低濃度から使用され、にきび病巣の表面に局所的に塗布される。単独でも、レチノイドや局所抗菌薬と併用することもできる。併用する場合は、レチノイドを夜、過酸化ベンゾイルを昼に使用するか、2剤を交互に使用することが重要である。
3、抗菌剤
抗菌クリームには、フシジン酸クリーム、メトロニダゾールジェル、複合クリンダマイシンジェルなどがある。
フシジン酸クリームはプロピオニバクテリウム・アクネス(Propionibacterium acnes)に対して良好な殺傷効果と抗炎症活性を有し、他の抗菌薬との交差耐性を生じない。しかし、フシジン酸はアクネ菌に薬剤耐性を誘導する傾向があるため、臨床では過酸化ベンゾイルやレチノイド外用薬と併用されることが多い。
4、二硫化セレン
2.5%二硫化セレンウォッシュは、真菌、寄生虫、細菌を抑制する能力があり、皮膚の遊離脂肪酸含量を減少させることができるので、皮脂分泌が多いために起こるニキビに適している。皮膚を清潔にした後、二硫化セレンローションをよく振り、目や他の粘膜(口や鼻)を避けて綿棒でニキビ跡の表面に塗布し、3~5分後に水で洗い流す。

5, その他
5%~10%の硫黄ローションと5%~10%のサリチル酸クリームまたはジェルは、プロピオニバクテリウム・アクネスを抑制し、軽度の剥離作用と抗菌作用があることが知られており、ニキビ治療にも使用される。
外用抗菌薬や抗炎症薬の使用は、一般的にニキビ病巣に垂らすことが推奨されている。レチノイド外用薬は、抗微小面皰作用があるため、病変部と尋常性ざ瘡の両方に塗布することが推奨される。ニキビ治療には通常8~12週間またはそれ以上かかるので、長期戦になることを覚悟してください。
02
内服薬
内服薬には主にレチノイド、抗菌薬、ホルモン剤が含まれる。
1
レチノイド
イソトレチノインは、にきびを長期にわたって緩和、あるいは「治癒」させることができる唯一の薬である。イソトレチノインは、皮脂腺分泌の有意な抑制、毛包真皮腺管閉塞の軽減、開口性の維持、プロピオニバクテリウム・アクネスの増殖および繁殖の抑制、抗炎症効果を達成するための炎症性メディエーターの減少など、ニキビのあらゆる病的側面に作用する。イソトレチノインは、少量(0.25~0.5mg/kg/日)の全治療期間(通常6ヵ月)において有効で、忍容性が高く、安全である。

一般的な副反応:
レチノイドの副作用は、口唇および皮膚の乾燥、口唇炎、落屑、そう痒症、発疹、羞明、食欲不振、疼痛、抑うつなど、ビタミンAの過剰摂取による臨床症状と類似している。多くは可逆的で、服薬中止後徐々に回復する。
注意が必要だ:
服用中は血糖値、血中脂質、肝機能、クレアチンホスホキナーゼを定期的にチェックする必要がある。イソトレチノインには明らかな催奇形作用があるため、女性患者は治療前、治療中、治療後3ヶ月間は厳重に避妊し、治療中に意図せず妊娠した場合は中絶しなければならない。
また、イソトレチノインはテトラサイクリン系抗生物質(脳腫瘍偽症のリスクを高める)、ビタミンA(ビタミンA過剰症症候群を引き起こす)、高用量のサリチル酸またはインドメタシン(イソトレチノイン中毒のリスクを高める)、カルバマゼピン(カルバマゼピンの血中濃度を低下させる)、ワルファリン(ワルファリンの抗凝固作用を増強する)と併用すべきではない。
2、抗菌剤
にきび治療における抗菌薬の使用は、投与量と治療経過を標準化すべきである。通常、ミノサイクリンとドキシサイクリンは100mg/日を1日1~2回経口投与し、テトラサイクリンは1.0g/日を2回に分けて空腹時に経口投与し、エリスロマイシンは1.0g/日を2回に分けて6~8週間かけて経口投与する。
使用の原則はこうだ:
(1)個人使用、特に長時間の外用は避けること。
(2) 治療は適切な量から開始すべきである。
(3)2~3週間治療効果がない場合は、中止または他の抗菌薬に切り替える。
(4)耐性菌の発生を避けるため、十分な治療期間を確保し、断続的な使用は避ける。
(5)治療経過を無原則に延長すべきではなく、ましてや維持治療や再発予防の手段として延長すべきではない。
3, ホルモン
ホルモンには抗アンドロゲンとグルココルチコイドしか含まれない。
抗アンドロゲン
女性のにきびは、しばしば抗アンドロゲンで治療されます。一般的に使用されるのは、スピロノラクトンを含む避妊ピル(エストラジオール・シプロテロン、エストラジオール・ドロスピレノンなど)です。避妊ピルは通常、月経周期の1日目から1日1錠を21日間服用し、7日間ピルを休薬した後、再び21日間ピルを服用することを2~3ヵ月間繰り返し、6ヵ月以上の治療コースで効果を発揮します。
一般的な副反応:
主に子宮出血と深部静脈血栓症で、体重増加、乳房圧痛、心窩部不快感、肝斑を経験することもある。妊娠中、静脈血栓症や心臓病の既往歴のある人、35歳以上の人、喫煙者は禁忌。

通常、スピロノラクトンとして1~2mg/(kg.d)、通常1回20mgを1日2~3回3ヵ月間経口投与し、効果が発現するまで4~6ヵ月間投与する。 副作用は主に高カリウム血症で、その他に多尿、月経不順(用量依存性)、乳房圧痛、倦怠感、頭痛、めまいなどがある。
グルココルチコイド:
にきびは本質的に慢性炎症性皮膚疾患であり、グルココルチコイドは非常に強力な抗炎症剤として、短期間の使用で大きな抗炎症効果を発揮する。グルココルチコイドは、非常に強力な抗炎症薬であるため、短期間の使用で大きな抗炎症効果を発揮する。現在、グルココルチコイドは主に劇症型ざ瘡や合胞性ざ瘡に使用されている。グルココルチコイドは短期間に少量ずつ使用する必要があり、少量(30mg/日以下)のプレドニゾンを1週間使用すれば、かなりの効果が期待できる。重篤な高血圧、糖尿病、活動性の潰瘍がない限り、この用量でのグルココルチコイドの安全性は高い。
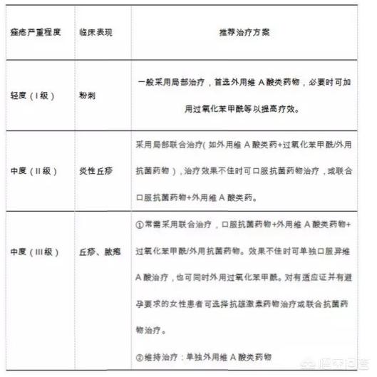
薬による治療は、ニキビのタイプによって治療方法が異なるため、段階的治療の基本原則に従うべきである。具体的な治療法については、以下の表を参照のこと:

薬剤師からのアドバイス:常に医師または薬剤師の指導のもとで使用すること!
上記はその結果である。ファン・ティン、首都医科大学北京天壇病院臨床薬学部、中国、北京回答を提供する!
ニキビは治すことができるが、それは多くの献身と努力が必要なものだ!タフネスがあります!家族のメンバーは、家族の遺伝的問題である可能性があり、いくつかの兄弟のにきびが停止しなかった、顔は背中も費やしている!2年間結婚し、家族のグループは、夫がああそんなにからかう成長する方法、恥ずかしい質問をした!義姉は、彼らはただ微笑み、少数の兄弟があることを知っている人!残念!家族はしばしば遅くまで起きて、飲酒、内分泌疾患、調整する方法を調整することはできませんので、塗抹標本に数十種類を購入する薬は、無駄である!たまに、私の義姉は、今私の兄は基本的に排除し、(妊娠のための準備)食事や休養に注意を払う、内分泌が調整されている、と述べた!残念ながら、私の家族はいつやめるかわからないが、顔や背中がパンパンになるほど疲れている!内分泌の調整は重要だ!漢方薬の老舗を探して、漢方薬で調整してもらいましょう!
尋常性ざ瘡(じんじょうせいざそう)とは、一般に「にきび」と呼ばれ、医学的には「尋常性ざ瘡」と呼ばれる、思春期に多く発症する皮膚疾患である。思春期には男女ともに発症し、男性の方が女性よりやや多いが、女性の方が男性より早く発症する。ニキビは思春期の80~90%に発生し、思春期を過ぎると自然に減少または消失する傾向があり、場合によっては30歳を超えても続く。にきびは自然治癒する傾向のある疾患であるが、にきびそのものだけでなく、未治療のにきびによる瘢痕は患者のQOLに深刻な影響を及ぼし、精神的ストレスや経済的負担をもたらすため、注意が必要である。
ニキビはある時期の人体の病気に過ぎませんので、治療可能ですのであまり心配しないでください。他の病気と同じように、治療効果には個人差があります。ほとんどの患者さんは完治しますが、一部の患者さんは部分的にしか症状を抑えることができません。全体的には、年を取るにつれて良くなっていきます。適切な治療を受ければ、ほとんどの人は重症度や瘢痕を軽減することができる。にきび治療の期間は、にきびの種類や重症度、患者の年齢によって異なります。重要なことは、ほとんどの患者さんには、個々に応じたメンテナンスと治療が必要だということです。自己治療を行っている場合は、説明書をよく読み、指示されたとおりに薬を使用する必要があります。使用後に皮膚が厚くなりすぎたり、炎症を起こしたりした場合は、使用頻度を減らすか、あるいは完全に中止する必要があります。
良い習慣を身につけてほしい:
35℃のぬるま湯で硫黄などの脱脂・消炎効果のある石鹸で優しく患部を洗い、皮脂腺を開いておく;
水を多く飲み、新鮮な野菜や果物を多く摂る。炎症性にきびの再発を防ぐために、脂肪分や糖分の多い食事を控え、辛いものや刺激の強いものを避け、腸内環境を整える。
悪い癖を直してほしい:
頻繁に絞らないだけでなく、衛生面にも注意し、皮膚を清潔に保つ。真皮を傷つけ、皮下結合組織の異常増殖を起こさないようにする;
油性の化粧品、日焼け止め、ファンデーションなどを使用しないでください②は、良い保湿ローションを使用することをお勧めします、そのように脂性肌より多くの水は、油分の分泌のバランスをとるために、脂性肌の役割を向上させる。
また、ほとんどの子供たちが思春期であり、人生において自信をつける時期であるという事実もあります。 繰り返すにきび発作のために、多くの人々が不安や低い自尊心に苦しんでいます。不適切な治療が美観に影響する傷跡を形成することを心配することも多いのですが、心配の思いを払拭するために、私の回答をよくお読みになることをお勧めします。ニキビ治療に対する自信をつけさせ、治療やケアに積極的に協力させる。
にきびの原因は、主に次の2つである。
その理由のひとつは、肌が脂性で皮脂腺が過剰に発達し、皮脂が過剰に分泌されるからである。毛穴が詰まっていたり、他の理由で水はけが悪かったりすると、皮脂腺からの分泌が続き、皮脂が毛穴に溜まって突出し、ニキビとなる。皮膚ニキビのもう一つの原因は、ホルモン分泌のアンバランスである。この原因は思春期に多い。ホルモンバランスの乱れは、間接的に皮脂の過剰分泌を引き起こし、ニキビの状態をさらに悪化させることもある。
ケルプ - ミネラルが豊富で、定期的に摂取することで血液のpHを調整し、皮膚の油分の過剰分泌を防ぐ。
ゴーヤ - ビタミンB、ビタミンCが含まれており、夏の暑さを除去するために火を下げるために重要な効果を持っており、にきびやそばかすによって引き起こされる肝臓の火の治療になることができます。
運動は、細胞の代謝と皮脂分泌の規則性を調整するために、精神が効果的なリラクゼーションを得ることができます。緑茶を多く飲み、タンニン酸の緑茶を無視することはできない。また、緑茶を醸造するために沸騰したお湯を使用することができ、それが冷めてから、あなたの顔を洗うために使用されるように、ショットを撮影するために繰り返し洗浄しばらく、長いニキビの場所、彼らはまた、緑茶のカップを飲むのに十分であるようにすることができます。
ニキビ肌用に作られた洗顔石鹸や洗顔料にこだわる。石鹸やアルコールフリーの成分は、ニキビにさらなる刺激を与えません。肌を洗いすぎてはいけない。過剰なクレンジングは細胞を刺激し、より多くの皮脂を分泌させ、悪循環を生むからだ。メイク落としとクレンジングは別々に行わなければならない。油分を含むメイク落としだけが、油分を含む化粧品を完全に落とすことができるからだ。
脂性肌をさっぱりと洗い上げるには、専用のスポンジを使うといい。手のひらで洗顔料をこすって泡立て、スポンジで泡を大きくする。首筋から口元、あご、頬、鼻筋の順にスポンジで優しくブラッシングし、最後にぬるま湯で泡を洗い流してから冷水で顔をなでる。
蒸気で顔を蒸し、毛穴の詰まりを取り、皮脂の分泌を抑える。また、キュウリをマスクとして使用すると、肌が引き締まり、滑らかで脂っぽくなくなる。アロマテラピーでベッドに入る1時間前に、熱い風呂に浸かり、その後、ボディローションの鎮静、ストレス軽減効果を使用して、緊張を緩和するために、良い、平和な睡眠を眠り、にきび自然痕跡なし。
ニキビができると、多くの人が手をぎゅっと握りたくなるが、これはあまり良い習慣ではない。手が不衛生になり、深刻な場合は感染症を引き起こし、ニキビを悪化させたり、傷跡を残したりする可能性があるからだ。
長いにきびは、主に内分泌疾患によって引き起こされる、食事に注意を払う必要があり、一部の人々は、スパイシーで刺激的な食品を食べるのが好き、この時間に注意を払うために、これらの食品は、あなたが食べることにこだわるなら、より多くのにきびを成長させる可能性があり、以下を食べるか、または食べないようにしてください。長いにきび期間も、便秘を避けるために、滑らかな腸の機能を維持するために、彼らの胃腸機能を調整する必要があり、通常、より多くの野菜や果物を食べ、いくつかの粗い穀物は、消化を助長され、腸管が良好であり、にきびがたくさん減少する可能性があります。
アクネそれは治るのか?思春期の少年少女は若々しくエネルギッシュで、多くの年配者をうらやましがらせる。しかし、誰がにきびのために、彼らはそれについて心配している時間のこの期間を知っている、にきびの完全なまた、彼らの思春期に直面し、 "敵 "でなければなりません。治療する方法のすべての種類を使い果たしたい、効果は非常に明白ではない、にきびはまだ前後に成長している。だから、にきびは治すことができますか?以下は、にきびを治療する方法の詳細な説明です。

ニキビは治るのか?
専門家は、にきびは通常、10代の体内の過剰なホルモン分泌、皮脂腺の分泌、過剰な油の分泌をもたらし、過剰な油は甘樺の毛穴をふさぐことに起因していると指摘し、若い肌も特に壊れやすく、簡単ににきびの形成に感染している。にきびが主に10代の人々に流行するのは難しいことではありません。しかし、ニキビの生成はまた、過度の精神的ストレスに関連している、例えば、ホワイトカラーのオフィスは、多くの場合、過度のストレスだけでなく、ニキビになりやすい。
ニキビケアは、肌が保湿されすぎないように注意する必要があり、保湿ケア製品は肌への負担を増加させる。思春期の皮膚の油分泌は非常に十分であるため、メンテナンスは主にきれいでなければならないので、あまりにも油性のスキンケア製品の使用に苦しんでいない、あなたはにきび肌の特別なクレンザーを使用することができます。顔をきれいにする必要があります洗浄に注意を払うだけでなく、過剰にすることはできませんが、そうでなければ、皮膚は "乾燥 "錯覚を作成しますが、より多くの油の分泌。それは思春期のスキンケアは、ああ単純なものではないことがわかります。
患者の鼻はニキビができやすく、甘皮の毛穴をふさいだ黒ずみがニキビを作りやすいので、そのうちにきれいにする必要がある。酢で顔を洗うのは、ちょっとした良いレシピだ。にきびに対処するために特別に使用することができ、黒ずみ引き裂きマスクはまた、にきびの黒ずみを引き出すためにdiyマスクをすることができます。
ニキビを治すことは、ニキビに悩むすべての人の願いにすぎない。ニキビは風邪のようなもので、風邪薬を一度飲めば二度と風邪をひかないという宣伝文句を信じているのなら、その知能を疑うしかない。 ニキビは遺伝や食生活など、いろいろなことが原因でできる。どれかひとつでも当てはまれば、ニキビはできる。一つのことを気にする限り、ニキビはできる。ニキビ跡やニキビを残さないニキビができる製品を見つけよう。これは究極のソリューションです。あなたに治療法を与えるためにプライベートメッセージのために私に従ってください

ランニングは万病に効く。以前は顔はニキビ跡だらけ、背中は吹き出物だらけだったが、朝5キロ、昼3キロ、夕方1時間、大量に汗をかきながら気持ちよく走り続け、顔や体の吹き出物が消えてからは、みんなから「どうしてこんなに肌がきれいになったの?
実際には、原理は非常に単純ですが、毛根が詰まっているため、にきびは、毎日汗をかき、単にプラグインする機会を与えていない、流水は家庭用ハブがヨモギを腐らせることはありません。
この質問と回答はサイト利用者のものであり、サイトの立場を代表するものではありません、侵害など、削除するには管理者に連絡してください。