糖尿病患者は、糖尿病足になることを恐れて、どのように自宅で自分の足をチェックすることができますか?
糖尿病患者は、糖尿病足になることを恐れて、どのように自宅で自分の足をチェックすることができますか?
糖尿病足とは、糖尿病患者の足または下肢遠位部に生じる病変であり、下肢血管障害および/または神経障害、さらに感染症により、骨折、潰瘍、壊死を起こす。
我が国では、糖尿病性足潰瘍は慢性外傷の主な原因の一つとなっており、三次病院では、切断の27.3%が糖尿病性足によるもので、非外傷性切断の56.5%を占めている。また、糖尿病性足の患者は、治療の過程で多くの費用を費やし、効果が遅く、費用は糖尿病性足病でない患者の2~5倍である。そのため、糖尿病足は患者と家族に大きな経済的負担を与えている。
糖尿病足に対する考え方を変える必要がある。足の潰瘍や壊死だけが糖尿病足と呼ばれるのではない。糖尿病足は6つのグレードに分類され、グレード1~5は肉眼で確認できる吹き出物、潰瘍、壊死である。しかし、グレード1~5の前にグレード0があることを見落としてはならない。グレード0は糖尿病足の最も初期の症状であり、病変の継続的な進展や悪化を防ぐことができる重要な時期でもあると言えます。したがって、糖尿病足の予防はグレード0に焦点を当てるべきである。 末梢神経障害、自律神経障害(検査で測定可能)、②末梢血管病変(下肢動脈の超音波検査で測定可能)、③過去に足潰瘍の既往がある、④鷲の足、シャルコー関節(無菌性炎症による変形関節)などの足の変形、⑤胼胝(たこ)や「鶏の目」を合併している。「失明または高度の視力低下、⑦腎病理(特に慢性腎不全)の合併、⑧高齢者または自分の足を観察できない人(特に一人暮らしの人)、⑨感覚障害(主に末梢神経障害に関連)、⑩糖尿病に関する知識不足(知識は健康に影響する)。
糖尿病患者の足の自己検診は重要である。1日1回、足を洗った後の夕方に行うのがよい。一日の重労働を終えた足は、腫れ、擦り傷、水疱、色の変化、痛み、しびれなど、自己検診で発見しやすい症状が現れやすい。
自己検診の際には、まず注意深く見ることである。見た目、色、摩擦で皮膚が赤くなっていないか、足の裏や足の指の色が濃くなっていないか、薄くなっていないか、足の表面や指の間に骨折や傷、筋肉の萎縮がないかなどである。これらの問題は、頻繁に自己検診を行い、いつもと変化がないかどうかを確認しなければわからない。高齢者や関節の硬い患者が自分で足の裏を見るのに抵抗がある場合は、小さな鏡を使って、鏡の反射を通して足の裏を見ることができる。
次に感じる。まず足の温度を感じるが、冷たいとか熱いとかはない。次に足のいろいろな部分を触ってみるが、感覚は同じではなく、しびれもなく、圧迫痛の感じもない。足背動脈の拍動を感じ、時計の真ん中の位置で指の腹を上にして足の甲に当て(一般的な位置は下図参照)、上下左右に動かして足背動脈の拍動点を探し、拍動が弱かったり感じにくかったりする場合は、血液の供給が悪い可能性があるので注意する。また、足のむくみがあるかどうかも触って押して確認する。触るときは右足と左足を交互に触り、両足の違いを比較する。
また、足の自己検診だけでなく、糖尿病足を予防するための生活上のポイントをいくつかまとめたので、参考までに下の表にまとめてみた。
糖尿病性足疾患は、糖尿病患者に起こる慢性合併症の中でも最も深刻で治療費がかかるもののひとつであり、糖尿病患者の切断の大きな原因となっている。糖尿病性足疾患は怖い病気ですが、効果的に予防できる病気です。糖尿病性足部疾患を予防するためには、糖尿病患者さんは血糖コントロールに加えて、自宅での足の保護とチェックをしっかり行う必要があります。
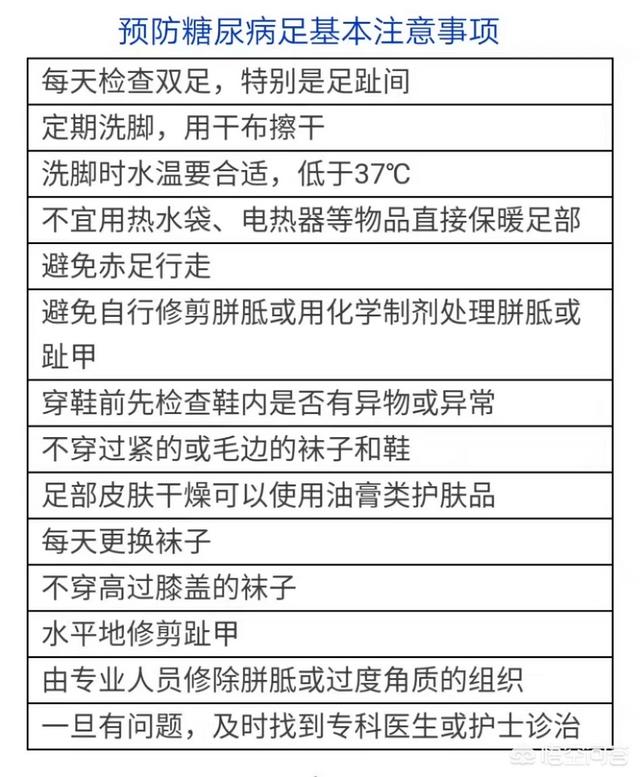
1、毎日ぬるま湯で足を洗い、足を洗うお湯の温度は体温を超えないように、つまり37度を超えないようにし、高すぎるお湯の温度で皮膚をやけどさせないようにする。
2、足を洗った後、慎重に足を観察し、亀裂、摩擦傷などがあるかどうか。
3、また、皮膚の色、温度などをチェックする必要がある場合は、濃い赤、紫、皮膚温度は、下肢の血液循環がされていることを示す低下し、糖尿病の足のリスクが増加し、一般的に足の保護にもっと注意を払う必要があります。
4.特に夜間の下肢のしびれ、しびれ、痛み、末梢感覚鈍麻、あるいは消失などの末梢神経障害があるかどうかを観察し、もしこれらの症状があれば、糖尿病性足症のリスクが高まります。両足の感覚がなく、足を保護するものがないため、足を傷つけてもなかなか発見できない。
5.適切な靴と靴下を履くこと 女性の砂糖使用者はハイヒールを避け、一般的にヒールは5cmを超えないようにする。ヒールの高い靴を履くと、足にかかる力が不均等になり、足の特定の箇所に過度の力がかかりやすく、足の怪我につながりやすい。靴も靴下も履き心地の良いものを選び、靴は足を挟まないようにし、靴下は足を締め付けないようにする。
質問のお誘いをありがとう!

糖尿病の足は糖尿病によって引き起こされるより深刻な合併症の1つであり、長期糖尿病患者の足を指し、簡単に損傷し、感染し、治癒することは容易ではなく、さらに病気のクラスの壊疽につながる、軽度の場合は、治癒を助けるために外科的ドレッシングを繰り返す必要があり、深刻な場合は、治療がタイムリーでない場合も、全身感染症につながる可能性があり、この病気に注意を払う必要がある糖尿病を持つすべての患者の生命を危険にさらす切断を実行する必要があります。したがって、糖尿病のすべての患者は、この病気に注意を払う必要があります。

糖尿病の足に注意するといっても、具体的な行動を実践することが重要で、その具体的な行動とは、一連の予防策を講じることと、問題を早期に発見して適時に治療し、問題が深刻化しないようにすることの二つがあるが、今回の質問は主に後者についてである。糖尿病の足は骨折した足なのだから、痛みがあるはずなのに、どうして発見が間に合わないのだろう、と疑問に思う人もいるかもしれません。実は、糖尿病足の2大原因は末梢血管狭窄と末梢神経障害であるため、患者の足の感覚は鈍く、障害が起きても明らかな違和感はない。感覚だけでは足の状態はわからないので、糖尿病足の診察で最も重要なのは、毎日寝る前に目で足を観察することである。特につま先やかかとに損傷がないか、紫や白、黒などの色がついていないかなど、観察するポイントはいくつもある。また、手で圧迫することで局所の感覚を改善することができる。また、損傷の中には、内部では膿瘍として始まり、外部では目に見えるような破損はないが、圧迫することで変動するものもある。

最後に、糖尿病性足の予防について少し触れたいと思います。最も重要なことは、もちろん血糖値の効果的なコントロールです。それに続いて、一連の効果的な局所対策も非常に必要です。例えば、ゆったりとした柔らかい靴を履く、足に負担をかけないように長時間歩かない、きつい靴下を履かない、足を洗うのにあまり熱いお湯を使わない、足の爪切りに注意する、などです。最近では、多くの病院が糖尿病性足の専門クリニックを設置していますので、よくわからない場合は、病院で診察や検査を受けることもできます。最近では、多くの病院で糖尿病足の専門クリニックが設置されているので、よくわからない場合は病院で相談や検査を受けることもできる。
糖尿病足は糖尿病の一般的な合併症であり、非常に痛みを伴うため、多くの患者が切断を余儀なくされ、非常に悲劇的である。高血糖は患者の神経終末と細い血管を破壊する。一方では、患者の足の感覚がなくなり、傷があっても痛みを感じることができなくなり、一方では、傷の周りの細い血管が病変のために十分な血液と栄養を供給することができなくなり、その結果、傷が治るのに長い時間がかかるようになる。また、患者の血糖値が高いため、特に細菌の繁殖と増殖に適しており、傷口の細菌が大量に繁殖し、傷口が長い間治らず、非常に痛みを伴う。したがって、糖尿病患者は、血糖値がコントロールされていない場合、彼らは毎日傷のために自分の足をチェックする必要があります。
糖尿病の人は、毎日10分ほど自分の時間をとって、ふくらはぎと足を入念にチェックする必要があります。足を洗った後、左足のふくらはぎの前面をチェックし(右足のふくらはぎを先にチェックしても問題ありません)、自分ではよく見えない場合は左足のふくらはぎの裏面をチェックします(糖尿病患者の多くは視力も低下しています)。次に足首をチェックし、前面、側面、背面も見る。次に足の甲、各指、特に足の指と指の間の隙間を見逃さない。次に足の側面、足の裏、かかと。踵は見えにくく、特に擦り傷ができやすいので見落としがちだ。次にもう片方の足をチェックする。気をつけて。
これに加えて、糖尿病患者は以下のことを行うべきである。
1.積極的な血糖コントロール、良好な血糖コントロールは、神経損傷や血管損傷を遅らせるための鍵である。
2.足にフィットし、履き心地の良い靴を選ぶ。足に合わない靴を履くと、簡単に水ぶくれができたり擦り傷ができたりする。一度皮膚が破れてしまうと、糖尿病患者にとっては最悪だ。そのため、ケガのリスクを最小限に抑えるよう心がけよう。
3.爪を切るときは、深く切りすぎない。
4.私は以前、糖尿病患者の足は、何度も糖尿病患者は、神経が損傷されているため、水温に注意を払う必要があります浸漬健康タブーを、話した、彼らは知らないし、水が熱いかどうかを感じることができない、その結果、足が火傷した。
足を洗った後は、足の指をすみずみまでよく乾かし、糖尿病患者にとってもう一つの災難である足の臭いの感染を防ぐために、洗面器や足洗いパッド、スリッパを他の人と共有しないようにする。
糖尿病について最も恐ろしいのは、病気そのものではなく、その合併症である。 私たちは皆、糖尿病の合併症がたくさんあることを知っている腎臓病/心臓病/眼病だけでなく、糖尿病性足など、糖尿病性足はもっと恐ろしい合併症で、主に足に発生し、主に潰瘍は、深刻な生活に影響を与える、実際には、糖尿病性足の発症の主な原因は、足のケアに不注意によって引き起こされ、それらのほとんどは、健康管理の世話をしたいためである。relationresult裸足で岐路に歩いて、甘い血液の神経が長い間浸って、神経系は非常に敏感ではないので、裸足で歩いて、足が負傷していることを知らないので、糖尿病の傷自体は治りにくいので、血液中の糖と相まって、細菌を繁殖しやすいため、糖尿病の足を誘発しやすい、もし糖尿病の足の問題の予防は、足のケアからだけでなく、血糖値の良好なコントロールを開始するには糖尿病の足の問題を予防したい場合は、足のケアからだけでなく、血糖値の良好なコントロールは、合併症の到着を遅らせることができ、さらには合併症の発症を避けることができます。

糖尿病の足の予防は、それはあなたが夏に遊びにビーチに行く場合は、特に足が傷つけられないように注意を払う、糖尿病の足の発症、主に傷の始まりに、足が傷を持っていない限り、裸足で屋外を歩かないのが最善ですが、暖かい水は血液の循環を促進するために毎日あなたの足を浸し、あなたはこの問題を心配する必要はありませんが、あなたの足に損傷があることが判明した場合、どんなに小さな傷、あなたはそれが回復するまで、足の世話をよくしなければならない、されてはならない。不注意で、効果的に糖尿病の足を防ぐことができます。また、靴は足の不快感タイムリーな介入ケアを発見した場合、足の摩耗を避けるために、少し大きめのサイズであることができ、フィットしなければならない。

また、我々はちょうど、良好な血糖コントロール、合併症の到着のための役割を遅れている、だから食事に注意を払う必要があります、より多くの野菜を食べる、適度に肉、大豆製品は、牛乳に加えて、毎日持っているのが最善である、これらは高品質のタンパク質を提供することができ、最終的に注意を払う主食、粗と細かいコロケーションは、より良い血糖値を安定させることができるようにだけでなく、肥満の予防は、我々は合併症の根本的な原因を防ぐことができます。糖尿病の足だけではありません。

近年、糖尿病患者は増加の一途をたどっているが、人々の糖尿病に対する基本的な理解はまだ深まっていない。実際、糖尿病になることは怖いことではなく、怖いのは糖尿病の合併症であり、糖尿病足も合併症のひとつである。

糖尿病患者が糖尿病性足症になることを最も恐れているのは、いったん血糖コントロールがうまくいかなくなると、足の傷や潰瘍が非常に治りにくくなり、細菌感染を引き起こしやすくなり、潰瘍の表面がどんどん大きくなり、最も深刻なケースでは、その結果、手足を切断しなければならなくなる可能性もあるからだ。
ありがたいことに、糖尿病足は患者自身が比較的容易に認識できるものである。患者が糖尿病足を認識する方法を学べば、糖尿病足が発生しそうな兆候を察知し、病変を早期に発見して予防や早期対処ができるようになる。
糖尿病患者の生活において、いくつかの点を観察することが重要である:
1, 足の感触を測ることが多い
(1)つまようじのような小さなもので足の甲や裏をそっと触ってみて、はっきりとしたピンとした感覚が感じられるか確認する。
(2)氷で冷やしたアイロンや冷凍庫から出したばかりのアイスクリームなど、冷たいもので足の甲を触ってみて、特に冷たく感じるかどうかを確認する。
......上記の感覚が明らかでない、あるいはまったくない場合は、神経障害が起こっている可能性があるので、急いで病院に行き、診断を確認することが重要である。
2、しばしば足の色を見る
例えば、足の皮膚が紫色で乾燥してひび割れしていないか、押しても短期間で消えない凹みがないか、骨折や潰瘍が非常に長い間改善を示さないか、など足の皮膚の色や形に変化がないか、常に観察する。

もしそうなら、医者に診てもらいなさい。
3、しばしば足の動脈に触れる
しばしば足の甲の動脈を手で触ってみて、拍動が明らかで強いと感じたら、足の血管が良好な状態にあることを意味し、ぼやけていたら、足の血液供給が不足している可能性が高い。
上記の点に異常が見つかったら、すぐに病院に行って治療を受けるのが一番です。 実際、糖尿病足を早期に発見、診断、治療することで、糖尿病足が患者自身にもたらす害を最大限に避けることができます。
今、私たちの周りでは糖尿病の確率が高まっている。糖尿病は人々の生活に大きな影響を与える病気です。その合併症はさらに人々の生活に深刻な影響を与え、糖尿病の足は糖尿病の現れです。
糖尿病の合併症の中では比較的よく見られるものである。非常に危険で、重症の場合は切断や死に至ることもある。糖尿病足の発症率は比較的高く、予防は困難です。ですから、糖尿病患者として、常に自分の足をチェックする必要があります。
まず、足の手入れをしっかりすることが大切で、毎晩熱心に足を洗う必要がある。足を洗うのは比較的ぬるま湯で、水温は38度か37度以下がよい。足を洗った後は、足にひび割れや傷がないか注意深く観察すること。小さな傷であっても、チェックする時間内に病院に行くために、警告する必要があります。
次に、足の皮膚の色を見て、手で足の温度を感じる。皮膚に異常な変化があれば要注意です。ちょっとした変化でも糖尿病性足症の可能性があります。最後に、足の痛みや痛覚の鈍さにも注意が必要です。足の神経障害が関係している可能性が高いからです。なお、鏡を見るのが苦手な人は、足の裏を観察する鏡を用意するとよい。
足のチェックは定期的に行わなければならない。足の温度が正常かどうかを感じ、足に目立った変化がないか、急に太くなったり、急に細くなったりしないかをチェックする。つまり、足に何か変化があったら、すぐに医者に行き、自分の状態に注意を払わなければならない。そうでないと、糖尿病の場合、状況がどんどん悪化して切断に至ったときに後悔することになる。
講師:錦州中央病院内分泌科副主任医師、ホイ・リチャオ。
15年にわたり内分泌臨床に携わり、糖尿病をはじめとする一般的な内分泌疾患の診断を専門とする。
この記事がお役に立ちましたら、ぜひ「いいね!」やお友達への推薦、[Medlink Media]のフォローをお願いします。
糖尿病性足部疾患を予防し、糖尿病患者の切断率を低下させる鍵は、糖尿病性足部の危険因子が高い患者の早期発見、糖尿病性足部潰瘍の予防、足部潰瘍の合理的な治療、潰瘍の再発予防である。
糖尿病患者が自宅で自分でできる足のチェックは以下の通り:
1、よく自分の足をチェックし、あなたが足の裏を見るために鏡を見ることができない場合は、主に次の点を観察する:
足型
* 中足骨頭の突出または爪先の存在
*バニオン
*筋萎縮
* シャルコー変形
皮膚変形
*胼胝
*紅斑
* 異常発汗
2、自宅で自己判断で角質を削らないで、専門家に依頼することをお勧めします。
3、足の皮膚は比較的乾燥している場合は、いくつかの保湿剤を適用することをお勧めします:アロエベラジェルなど。
4.足の爪を切るときは、足の皮膚を傷つけないように注意すること。
5、靴下は快適で通気性の良いものを履き、靴下はマメに洗濯して履き替えること。靴は足が削れないようにフィットしたものを履き、靴を履く前に靴の中に異物が入っていないかチェックし、足を傷つけないようにすること。
6、やけどを避けるために、手で足を洗う水の温度。
7.足の皮膚を傷つけないよう、裸足で歩かないこと。
何か質問があれば、コメント欄に書いていただければ、見かけたときにお答えします。
上記の回答は、微糖の管理栄養士、宋明月さんによるものです。

糖尿病に関するより実践的なヒント
医師によるオリジナルの糖尿病教育記事を読みたい
糖質制限のパイオニア「微糖」のオンライン指導にご留意ください。
糖尿病性足病変が発生すると、血管壁の構造的損傷につながり、回復することができないため、糖尿病性足病変の発生を真に予防するためには、足の感染症や足の皮膚疾患の予防を強化する必要がある。
足の角質、凍傷、足の真菌感染症などの足の病気は、糖尿病性足の発生の引き金になりやすい;足が寒すぎる、暑すぎる、靴がきつすぎるなどを着用することも糖尿病性足潰瘍の発生の引き金になることができますので、足の健康管理の意識を強化し、糖尿病性足の予防を保護するために足を強化することが特に重要である!
(1)日常生活でのマッサージと運動、外傷の回避、裸足での歩行。
(2)履く靴と靴下は、履き心地がよく、適切で、平らなものでなければならない。新しい靴を初めて履くときはあまり長時間履かないようにし、1日30分程度が適当である。靴の選択は、通気性がよく、ゆったりしていて、底が厚く、かかとが平らなものに従うべきである。
(3) 足を乾燥させて清潔に保ち、毎晩38~40℃のぬるま湯に5~10分浸す;
(4) 足の爪は短く切りすぎず、平らに整える;
(5)足に潰瘍や潰瘍前病変がある場合は、可能な限り専用のインソールや治療靴等を着用する;
糖尿病患者は毎日自分の足を観察し、主に足の指の間にひび割れや水疱がないか、足の背動脈の拍動や足の皮膚の色、傷の有無、温度異常、出血や破損の有無、手足の痛みやしびれなどの不快感がないかなどを観察し、把握することができる。糖尿病性足潰瘍の初期病変が見つかったら、積極的に治療を受けるべきである。
追記:血糖値を目標範囲内に保つことは、糖尿病足を予防するための最も基本的な対策である。したがって、すべての糖尿病患者は以下の血糖コントロールの3原則をマスターすべきである。すなわち、食事管理、血糖降下薬治療、適切な運動などである。。
いいね!」や「フォロー」、ディスカッションへの参加はご自由にどうぞ!
書誌
[1] Nong Yuet Thick (Review), Tan Xiaoyan (Reviewer).糖尿病における高リスク足の保護に関する研究の現状。Minimally Invasive Medicine, 2018, 13(4): 478-480.
糖尿病足は2型糖尿病の最も深刻な慢性合併症であり、治癒後の1年切断率は31.6%と高い。糖尿病の足は主に下肢の血管と神経障害に起因し、足の潰瘍、壊死をもたらし、その最良の治療は早期の予防であり、糖尿病患者は糖尿病の足をできるだけ避けるために、自宅で自分の足を保護することを学ぶべきである。

1、毎日ぬるま湯で足を洗い、お湯の温度は37℃を超えないようにし、洗った後は特に足の指の間を乾いた水で洗う。
2.足に合った靴と靴下を履き、靴下は1日1回履き替え、きつすぎたり高すぎたりする靴下は履かない。
3.裸足で歩いたり、スリッパなど裸足で靴を履くことは避け、履くたびに靴の中に異物が入っていないか確認すること。
4、熱心に足の爪をカットするには、足の爪は、ペディキュアの必要性などのレベルにカットすることができ、専門家によって操作されるべきである、足があまりにも乾燥しているため、あなたは軟膏を適用することができます。
5.足の自己検査は、明るい場所を選び、足の甲から足の裏、つま先まで行う。まず変形がないか、左右対称かどうかを観察し、次に色の変化がないか、潰瘍がないかどうかを観察し、両側で比較対照する。
最後に、私たちは、糖尿病の足が糖尿病の最も無効、高価で危険な合併症であることを砂糖の愛好家に思い出させる。より良い予防と制御するために、第一に血糖値の標準、第二に足のセルフチェックを学び、最後に異常があるときにタイムリーな医療処置でなければなりません。

この質問と回答はサイト利用者のものであり、サイトの立場を代表するものではありません、侵害など、削除するには管理者に連絡してください。